指南生活
首页
美食营养
手工爱好
生活家居
返回
指南生活
首页
美食营养
游戏数码
手工爱好
生活家居
健康养生
运动户外
职场理财
情感交际
母婴教育
时尚美容
知识问答
生活知识
生活百科
搜索
东芝Satellite A200笔记本电脑使用说明书:[15]
2026-04-25 17:13:11
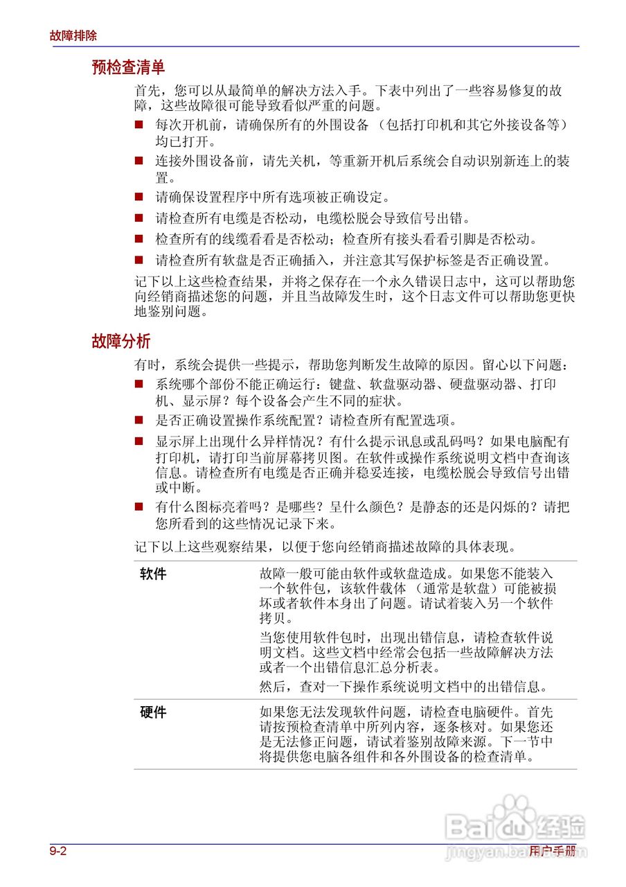
本篇为《东芝Satellite A200笔记本电脑使用说明书》,主要介绍该产品的使用方法以及常见故障解决方案。
(共篇)
上一篇:
|
下一篇:
声明:
本网站引用、摘录或转载内容仅供网站访问者交流或参考,不代表本站立场,如存在版权或非法内容,请联系站长删除,联系邮箱:site.kefu@qq.com。
相关推荐
东芝Satellite A200笔记本电脑使用说明书:[16]
阅读量:107
东芝Satellite A200笔记本电脑使用说明书:[11]
阅读量:102
笔记本电脑摄像头如何打开
阅读量:165
笔记本电脑如何连接wifi
阅读量:121
笔记本电脑键盘锁住了怎么解锁
阅读量:42
猜你喜欢
什么是碳素钢
奔跑吧兄弟第五季什么时候开播
蓖麻油的作用
什么是免费师范生
双一流大学是什么意思
湖南有什么旅游景点
杀马特是什么意思
化验血能查出什么
怀孕应该多吃什么
四平八稳的意思
猜你喜欢
什么是恋母情结
玉屏风散的作用
cod是什么意思
一本正经的意思
什么什么什么步
韶光的意思
什么是类比法
rec是什么意思
什么是风疹病毒
酸奶面膜的功效与作用