指南生活
首页
美食营养
手工爱好
生活家居
返回
指南生活
首页
美食营养
游戏数码
手工爱好
生活家居
健康养生
运动户外
职场理财
情感交际
母婴教育
时尚美容
知识问答
生活知识
搜索
佳镨斯KP-CN11xx系列嵌入式硬盘录像机使用说明书:[1]
2026-03-01 05:16:16
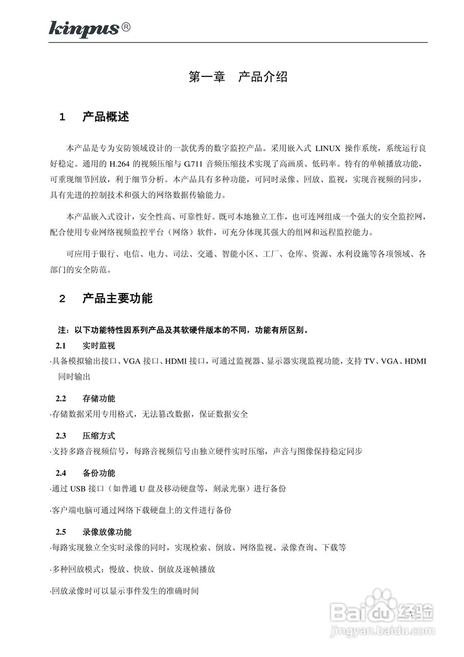
本篇为《佳镨斯KP-CN11xx系列嵌入式硬盘录像机使用说明书》,主要介绍该产品的使用方法以及常见故障解决方案。
(共篇)
下一篇:
声明:
本网站引用、摘录或转载内容仅供网站访问者交流或参考,不代表本站立场,如存在版权或非法内容,请联系站长删除,联系邮箱:site.kefu@qq.com。
相关推荐
佳镨斯KP-CN2xxx系列嵌入式硬盘录像机使用说明书:[1]
阅读量:75
佳镨斯KP-CN2xxx系列嵌入式硬盘录像机使用说明书:[3]
阅读量:107
佳镨斯KP-CN34xx系列嵌入式硬盘录像机使用说明书:[10]
阅读量:161
佳镨斯KP-CN2xxx系列嵌入式硬盘录像机使用说明书:[6]
阅读量:180
佳镨斯KP-CN2xxx系列嵌入式硬盘录像机使用说明书:[8]
阅读量:182
猜你喜欢
谷丙转氨酶偏高怎么办
我的世界胡萝卜怎么种
辟谷能减肥吗
端午节的由来和风俗简介
传奇攻略
元阳梯田旅游攻略
拔罐减肥穴位
吃减肥药的副作用
运动减肥方法
联想平板电脑怎么样
猜你喜欢
chm文件怎么打开
地瓜减肥
卫衣搭配什么裤子好看
安阳师范学院怎么样
恶灵附身攻略
郑秀文减肥
滴水湖攻略
百年宝诚银饰怎么样
减肥加盟网
dnf怎么镶嵌徽章