指南生活
首页
美食营养
手工爱好
生活家居
返回
指南生活
首页
美食营养
游戏数码
手工爱好
生活家居
健康养生
运动户外
职场理财
情感交际
母婴教育
时尚美容
知识问答
生活知识
搜索
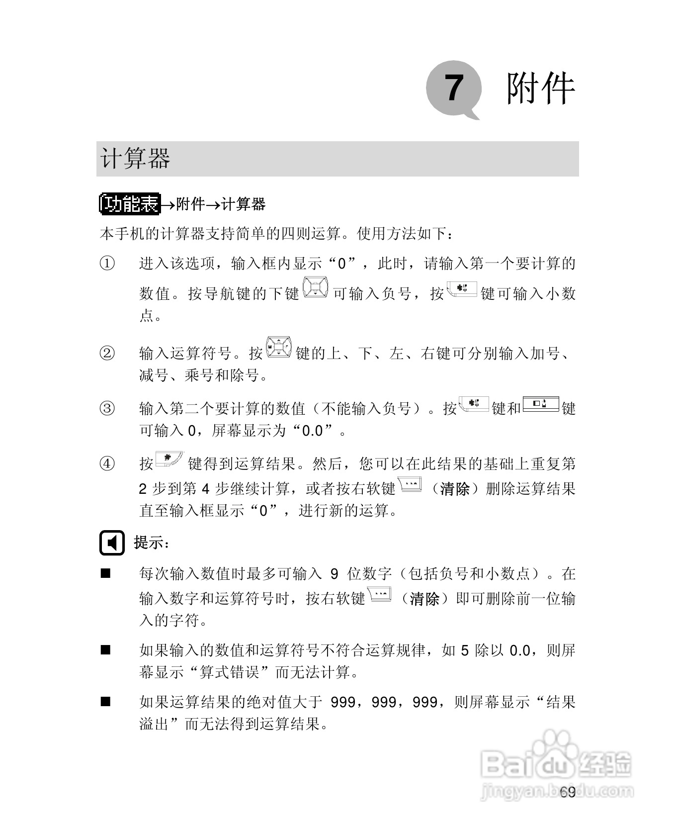
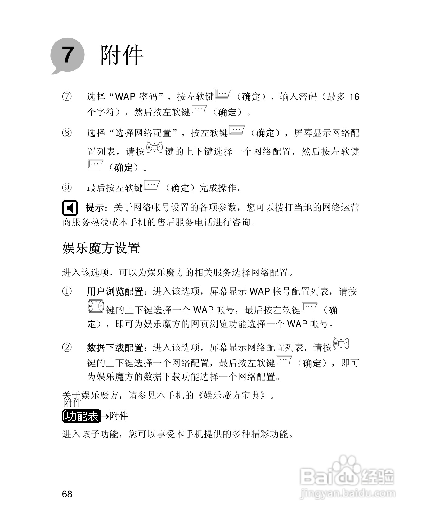
UT斯达康X61手机使用说明书:[8]
2026-03-06 01:42:45
(共篇)
上一篇:
|
下一篇:
声明:
本网站引用、摘录或转载内容仅供网站访问者交流或参考,不代表本站立场,如存在版权或非法内容,请联系站长删除,联系邮箱:site.kefu@qq.com。
相关推荐
UT斯达康X61手机使用说明书:[9]
阅读量:93
UT斯达康X61手机使用说明书:[3]
阅读量:178
使用说明书封面怎么做
阅读量:123
使用说明书wf2651使用指南
阅读量:164
UT斯达康X61手机使用说明书:[4]
阅读量:20
猜你喜欢
玉竹的功效与作用
电气安全知识
六味地黄丸的作用
备孕需要检查些什么
小学生知识大全
玛卡的功效与作用
秋葵的功效与作用禁忌
物流知识
阿胶枣的功效与作用
地震知识
猜你喜欢
梦见蛇代表什么
自然环境描写的作用
location什么意思
初中生物会考知识点
中国什么时候打台湾
beast什么意思
什么人不能吃皮蛋
轴承的作用
麦芽的功效与作用
nba常规赛什么时候开始