指南生活
首页
美食营养
手工爱好
生活家居
返回
指南生活
首页
美食营养
游戏数码
手工爱好
生活家居
健康养生
运动户外
职场理财
情感交际
母婴教育
时尚美容
知识问答
生活知识
生活百科
搜索
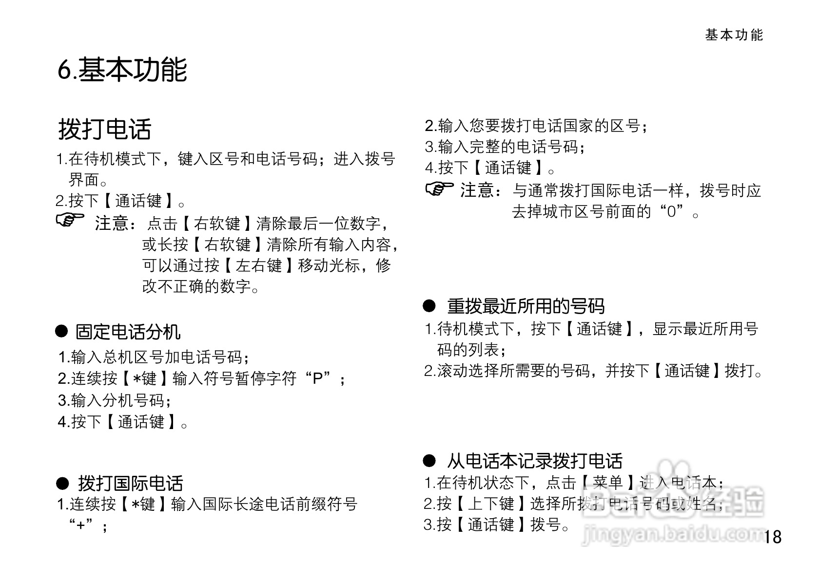
OPPO手机F19型说明书:[3]
2026-04-22 20:56:34
(共篇)
上一篇:
|
下一篇:
声明:
本网站引用、摘录或转载内容仅供网站访问者交流或参考,不代表本站立场,如存在版权或非法内容,请联系站长删除,联系邮箱:site.kefu@qq.com。
相关推荐
OPPO手机F19型说明书:[6]
阅读量:158
OPPO手机A520型说明书:[3]
阅读量:138
oppo手机忘记密码怎么办
阅读量:32
oppo手机怎么开启悬浮窗
阅读量:137
oppo手机怎么隐藏软件
阅读量:60
猜你喜欢
瘦臀瘦腿的最快方法
毕福剑怎么了
炒河粉怎么做好吃
企业微信怎么申请
过程与方法
凤的繁体字怎么写
皮肤暗沉怎么调理
描写方法有哪几种
家常红烧排骨
学生赚钱最快的方法
猜你喜欢
低血压怎么办怎样调理
周公解梦大全查询梦见
一年级古诗大全
青蟹怎么保存
360浏览器怎么样
挂面怎么做好吃
起亚k2怎么样
养肝护肝的方法和饮食
枸杞种植方法
中央司法警官学院怎么样