指南生活
首页
美食营养
手工爱好
生活家居
返回
指南生活
首页
美食营养
游戏数码
手工爱好
生活家居
健康养生
运动户外
职场理财
情感交际
母婴教育
时尚美容
知识问答
生活知识
搜索
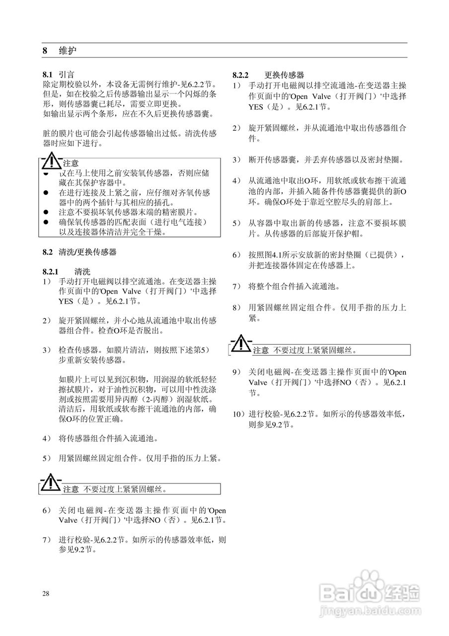
ABB Analyze 高低浓度溶解氧监测仪9438用户手册:[3]
2026-03-17 00:06:32
本篇为《ABB Analyze 高低浓度溶解氧监测仪9438用户手册》,主要介绍该产品的使用方法以及常见故障解决方案。
(共篇)
上一篇:
|
下一篇:
声明:
本网站引用、摘录或转载内容仅供网站访问者交流或参考,不代表本站立场,如存在版权或非法内容,请联系站长删除,联系邮箱:site.kefu@qq.com。
相关推荐
加拿大留学具体条件介绍
阅读量:133
女性怀孕期间吃哪些水果比较好
阅读量:158
怎么设置迅雷不关联.ogx后缀名文件
阅读量:181
暴风影音怎么开启睡眠功能
阅读量:40
如何解决浴室采暖问题
阅读量:73
猜你喜欢
塞罕坝林场在哪里
浓缩的纯洁之骸怎么得
怎么办理网银
河北旅游地图
南通职业大学怎么样
魔兽世界点卡怎么算
老人皮肤瘙痒怎么办
甜蜜惩罚在哪里看啊
如何查电脑配置
如何制作泡菜
猜你喜欢
tp-link路由器设置
浙江天台山旅游攻略
如何下载软件
鼻子黑头怎么办
先科音响怎么样
公司如何注销
国外旅游胜地
石家庄理工职业学院怎么样
小孩坐飞机怎么收费
缓存怎么清理