指南生活
首页
美食营养
手工爱好
生活家居
返回
指南生活
首页
美食营养
游戏数码
手工爱好
生活家居
健康养生
运动户外
职场理财
情感交际
母婴教育
时尚美容
知识问答
生活知识
生活百科
搜索
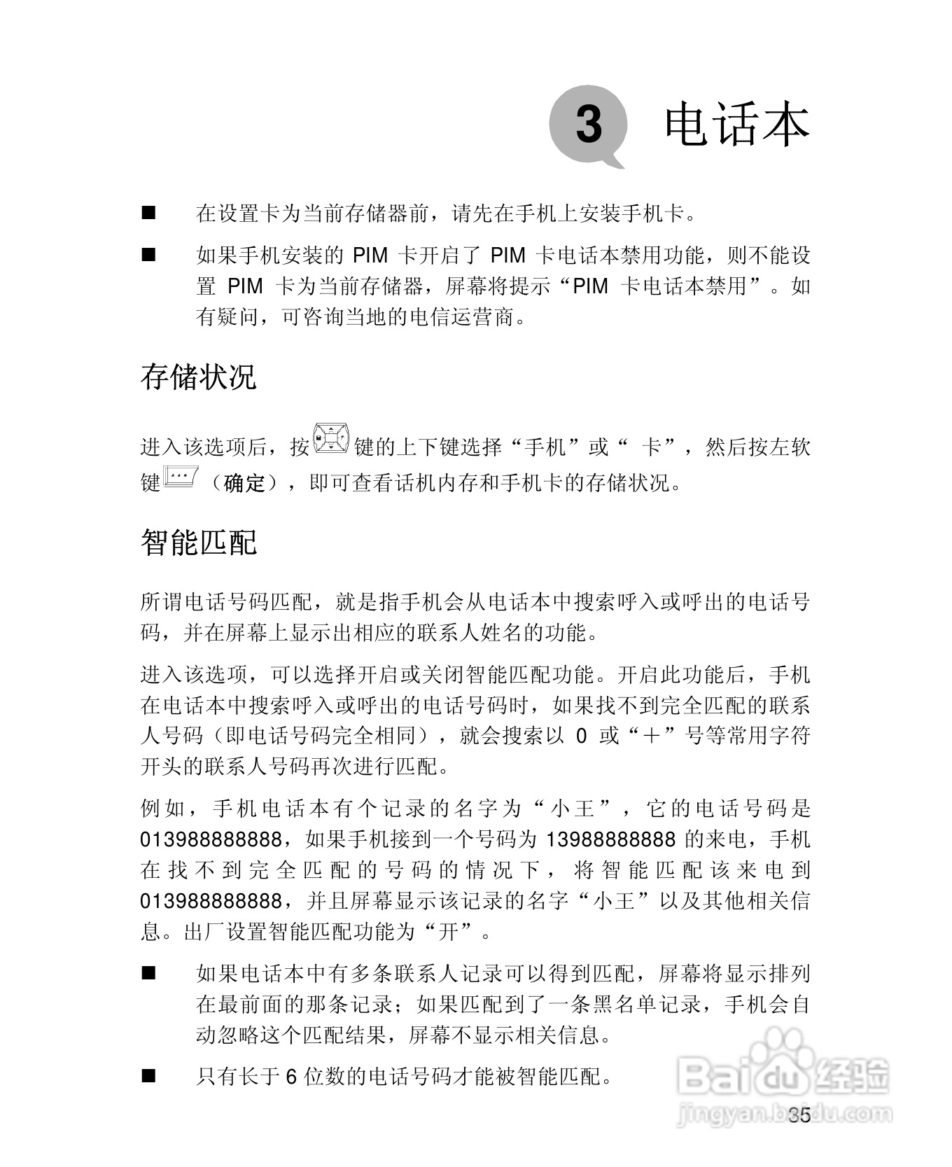
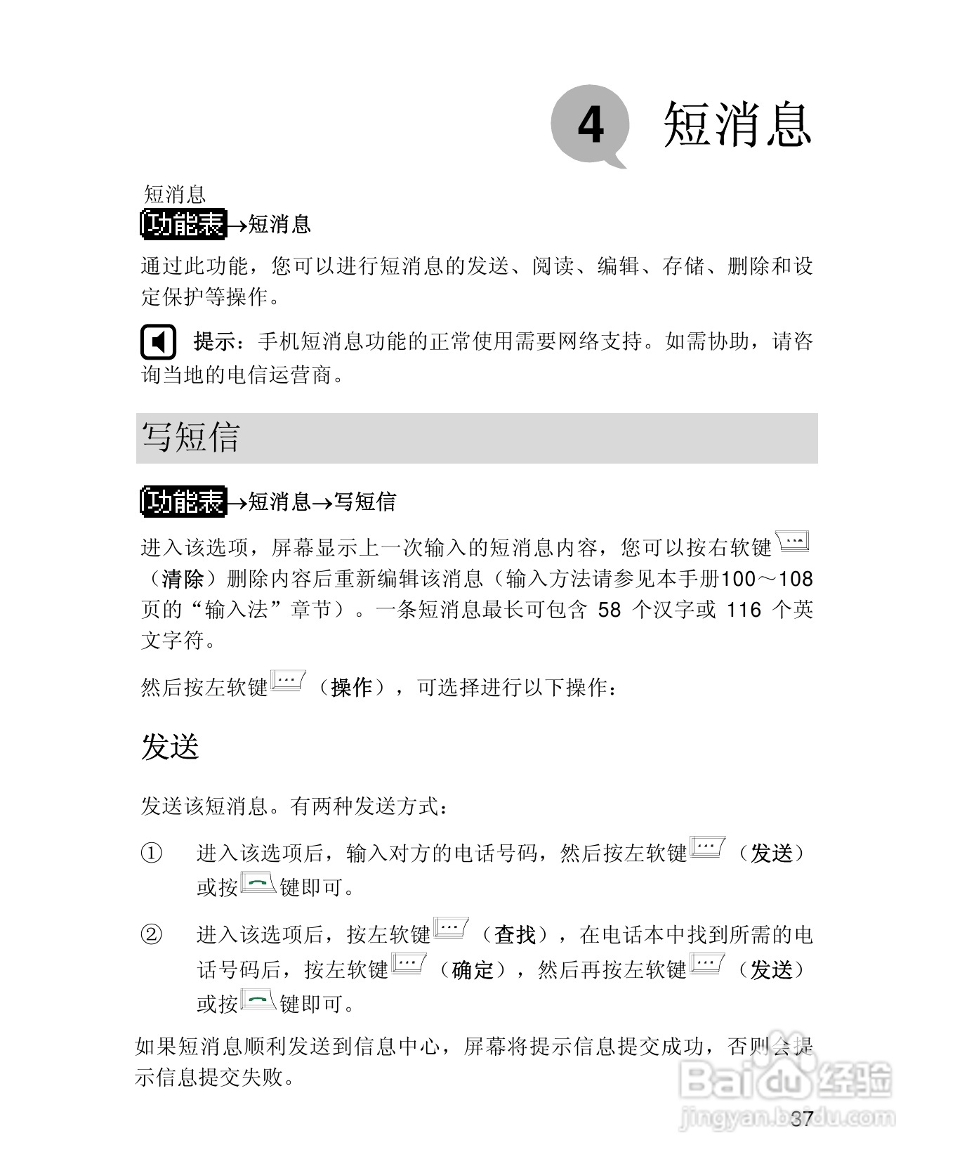
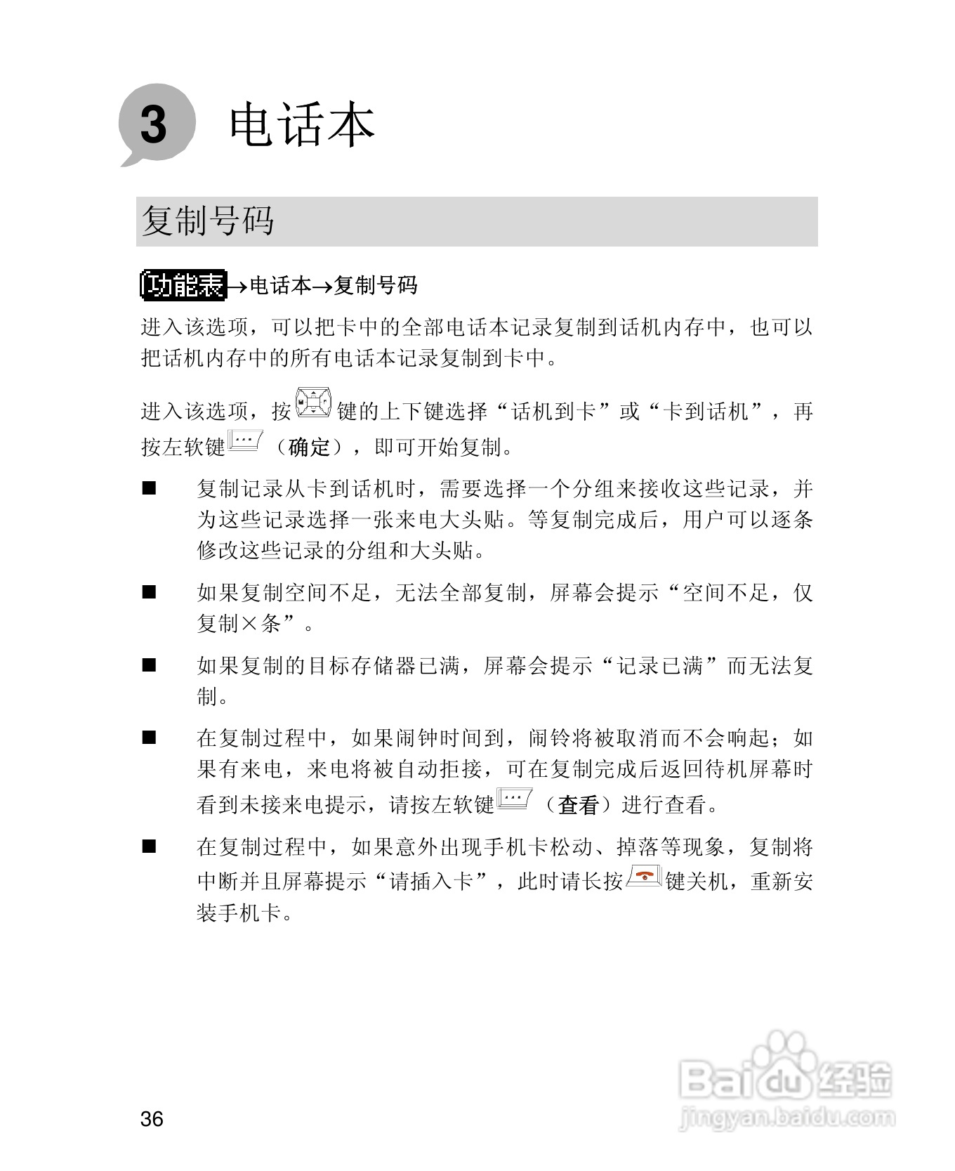
UT斯达康X61手机使用说明书:[5]
2026-04-22 02:51:41
(共篇)
上一篇:
|
下一篇:
声明:
本网站引用、摘录或转载内容仅供网站访问者交流或参考,不代表本站立场,如存在版权或非法内容,请联系站长删除,联系邮箱:site.kefu@qq.com。
相关推荐
UT斯达康X61手机使用说明书:[8]
阅读量:176
使用说明书封面怎么做
阅读量:102
使用说明书wf2651使用指南
阅读量:185
UT斯达康X61手机使用说明书:[12]
阅读量:156
UT斯达康X61手机使用说明书:[4]
阅读量:184
猜你喜欢
御姐是什么意思
呲牙是什么意思
trust是什么意思
情人节送女朋友什么礼物好
脚臭用什么药
沉着的反义词是什么
什么是色相
庸人自扰是什么意思
打嗝是什么病
毒龙钻什么意思
猜你喜欢
什么像什么比喻句
tiamo是什么意思
cost是什么意思
心跳过缓是什么原因
胎教什么时候开始最好
让蜡烛代替所有灯是什么歌
bug什么意思
什么是原位癌
carry是什么意思中文
消失的近义词是什么