指南生活
首页
美食营养
手工爱好
生活家居
返回
指南生活
首页
美食营养
游戏数码
手工爱好
生活家居
健康养生
运动户外
职场理财
情感交际
母婴教育
时尚美容
知识问答
生活知识
搜索
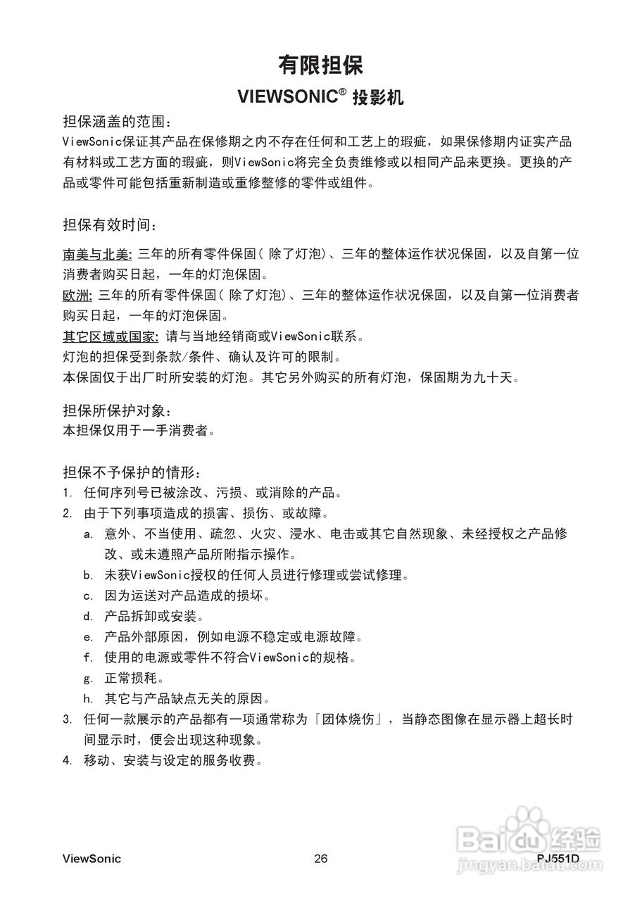
优派PJ551D投影机使用说明书:[4]
2025-12-21 07:05:55
本篇为《优派PJ551D投影机使用说明书》,主要介绍该产品的使用方法以及常见故障解决方案。
(共篇)
上一篇:
声明:
本网站引用、摘录或转载内容仅供网站访问者交流或参考,不代表本站立场,如存在版权或非法内容,请联系站长删除,联系邮箱:site.kefu@qq.com。
相关推荐
优派PJ551D-2投影机使用说明书:[4]
阅读量:102
优派PJ551D投影机使用说明书:[3]
阅读量:121
使用说明书封面怎么做
阅读量:21
优派PJ551D投影机使用说明书:[1]
阅读量:25
优派PJ551D投影机使用说明书:[2]
阅读量:177
猜你喜欢
水杨酸是什么
什么叫平行志愿
ecm是什么意思
什么颜色头发显白
花青素是什么
黄鼻涕是什么感冒
什么像什么的句子
ug是什么
脚臭用什么药
股票配债是什么意思
猜你喜欢
btw是什么意思
手冰凉是什么原因
电影彩蛋是什么意思
honey是什么意思中文
question是什么意思
1926年属什么生肖
circle什么意思中文
大姨妈是什么意思
ill是什么意思
腼腆什么意思