指南生活
首页
美食营养
手工爱好
生活家居
返回
指南生活
首页
美食营养
游戏数码
手工爱好
生活家居
健康养生
运动户外
职场理财
情感交际
母婴教育
时尚美容
知识问答
生活知识
搜索
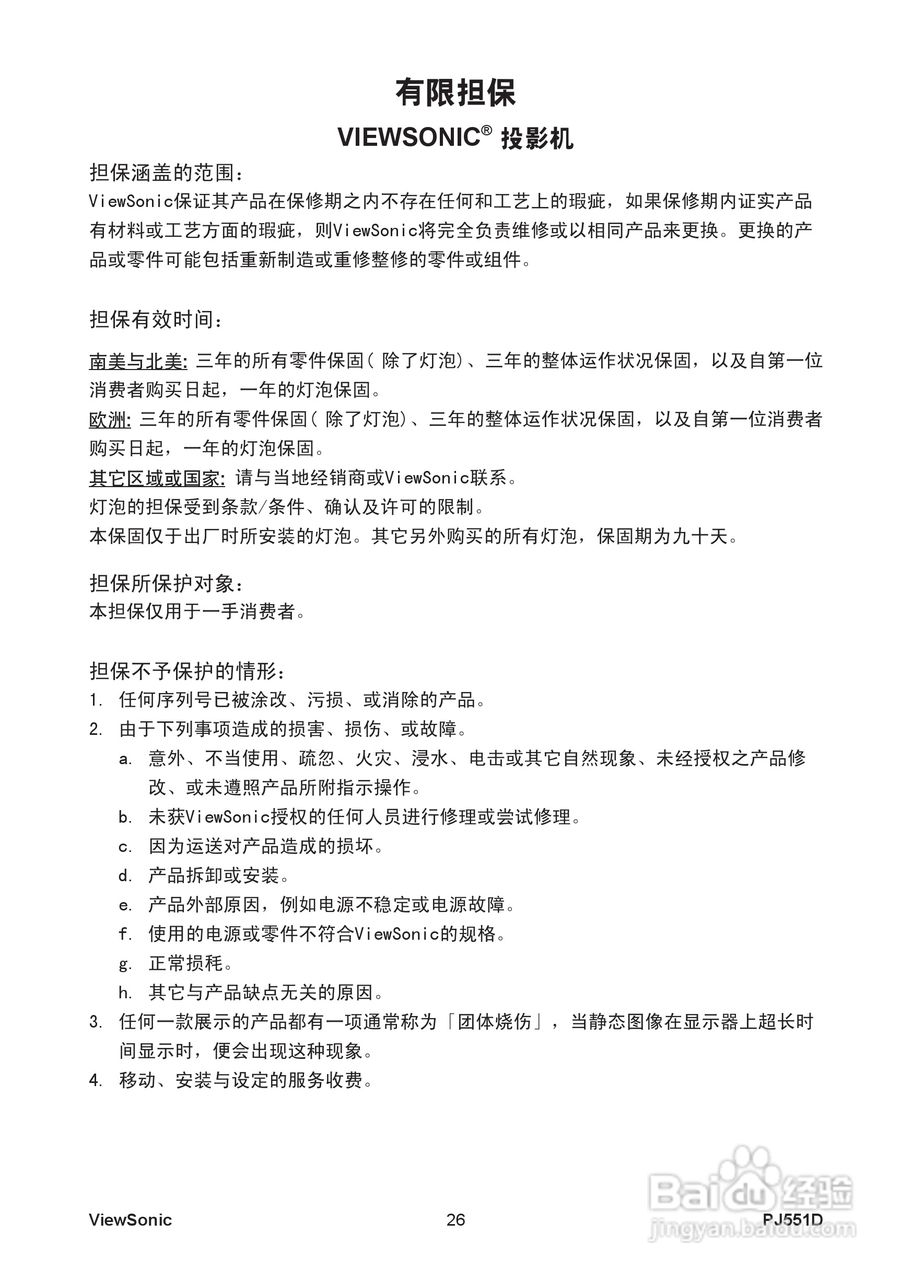
优派PJ551D-2投影机使用说明书:[4]
2025-12-21 10:05:35
本篇为《优派PJ551D-2投影机使用说明书》,主要介绍该产品的使用方法以及常见故障解决方案。
(共篇)
上一篇:
声明:
本网站引用、摘录或转载内容仅供网站访问者交流或参考,不代表本站立场,如存在版权或非法内容,请联系站长删除,联系邮箱:site.kefu@qq.com。
相关推荐
优派PJ551D投影机使用说明书:[4]
阅读量:135
优派PJ551D投影机使用说明书:[3]
阅读量:101
使用说明书封面怎么做
阅读量:98
优派PJ551D投影机使用说明书:[1]
阅读量:185
优派PJ551D投影机使用说明书:[2]
阅读量:86
猜你喜欢
羞愧的近义词是什么
锲而不舍是什么意思
什么是新零售
胎动什么时候开始
siri是什么意思
冰丝是什么材料
history是什么意思
订单号是什么
管理是什么
message是什么意思
猜你喜欢
电子商务专业学什么
交易员是做什么的
北极熊的皮肤是什么颜色的
1月14日是什么星座
查重是什么意思
excel是什么
什么枕头对颈椎最好
老鼠最怕什么气味
一吻便颠倒众生是什么歌
ttl是什么意思