指南生活
首页
美食营养
手工爱好
生活家居
返回
指南生活
首页
美食营养
游戏数码
手工爱好
生活家居
健康养生
运动户外
职场理财
情感交际
母婴教育
时尚美容
知识问答
生活知识
生活百科
搜索
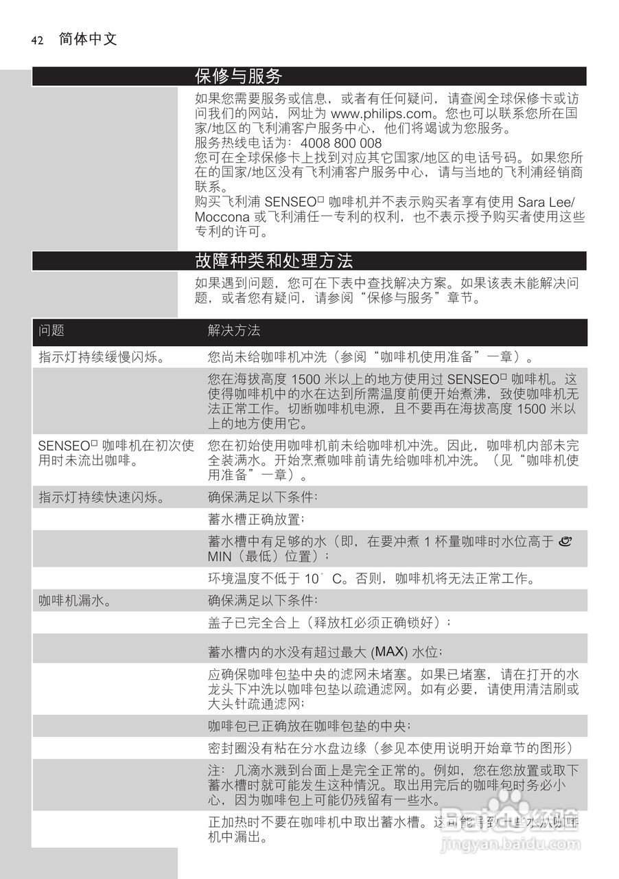
PHILIPS HD7811咖啡壶使用说明:[5]
2026-03-28 12:23:05
(共篇)
上一篇:
声明:
本网站引用、摘录或转载内容仅供网站访问者交流或参考,不代表本站立场,如存在版权或非法内容,请联系站长删除,联系邮箱:site.kefu@qq.com。
相关推荐
PHILIPS HD7811咖啡壶使用说明:[5]
阅读量:122
PHILIPS HD7811咖啡壶使用说明:[3]
阅读量:37
PHILIPS HD7751咖啡壶说明书:[5]
阅读量:187
PHILIPS HD7751咖啡壶说明书:[8]
阅读量:72
PHILIPS HD7751咖啡壶说明书:[7]
阅读量:160
猜你喜欢
怎么注册网站
家庭出身怎么写
毛豆的做法大全家常
肉皮冻怎么做好吃
河北农业大学怎么样
qq群怎么升级
蚊子咬了怎么办
鸡皮肤怎么办
幸福的方法
冰雹是怎么形成的
猜你喜欢
打卤面的家常做法
扁平疣的治疗方法
过敏性皮炎怎么治疗
微信拍了拍怎么用
尿酸偏高的治疗方法
柠檬祛斑方法
碗莲的种植方法
简单又好吃的家常菜
去甲醛最好的方法
饥荒下雨怎么办