指南生活
首页
美食营养
手工爱好
生活家居
返回
指南生活
首页
美食营养
游戏数码
手工爱好
生活家居
健康养生
运动户外
职场理财
情感交际
母婴教育
时尚美容
知识问答
生活知识
生活百科
搜索
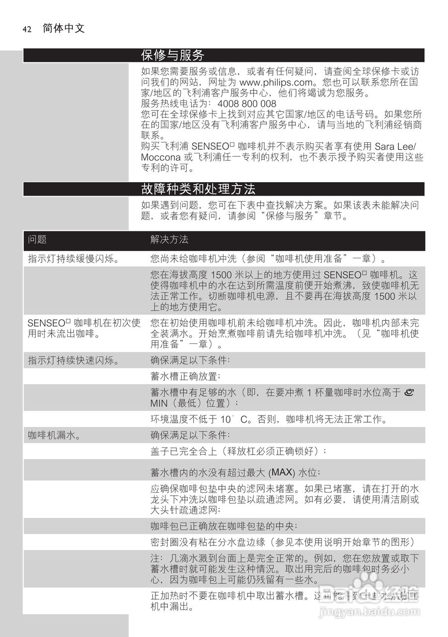
PHILIPS HD7811咖啡壶使用说明:[5]
2026-03-28 11:06:33
本篇为《PHILIPS HD7811咖啡壶使用说明》,主要介绍该产品的使用方法以及常见故障解决方案。
(共篇)
上一篇:
声明:
本网站引用、摘录或转载内容仅供网站访问者交流或参考,不代表本站立场,如存在版权或非法内容,请联系站长删除,联系邮箱:site.kefu@qq.com。
相关推荐
PHILIPS HD7811咖啡壶使用说明:[5]
阅读量:49
PHILIPS HD7811咖啡壶使用说明:[3]
阅读量:141
PHILIPS HD7751咖啡壶说明书:[5]
阅读量:194
PHILIPS HD7751咖啡壶说明书:[8]
阅读量:23
PHILIPS HD7751咖啡壶说明书:[1]
阅读量:63
猜你喜欢
适合下雨天发的朋友圈
旅游点评
怎么建微信公众平台
mds文件怎么打开
旅游同业网
三里屯的朋友圈
如何酿酒
怎么注销新浪微博
如何克服自卑
珠海哪里好玩的景点
猜你喜欢
天津职业大学怎么样
扫描的图片怎么修改
如何清理c盘
大庆旅游
夏天去哪里旅游最好
野山坡旅游景点
怎么做简历表格
穿墙路由器
怎么能让头发长的快
青岛旅游景点地图