指南生活
首页
美食营养
手工爱好
生活家居
返回
指南生活
首页
美食营养
游戏数码
手工爱好
生活家居
健康养生
运动户外
职场理财
情感交际
母婴教育
时尚美容
知识问答
生活知识
搜索
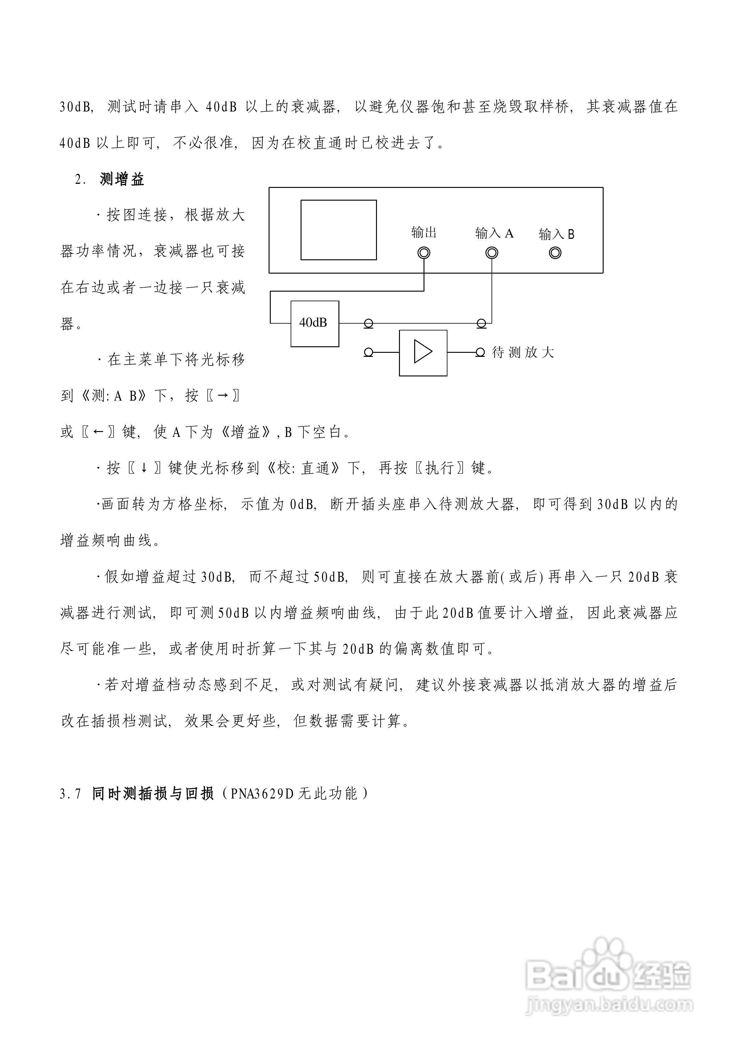
台式PNA网络分析仪使用说明书:[4]
2025-12-13 18:40:06
本篇为《台式PNA网络分析仪使用说明书》,主要介绍该产品的使用方法以及常见故障解决方案。
(共篇)
上一篇:
|
下一篇:
声明:
本网站引用、摘录或转载内容仅供网站访问者交流或参考,不代表本站立场,如存在版权或非法内容,请联系站长删除,联系邮箱:site.kefu@qq.com。
相关推荐
台式PNA网络分析仪使用说明书:[5]
阅读量:161
网络分析仪使用说明书
阅读量:107
网络分析仪使用教程
阅读量:94
封印者PNA任务流程攻略
阅读量:161
封印者PNA加点推荐
阅读量:20
猜你喜欢
网店怎么开
ps怎么画圆
失眠怎么办如何快速睡
苹果手机怎么改字体
腋窝出汗怎么办
蝴蝶兰开完花后怎么处理方法
胸围怎么测量
最低还款额利息怎么算
我的世界怎么去下界
无法识别的usb设备怎么解决
猜你喜欢
落枕了怎么快速好起来
gta5怎么买车
电脑自动锁屏怎么设置
those怎么读
怎么追女孩子
答辩状怎么写
手机卡顿怎么解决
京东分期付款怎么弄
鞋带太长怎么系
偏头痛是怎么回事