指南生活
首页
美食营养
手工爱好
生活家居
返回
指南生活
首页
美食营养
游戏数码
手工爱好
生活家居
健康养生
运动户外
职场理财
情感交际
母婴教育
时尚美容
知识问答
生活知识
搜索
DELL Dell 2400MP Projecto投影机说明书:[20]
2026-01-03 01:14:41
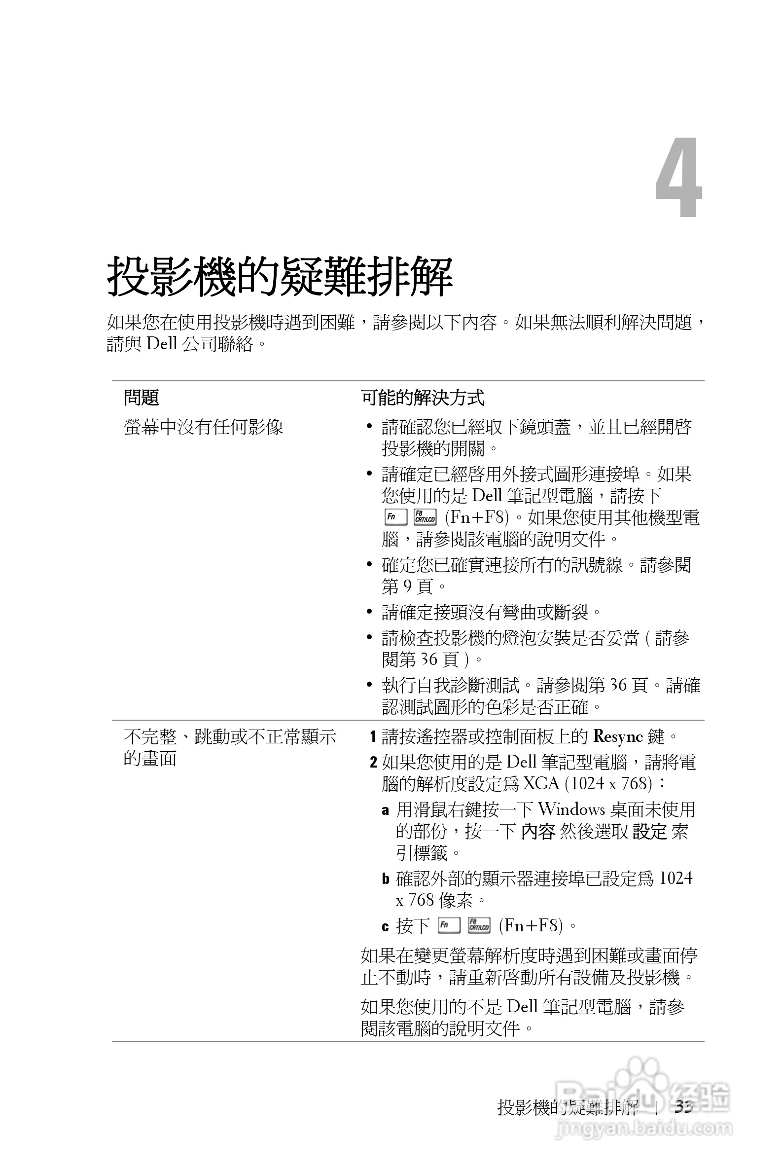
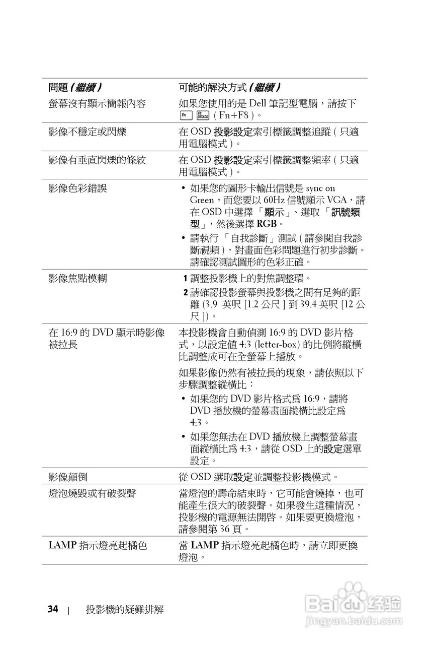
本篇为《DELL Dell 2400MP Projecto投影机说明书》,主要介绍该产品的使用方法以及常见故障解决方案。
(共篇)
上一篇:
|
下一篇:
声明:
本网站引用、摘录或转载内容仅供网站访问者交流或参考,不代表本站立场,如存在版权或非法内容,请联系站长删除,联系邮箱:site.kefu@qq.com。
相关推荐
DELL Dell 2400MP Projecto投影机说明书:[23]
阅读量:52
DELL Dell 2400MP Projecto投影机说明书:[34]
阅读量:143
dell蓝牙怎么打开
阅读量:53
dell如何进入bios
阅读量:143
dell笔记本键盘灯怎么开
阅读量:103
猜你喜欢
电脑怎么共享文件
鸡脯肉怎么做好吃
天津外国语大学怎么样
端午节英语怎么说
红枣怎么吃最好
芝麻油怎么吃
被蛇咬了怎么办
我怎么就火了呢
地球仪怎么做
自我检讨怎么写
猜你喜欢
螃蟹怎么洗
我的世界核电站怎么做
我的世界怎么盖房子
口红怎么涂好看
苹果手机怎么样
龟头疼是怎么回事
电脑怎么添加输入法
痔疮掉出来了怎么办
抗精子抗体怎么检查
怎么把qq空间关闭