指南生活
首页
美食营养
手工爱好
生活家居
返回
指南生活
首页
美食营养
游戏数码
手工爱好
生活家居
健康养生
运动户外
职场理财
情感交际
母婴教育
时尚美容
知识问答
生活知识
生活百科
搜索
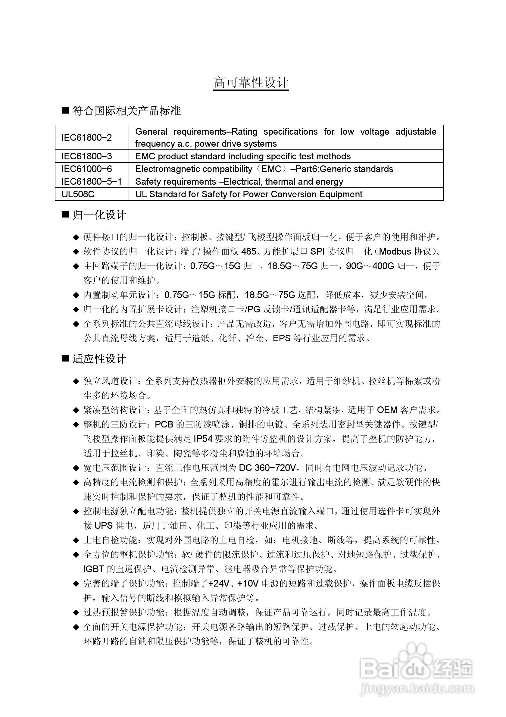
蓝海华腾变频器V6-H-2T2.2G说明书:[1]
2026-04-23 16:09:49
本篇为《蓝海华腾变频器V6-H-2T2.2G说明书》,主要介绍该产品的使用方法以及常见故障解决方案。
(共篇)
下一篇:
声明:
本网站引用、摘录或转载内容仅供网站访问者交流或参考,不代表本站立场,如存在版权或非法内容,请联系站长删除,联系邮箱:site.kefu@qq.com。
相关推荐
蓝海华腾变频器V6-H-2T2.2G说明书:[4]
阅读量:169
蓝海华腾变频器E5-P-4T90说明书:[1]
阅读量:169
蓝海华腾变频器E5-P-4T90说明书:[2]
阅读量:109
蓝海华腾变频器E5-P-4T90说明书:[4]
阅读量:48
蓝海华腾变频器E5-P-4T90说明书:[6]
阅读量:112
猜你喜欢
一叶知秋的意思
信誓旦旦的意思
刘寄奴的功效与作用
雅思和托福有什么区别
碱性磷酸酶偏高是什么意思
蒙汉情深何忍别天涯碧草话斜阳的意思
刨根问底的意思
敏锐的意思
t是什么意思
kind是什么意思
猜你喜欢
变幻莫测的意思
电动剃须刀什么牌子好
bh什么意思
寄托的意思
什么是禅定
马云开什么车
正天丸的功效与作用
什么狗狗最聪明
kind是什么意思
琳的意思