指南生活
首页
美食营养
手工爱好
生活家居
返回
指南生活
首页
美食营养
游戏数码
手工爱好
生活家居
健康养生
运动户外
职场理财
情感交际
母婴教育
时尚美容
知识问答
生活知识
生活百科
搜索
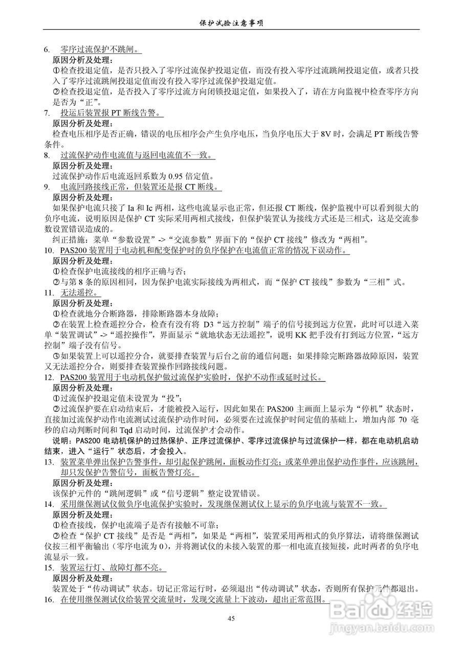
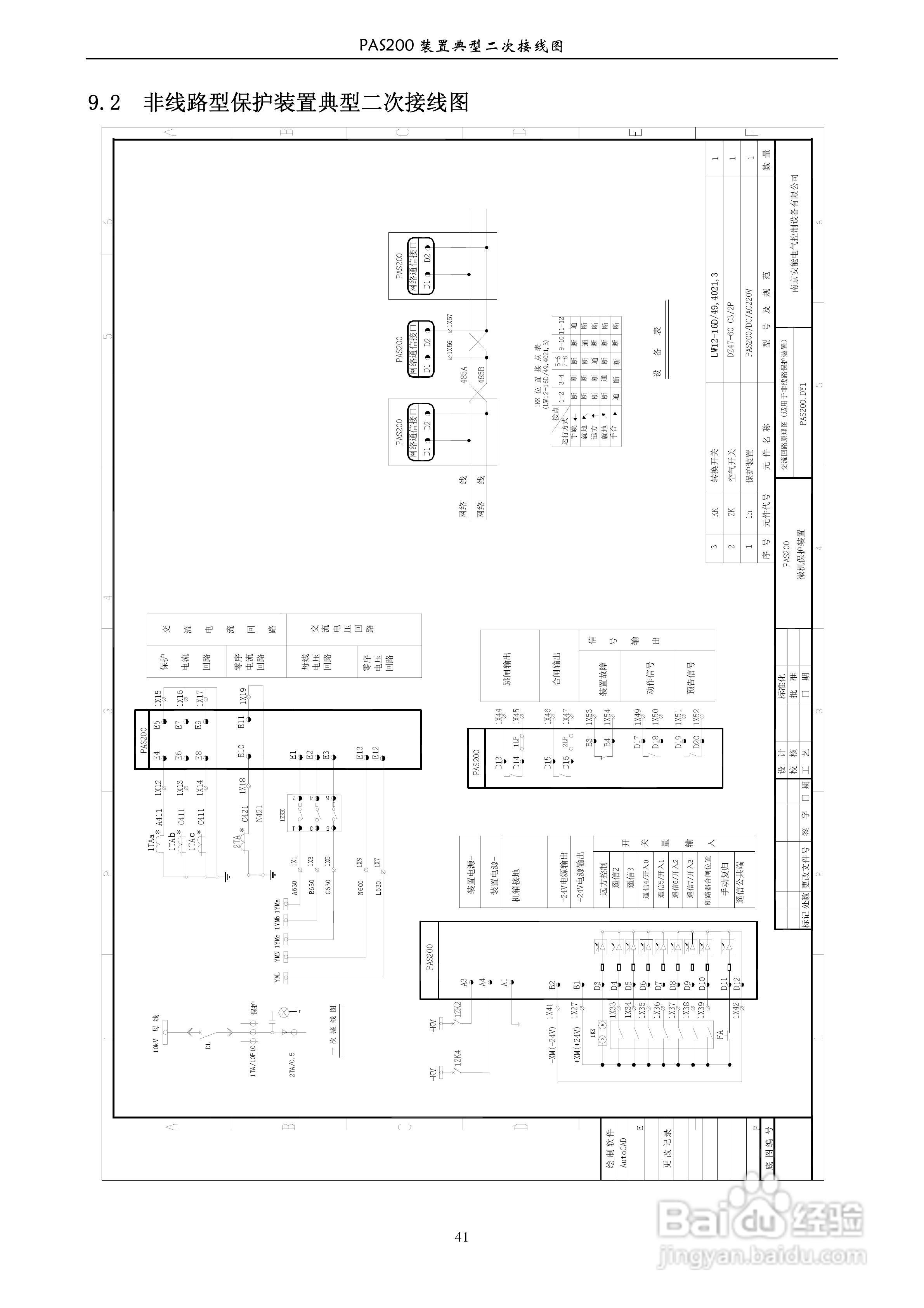
安能PAS200综合保护器产品技术使用说明书:[5]
2026-04-23 16:43:08
本篇为《安能PAS200综合保护器产品技术使用说明书》,主要介绍该产品的使用方法以及常见故障解决方案。
(共篇)
上一篇:
|
下一篇:
声明:
本网站引用、摘录或转载内容仅供网站访问者交流或参考,不代表本站立场,如存在版权或非法内容,请联系站长删除,联系邮箱:site.kefu@qq.com。
相关推荐
安能PAS200综合保护器产品技术使用说明书:[4]
阅读量:112
桨保护器的使用方法
阅读量:85
如何理解光电保护器?
阅读量:167
汽车电力保护器对汽车的重要作用
阅读量:49
DLB-S 漏电保护器使用说明书
阅读量:69
猜你喜欢
凌乱什么意思
happy是什么意思
ipo是什么意思
什么杀毒软件最好用
静谧是什么意思
钱包什么颜色招财
洗发水什么牌子最好
淘宝卖什么赚钱
天罗地网的意思
绽开的意思
猜你喜欢
四人不回头是什么意思
不以为然是什么意思
潮汐车道线是什么意思
公馆是什么意思
t和p是什么意思
视察的意思
贴牌是什么意思
古稀是什么意思
嗤笑的意思
人间正道是沧桑是什么意思