指南生活
首页
美食营养
手工爱好
生活家居
返回
指南生活
首页
美食营养
游戏数码
手工爱好
生活家居
健康养生
运动户外
职场理财
情感交际
母婴教育
时尚美容
知识问答
搜索
东芝Portege R500笔记本电脑使用说明书:[15]
2025-11-21 04:56:55
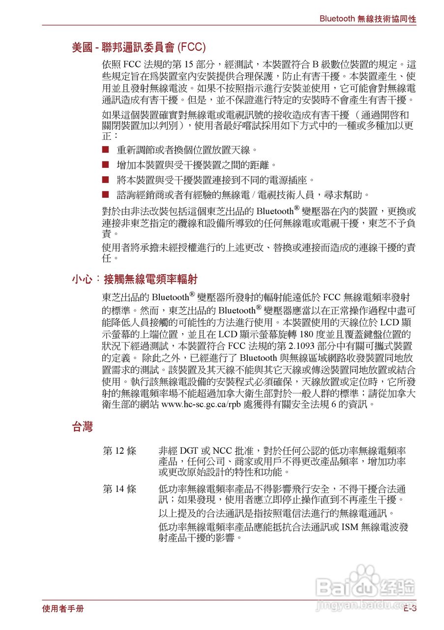
本篇为《东芝Portege R500笔记本电脑使用说明书》,主要介绍该产品的使用方法以及常见故障解决方案。
(共篇)
上一篇:
|
下一篇:
声明:
本网站引用、摘录或转载内容仅供网站访问者交流或参考,不代表本站立场,如存在版权或非法内容,请联系站长删除,联系邮箱:site.kefu@qq.com。
相关推荐
东芝Portege R500笔记本电脑使用说明书:[16]
阅读量:72
东芝Portege R500笔记本电脑使用说明书:[17]
阅读量:38
东芝PORTEGE R700笔记本电脑使用说明书:[15]
阅读量:182
笔记本电脑摄像头如何打开
阅读量:102
笔记本电脑如何连接wifi
阅读量:169
猜你喜欢
quite是什么意思
相濡以沫是什么意思
人下面一个工念什么
团购是什么意思
adventure是什么意思
西江月夜行黄沙道中的意思
喜欢是什么意思
again是什么意思
武德是什么意思
以讹传讹的意思
猜你喜欢
充电电池什么牌子好
两男一女什么字
wallet是什么意思
什么事英语
什么叫反担保
喜剧总动员什么时候播
提存是什么意思
勾勒的意思
送男人什么生日礼物
金兰之交是什么意思