指南生活
首页
美食营养
手工爱好
生活家居
返回
指南生活
首页
美食营养
游戏数码
手工爱好
生活家居
健康养生
运动户外
职场理财
情感交际
母婴教育
时尚美容
知识问答
生活知识
生活百科
搜索
东芝PORTEGE R700笔记本电脑使用说明书:[15]
2026-04-17 22:57:16
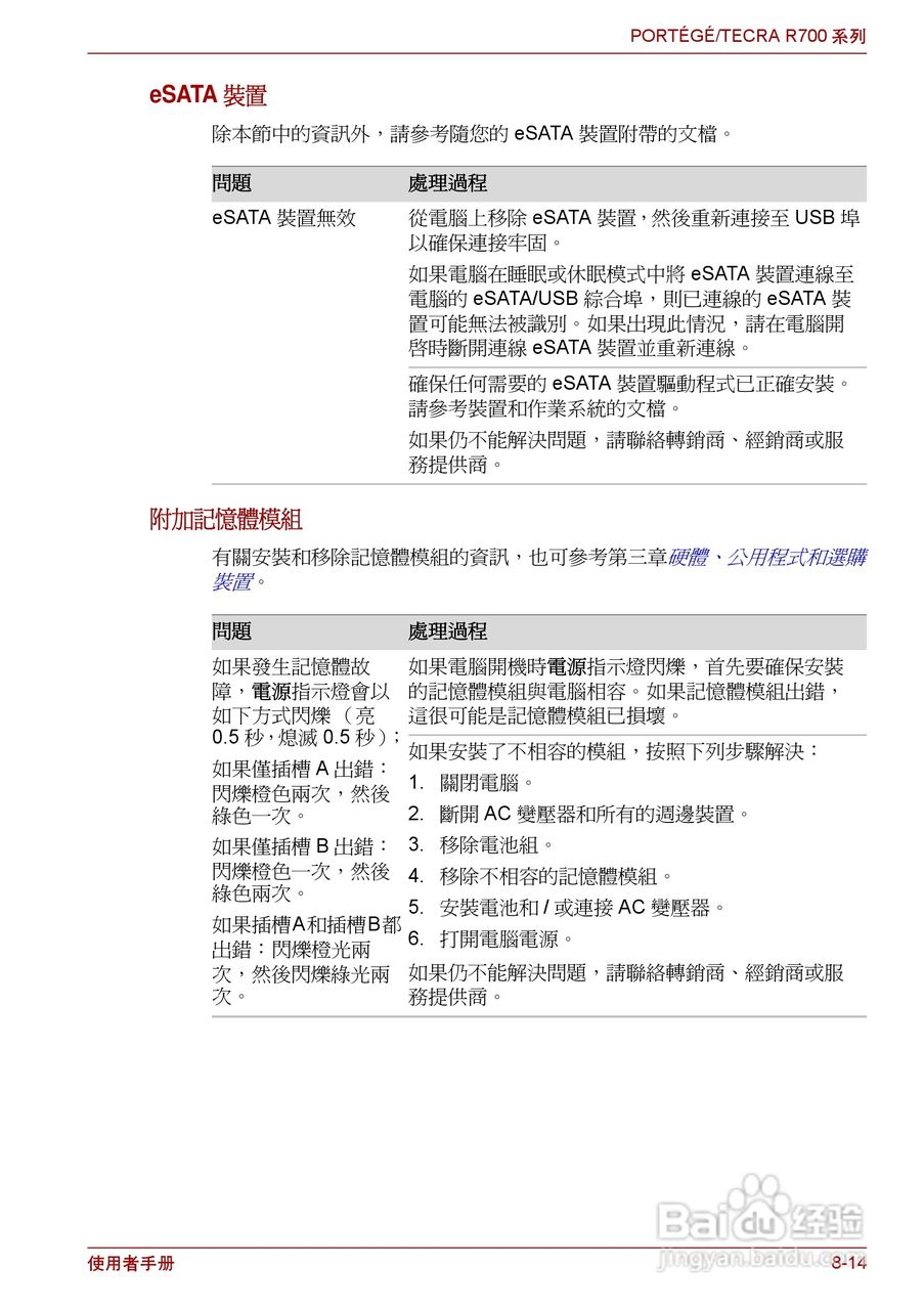
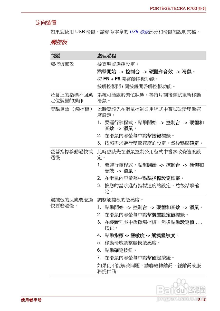
本篇为《东芝PORTEGE R700笔记本电脑使用说明书》,主要介绍该产品的使用方法以及常见故障解决方案。
(共篇)
上一篇:
|
下一篇:
声明:
本网站引用、摘录或转载内容仅供网站访问者交流或参考,不代表本站立场,如存在版权或非法内容,请联系站长删除,联系邮箱:site.kefu@qq.com。
相关推荐
东芝PORTEGE R700笔记本电脑使用说明书:[13]
阅读量:147
笔记本电脑摄像头如何打开
阅读量:123
笔记本电脑如何连接wifi
阅读量:190
笔记本电脑开不了机怎么处理
阅读量:110
笔记本电脑开机黑屏怎么办
阅读量:118
猜你喜欢
社会保障卡怎么用
汽车之家2019最新报价大全
十二星座大全
去痘痘的最快方法
怎么样和女孩子聊天
研究现状怎么写
怎么融资
普通混凝土力学性能试验方法标准
七星漂调漂方法图解
煮牛肉的正确方法
猜你喜欢
盆腔炎治疗方法
接吻的方法
奥特曼简笔画图片大全
电脑没有声音是怎么回事
2345影视大全播放器
怎么查电脑内存
做红烧肉的方法
英雄联盟英雄大全
家常菜大全
麻花的家常做法