指南生活
首页
美食营养
手工爱好
生活家居
返回
指南生活
首页
美食营养
游戏数码
手工爱好
生活家居
健康养生
运动户外
职场理财
情感交际
母婴教育
时尚美容
知识问答
生活知识
生活百科
搜索
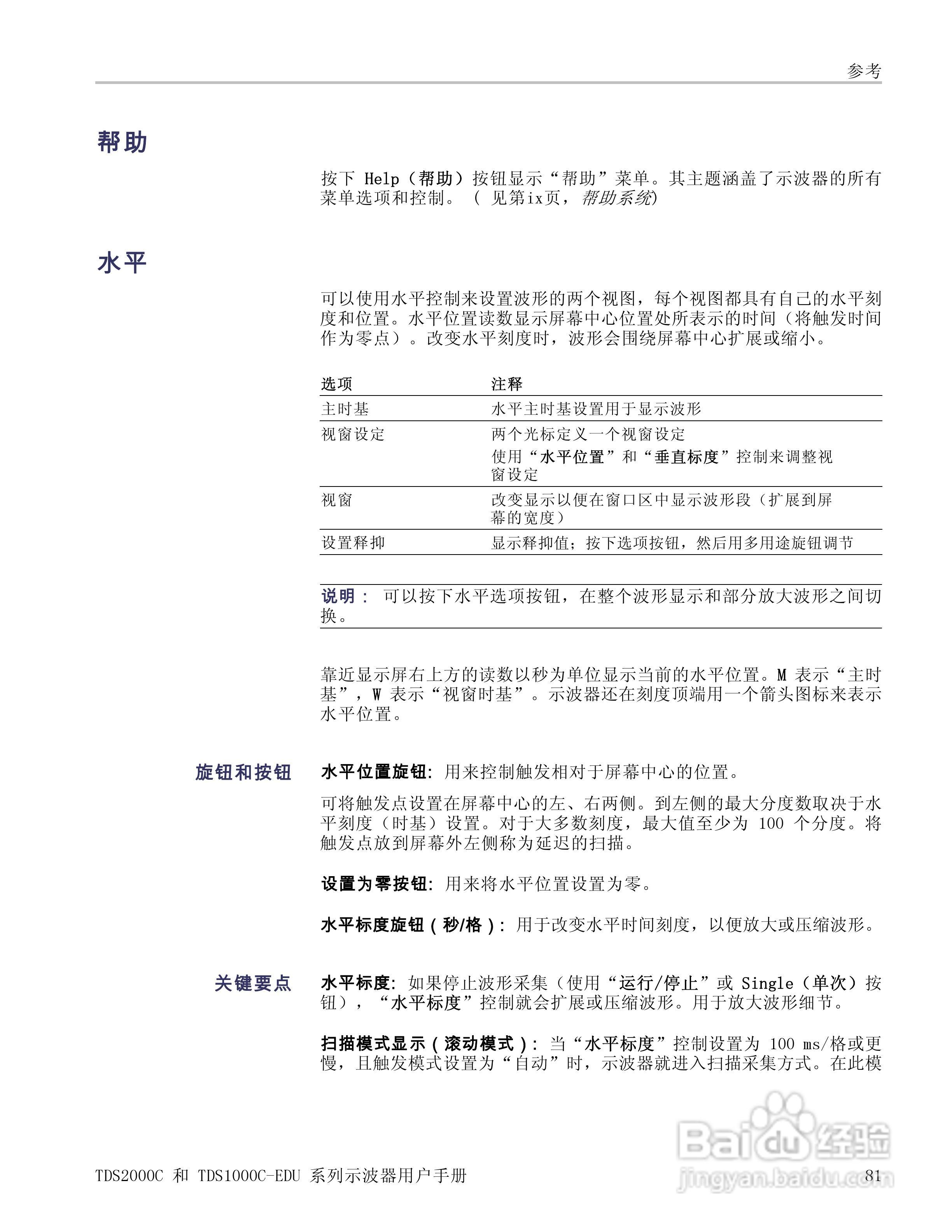
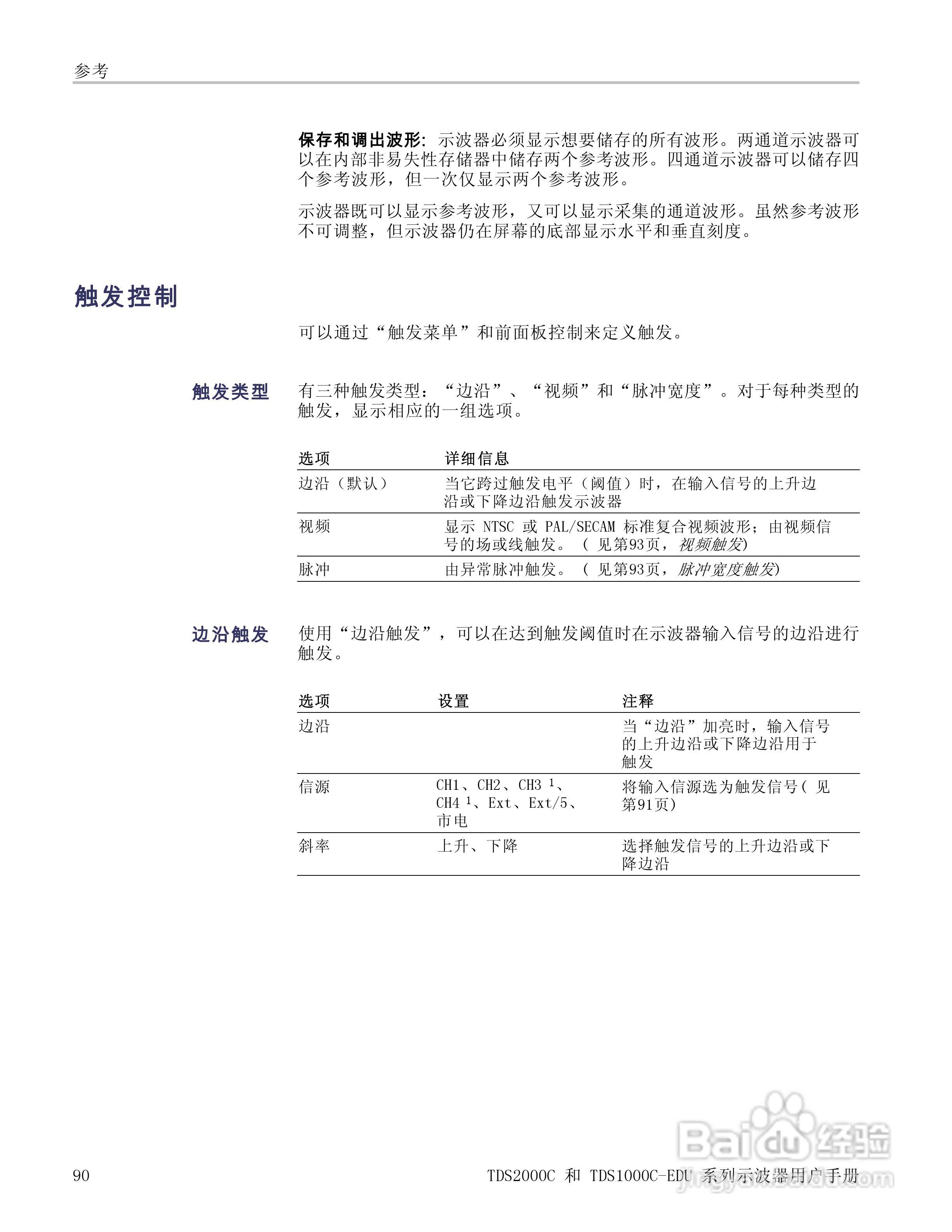
泰克TDS1012C-EDU数字存储示波器用户手册:[11]
2026-05-07 12:24:06
本篇为《泰克TDS1012C-EDU数字存储示波器用户手册》,主要介绍该产品的使用方法以及常见故障解决方案。
(共篇)
上一篇:
|
下一篇:
声明:
本网站引用、摘录或转载内容仅供网站访问者交流或参考,不代表本站立场,如存在版权或非法内容,请联系站长删除,联系邮箱:site.kefu@qq.com。
相关推荐
泰克TDS1012C-EDU数字存储示波器用户手册:[10]
阅读量:153
泰克TDS1012C-EDU数字存储示波器用户手册:[7]
阅读量:65
示波器快速入门使用指南
阅读量:35
示波器的使用方法介绍
阅读量:29
示波器使用注意事项须知
阅读量:147
猜你喜欢
玲珑剔透的意思
过生日唱什么歌
诅咒的意思
可可托海是什么意思
cosplay是什么意思
axe什么意思
i don t care是什么意思
build是什么意思
什么是不织布
5201314什么意思
猜你喜欢
道义是什么意思
调侃的意思
黄鹤楼送孟浩然之广陵的意思
沉思的意思
雅致的意思
17号线什么时候开通
次元是什么意思
天真无邪什么意思
横店是什么意思
无辜的意思