指南生活
首页
美食营养
手工爱好
生活家居
返回
指南生活
首页
美食营养
游戏数码
手工爱好
生活家居
健康养生
运动户外
职场理财
情感交际
母婴教育
时尚美容
知识问答
生活知识
搜索
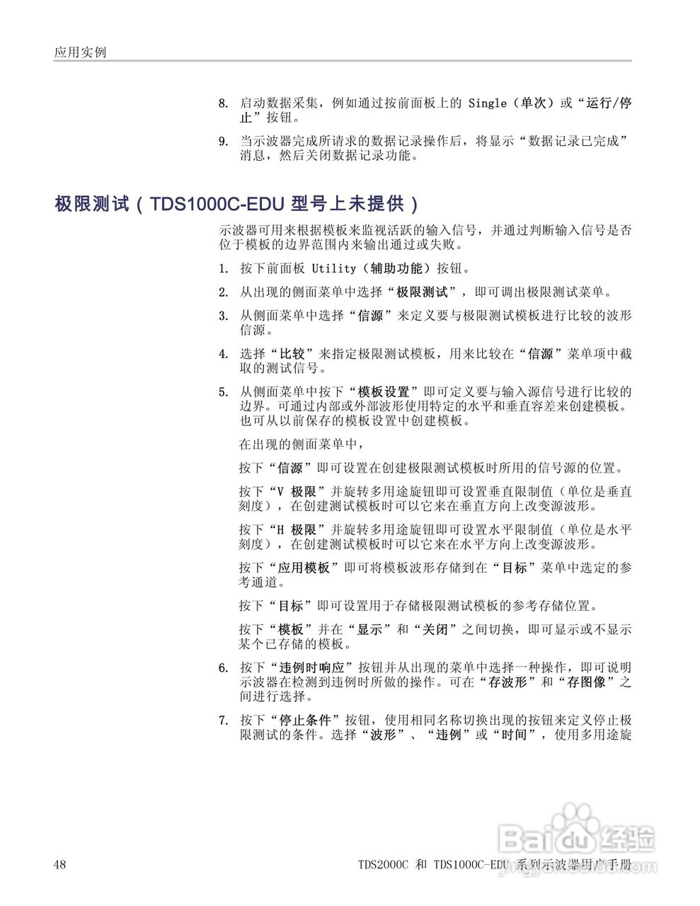
泰克TDS1012C-EDU数字存储示波器用户手册:[7]
2025-12-31 12:10:51
本篇为《泰克TDS1012C-EDU数字存储示波器用户手册》,主要介绍该产品的使用方法以及常见故障解决方案。
(共篇)
上一篇:
|
下一篇:
声明:
本网站引用、摘录或转载内容仅供网站访问者交流或参考,不代表本站立场,如存在版权或非法内容,请联系站长删除,联系邮箱:site.kefu@qq.com。
相关推荐
泰克TDS1012C-EDU数字存储示波器用户手册:[11]
阅读量:167
泰克TDS1012C-EDU数字存储示波器用户手册:[5]
阅读量:96
示波器快速入门使用指南
阅读量:79
示波器的使用方法介绍
阅读量:114
示波器使用注意事项须知
阅读量:191
猜你喜欢
西比灵的作用
蓝玫瑰代表什么
豆知识
核桃油的功效与作用
冰硼散的用法和作用
地锦草的功效与作用
给领导送礼送什么
笃定什么意思
百合花的功效与作用
什么牌子洗发水好
猜你喜欢
什么是装饰画
猪肝的功效与作用
最近什么电影好看
早孕试纸什么时候用
安全生产知识竞赛
维生素b1的作用和功效
庆余年第二季什么时候播
情人眼里出西施什么意思
绿玛瑙的功效与作用
吃鱼肝油有什么好处