指南生活
首页
美食营养
手工爱好
生活家居
返回
指南生活
首页
美食营养
游戏数码
手工爱好
生活家居
健康养生
运动户外
职场理财
情感交际
母婴教育
时尚美容
知识问答
生活知识
生活百科
搜索
ACER宏基Aspire Z5760计算机说明书:[2]
2026-04-13 15:08:25
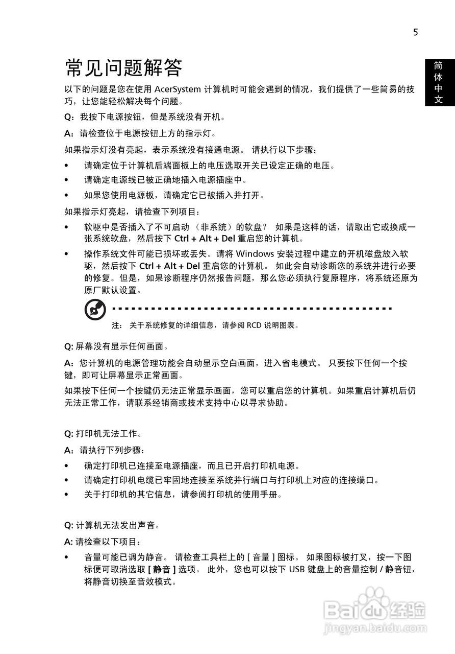
本篇为《ACER宏基Aspire Z5760计算机说明书》,主要介绍该产品的使用方法以及常见故障解决方案。
(共篇)
上一篇:
|
下一篇:
声明:
本网站引用、摘录或转载内容仅供网站访问者交流或参考,不代表本站立场,如存在版权或非法内容,请联系站长删除,联系邮箱:site.kefu@qq.com。
相关推荐
ACER宏基Aspire Z5760计算机说明书:[3]
阅读量:63
ACER宏基Aspire Z5761计算机说明书:[2]
阅读量:31
ACER宏基Aspire G3600计算机说明书:[2]
阅读量:185
ACER宏基Aspire X1430计算机说明书:[2]
阅读量:45
ACER宏基Aspire M3870计算机说明书:[2]
阅读量:58
猜你喜欢
黑驴蹄子是什么
双腿无力是什么原因
信任是什么
地球属于什么星
什么是生态系统
活性炭是什么
澎湃是什么意思
什么是3d电影
凤凰女是什么意思
什么是螨虫
猜你喜欢
什么人需要吃谷维素片
什么是奇函数
factory是什么意思
negative是什么意思
q币是什么
gre是什么意思
6225开头是什么银行
itunes是什么
pi什么意思
道林纸是什么纸