指南生活
首页
美食营养
手工爱好
生活家居
返回
指南生活
首页
美食营养
游戏数码
手工爱好
生活家居
健康养生
运动户外
职场理财
情感交际
母婴教育
时尚美容
知识问答
生活知识
搜索
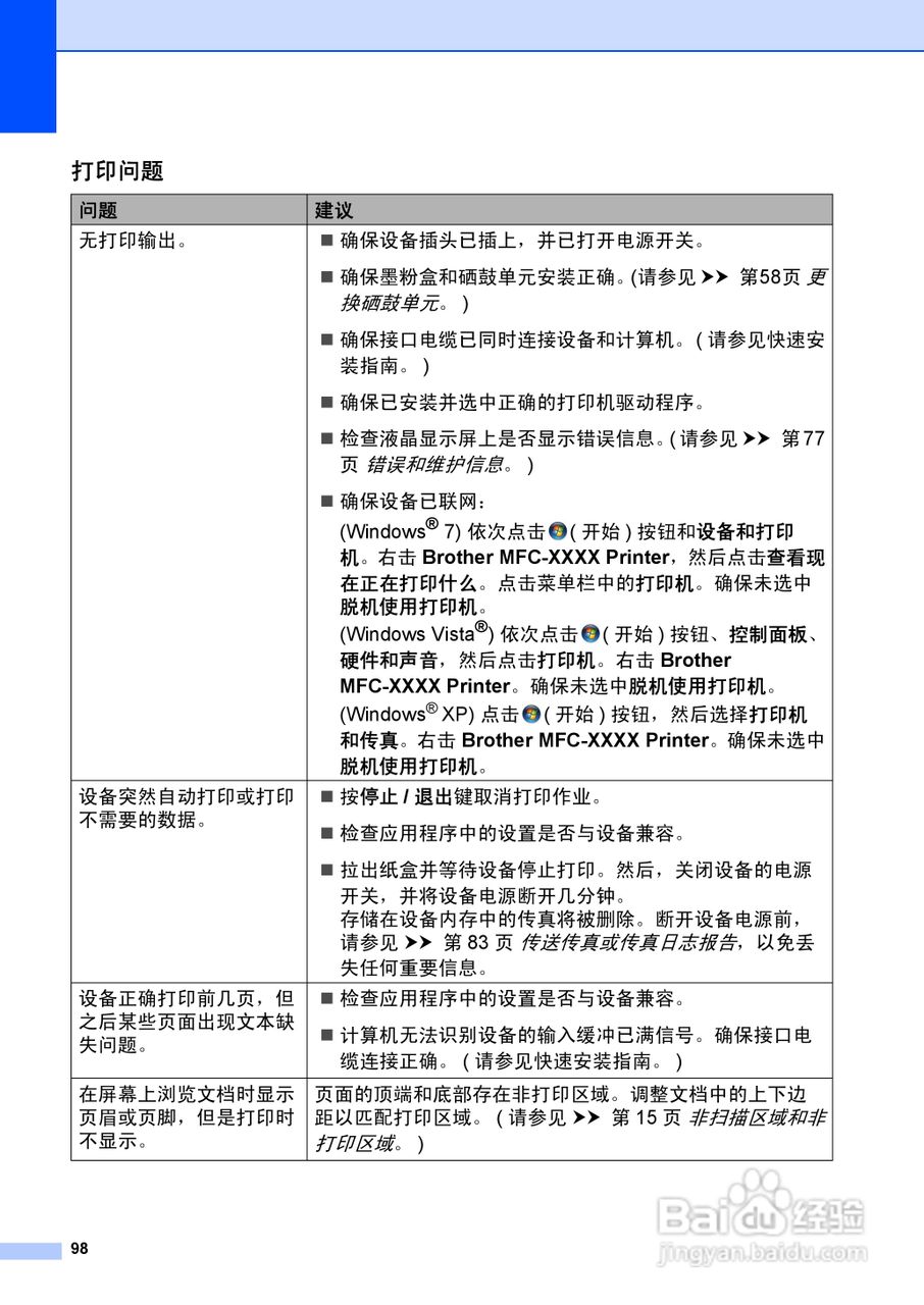
兄弟FAX-2990一体机使用书:[11]
2026-01-03 20:06:29
本篇为《兄弟FAX-2990一体机使用书》,主要介绍该产品的使用方法以及常见故障解决方案。
(共篇)
上一篇:
|
下一篇:
声明:
本网站引用、摘录或转载内容仅供网站访问者交流或参考,不代表本站立场,如存在版权或非法内容,请联系站长删除,联系邮箱:site.kefu@qq.com。
相关推荐
兄弟FAX-2990一体机使用书:[12]
阅读量:157
兄弟FAX2990一体机说明书:[11]
阅读量:189
兄弟FAX2990一体机说明书:[1]
阅读量:53
兄弟7057一体机怎么调亮度
阅读量:118
一体机怎样设置耳机插上时内置音箱不响
阅读量:66
猜你喜欢
0为什么不能做除数
为什么中秋节要吃月饼
煤气灶打不着火怎么办
自动回复怎么设置
苹果怎么设置动态壁纸
怎么注销qq空间
豆苗怎么做好吃
尾气检测不合格怎么办
鸡胗怎么做好吃
印度人为什么用手抓饭吃
猜你喜欢
朐怎么读
天下美食菜谱与做法
你好用日语怎么说
冠琴手表怎么样
怎么查手机型号
柠檬水怎么做
tiger怎么读
卸载的软件怎么恢复
怎么样
苹果手机怎么下载视频