指南生活
首页
美食营养
手工爱好
生活家居
返回
指南生活
首页
美食营养
游戏数码
手工爱好
生活家居
健康养生
运动户外
职场理财
情感交际
母婴教育
时尚美容
知识问答
生活知识
生活百科
搜索
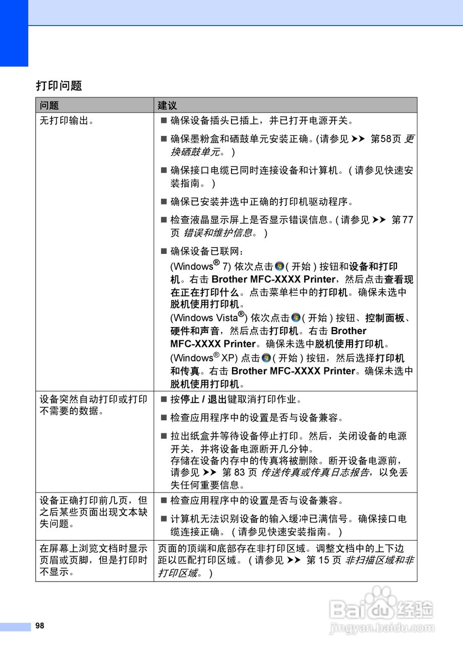
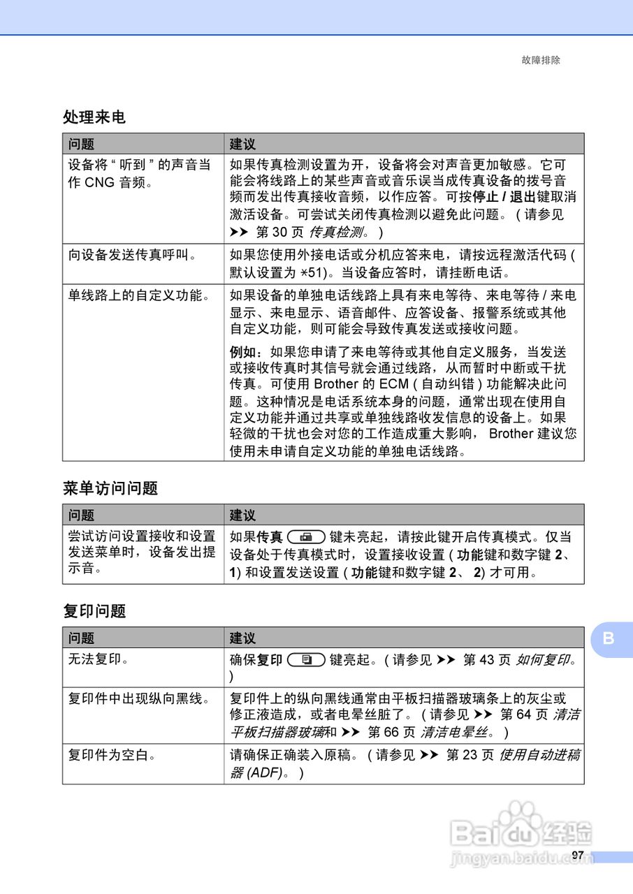
兄弟FAX2990一体机说明书:[11]
2026-05-06 23:05:14
本篇为《兄弟FAX2990一体机说明书》,主要介绍该产品的使用方法以及常见故障解决方案。
(共篇)
上一篇:
|
下一篇:
声明:
本网站引用、摘录或转载内容仅供网站访问者交流或参考,不代表本站立场,如存在版权或非法内容,请联系站长删除,联系邮箱:site.kefu@qq.com。
相关推荐
八宝香锅面的制作方法
阅读量:145
减肥瘦不下去怎么办
阅读量:176
萌鱼泡泡手游如何获得兔子鱼?
阅读量:58
怎么打开QQ浏览器的福利悬浮球
阅读量:174
芹菜的营养价值和功效
阅读量:71
猜你喜欢
买房需要什么手续
共勉是什么意思
mr是什么意思
名不见经传的意思
什么是美瞳
mf是什么意思
验证码的作用
hb是什么意思
stuck是什么意思
测脸型适合什么发型
猜你喜欢
眼花缭乱的意思
sp是什么意思
feel是什么意思
8月20号什么星座
虎骨酒的功效与作用
鱼线什么牌子好
弄巧成拙的意思
果胶的作用
平仄是什么意思
环丙沙星的作用