指南生活
首页
美食营养
手工爱好
生活家居
返回
指南生活
首页
美食营养
游戏数码
手工爱好
生活家居
健康养生
运动户外
职场理财
情感交际
母婴教育
时尚美容
知识问答
生活知识
生活百科
搜索
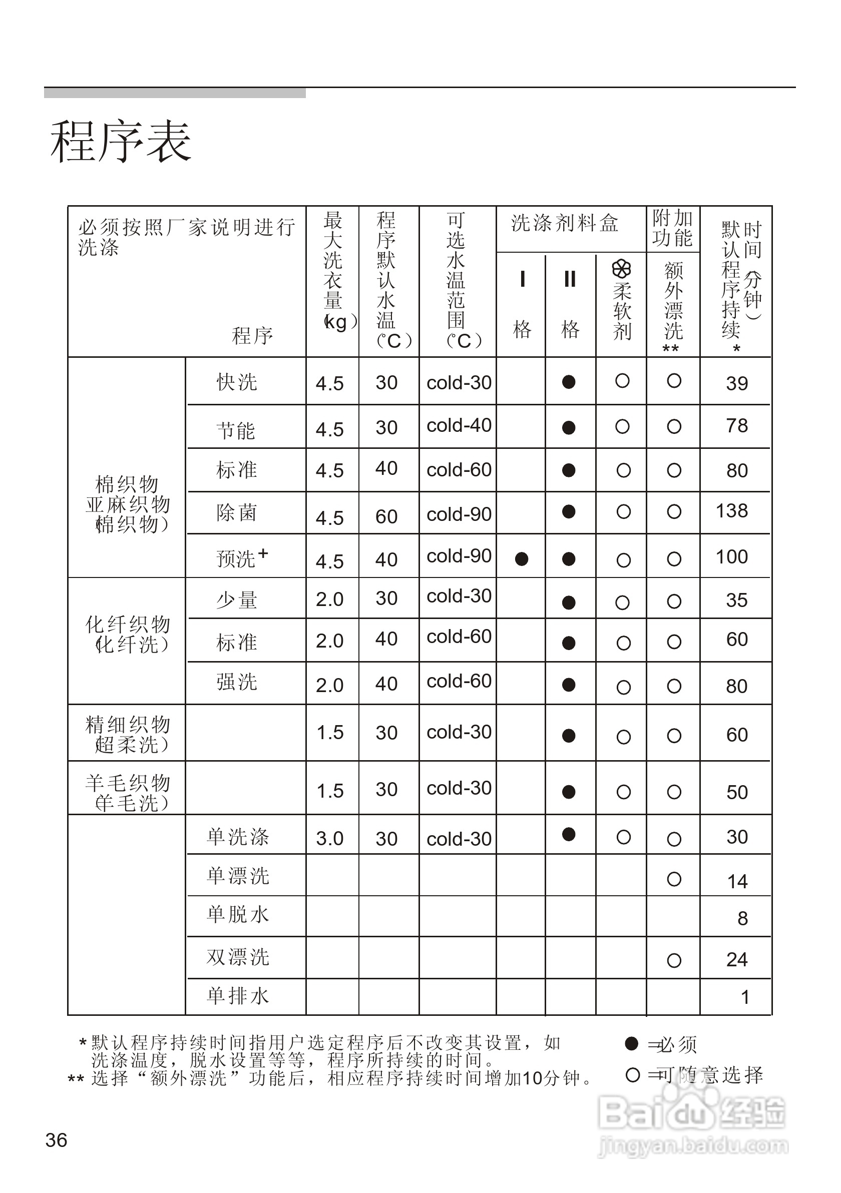
西门子WM2198XS洗衣机使用说明书:[4]
2026-05-10 07:27:32
(共篇)
上一篇:
|
下一篇:
声明:
本网站引用、摘录或转载内容仅供网站访问者交流或参考,不代表本站立场,如存在版权或非法内容,请联系站长删除,联系邮箱:site.kefu@qq.com。
相关推荐
西门子WM2198XS洗衣机使用说明书:[1]
阅读量:114
西门子Silver2208XS洗衣机使用说明书:[4]
阅读量:160
西门子SILVER2208XS 洗衣机说明书:[4]
阅读量:41
西门子洗衣机怎么恢复出厂设置
阅读量:192
西门子滚筒洗衣机怎么清洗
阅读量:52
猜你喜欢
阴霾是什么意思
蜂蜜什么时候喝最好
吩咐的近义词是什么
什么水果减肥
516事件是什么事件
dj是什么意思
ocs是什么意思
去芜存菁什么意思
奕是什么意思
合肥有什么好玩的地方
猜你喜欢
什么是腺癌
谢谢你让我遇到你是什么歌
cream是什么意思
生猴子是什么意思
攻略是什么意思
全少一横念什么意思
爬灰是什么意思
中元节是什么意思
精益求精的益是什么意思
无线网卡是什么