指南生活
首页
美食营养
手工爱好
生活家居
返回
指南生活
首页
美食营养
游戏数码
手工爱好
生活家居
健康养生
运动户外
职场理财
情感交际
母婴教育
时尚美容
知识问答
生活知识
搜索
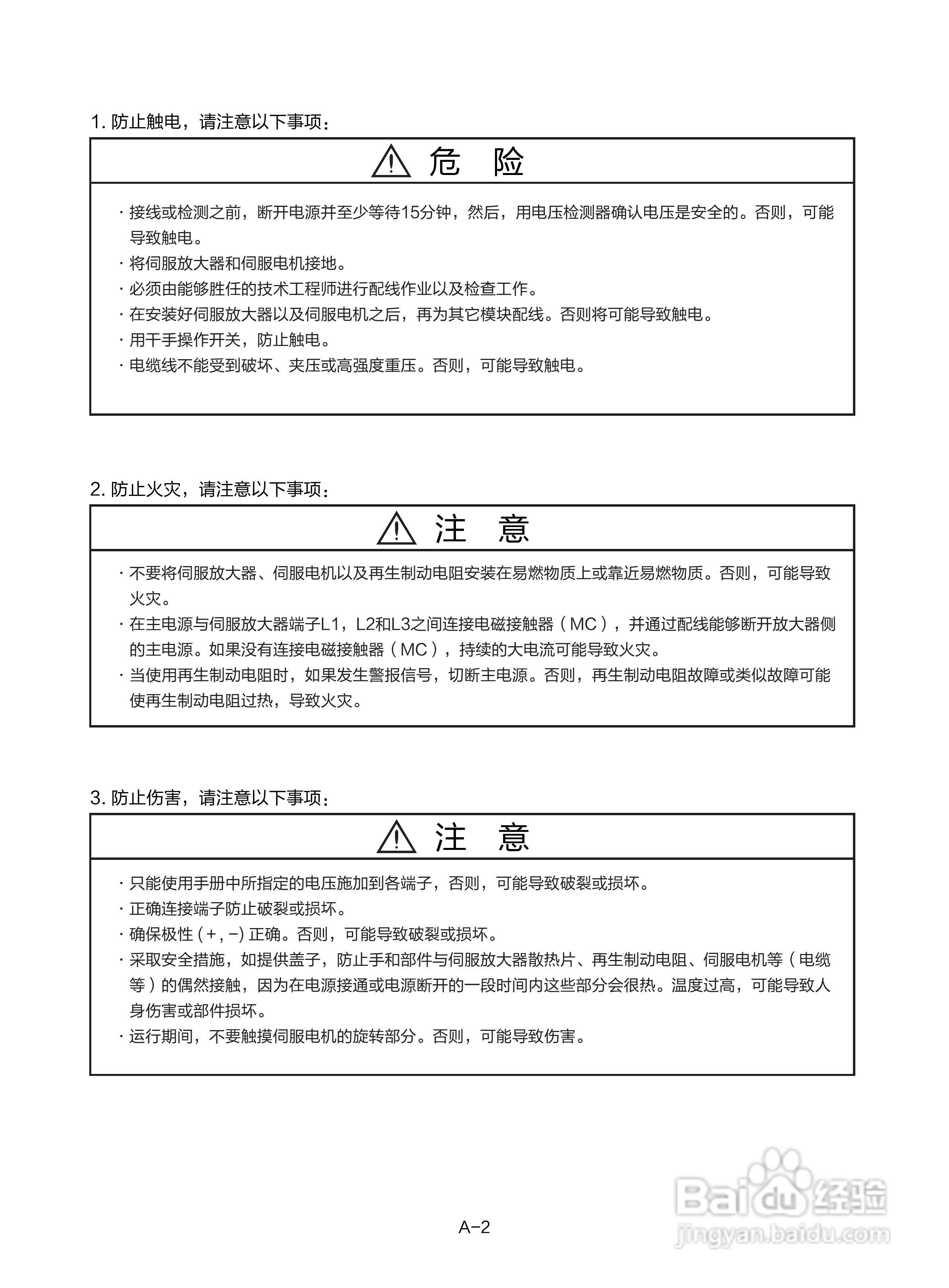
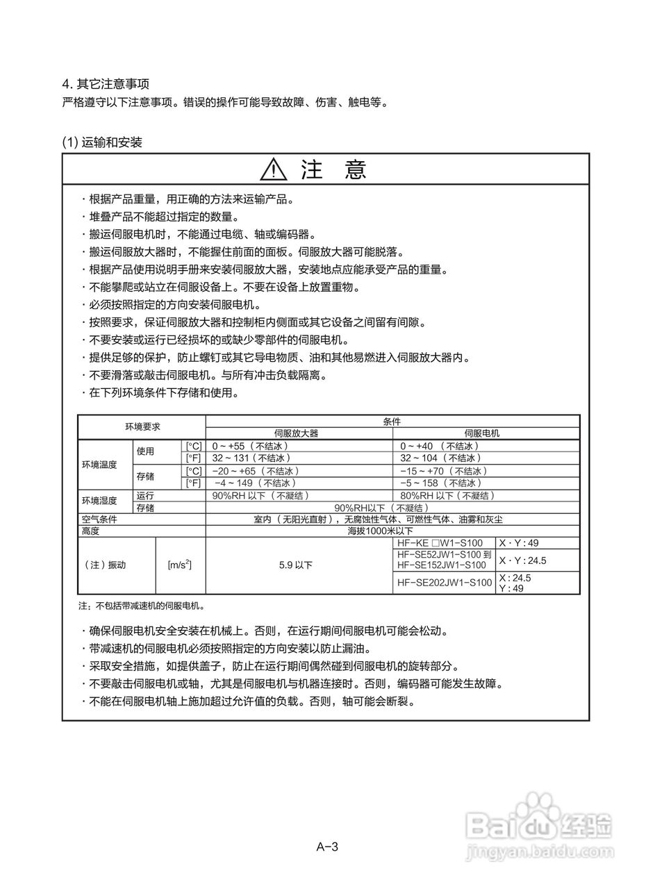
三菱 MR-E-□A-KH003 MR-E-□AG-KH003通用交流伺服接:[1]
2026-01-05 13:22:17
本篇为《三菱 MR-E-□A-KH003 MR-E-□AG-KH003通用交流伺服接》,主要介绍该产品的使用方法以及常见故障解决方案。
(共篇)
下一篇:
声明:
本网站引用、摘录或转载内容仅供网站访问者交流或参考,不代表本站立场,如存在版权或非法内容,请联系站长删除,联系邮箱:site.kefu@qq.com。
相关推荐
三菱 MR-E-□A-KH003 MR-E-□AG-KH003通用交流伺服接:[30]
阅读量:126
三菱 MR-E-□A-KH003 MR-E-□AG-KH003通用交流伺服接:[20]
阅读量:63
三菱plc红绿灯设计
阅读量:128
三菱 MR-E-□A-KH003 MR-E-□AG-KH003通用交流伺服接:[22]
阅读量:125
三菱 MR-E-□A-KH003 MR-E-□AG-KH003通用交流伺服接:[28]
阅读量:177
猜你喜欢
风没有方向的吹来是什么歌
法人代表是什么意思
涉警人员是什么意思啊
以卵击石是什么意思
什么食物补锌
dlna是什么意思
麦粒肿用什么药
sharp是什么意思
炫耀的近义词是什么
网上银行是什么
猜你喜欢
物流是什么
月经量少颜色黑褐色是什么原因
维生素d是什么
氤氲什么意思
网上冲浪是什么意思
枉然是什么意思
男朋友过生日送什么礼物好
文昌是什么意思
服从调剂是什么意思
默契是什么意思