指南生活
首页
美食营养
手工爱好
生活家居
返回
指南生活
首页
美食营养
游戏数码
手工爱好
生活家居
健康养生
运动户外
职场理财
情感交际
母婴教育
时尚美容
知识问答
生活知识
搜索
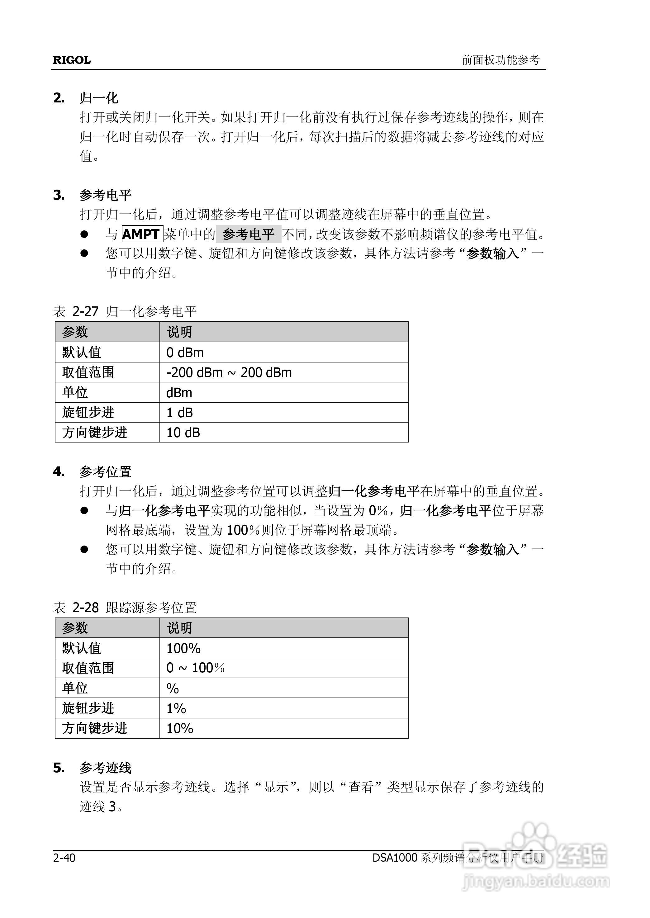
普源DSA1000系列频谱分析仪说明书:[9]
2025-12-29 03:21:39
本篇为《普源DSA1000系列频谱分析仪说明书》,主要介绍该产品的使用方法以及常见故障解决方案。
(共篇)
上一篇:
|
下一篇:
声明:
本网站引用、摘录或转载内容仅供网站访问者交流或参考,不代表本站立场,如存在版权或非法内容,请联系站长删除,联系邮箱:site.kefu@qq.com。
相关推荐
普源DSA1000系列频谱分析仪说明书:[19]
阅读量:165
普源DSA1000系列频谱分析仪说明书:[24]
阅读量:64
频谱分析仪维修维护保养的基本方法
阅读量:21
普源DSA1000系列频谱分析仪说明书:[27]
阅读量:39
普源DSA1000系列频谱分析仪说明书:[26]
阅读量:174
猜你喜欢
北京十一学校怎么样
广汽丰田雷凌怎么样
0551是哪里的区号
天猫怎么分期付款
路由器连路由器
用手机如何赚钱
淘宝如何开店
两个路由器怎么设置
一个人的夜我的心应该放在哪里
ai格式怎么打开
猜你喜欢
水星路由器怎么安装
点痣后留疤怎么办
如何进入安全模式
个人专长怎么写
西中岛旅游
如何使用万用表
如何生成二维码
如何删除360
妈妈旅游网
cs怎么加机器人