指南生活
首页
美食营养
手工爱好
生活家居
返回
指南生活
首页
美食营养
游戏数码
手工爱好
生活家居
健康养生
运动户外
职场理财
情感交际
母婴教育
时尚美容
知识问答
生活知识
搜索
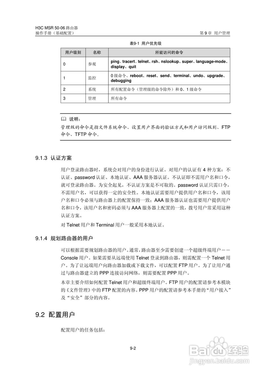
H3C MSR5006路由器操作手册:[12]
2025-12-29 04:48:39
本篇为《H3C MSR5006路由器操作手册》,主要介绍该产品的使用方法以及常见故障解决方案。
(共篇)
上一篇:
|
下一篇:
声明:
本网站引用、摘录或转载内容仅供网站访问者交流或参考,不代表本站立场,如存在版权或非法内容,请联系站长删除,联系邮箱:site.kefu@qq.com。
相关推荐
H3C MSR5006路由器操作手册:[64]
阅读量:193
H3C MSR5006路由器操作手册:[38]
阅读量:136
路由器如何使用
阅读量:66
路由器密码怎么修改
阅读量:147
路由器密码如何设置
阅读量:141
猜你喜欢
违和感是什么意思
因地制宜是什么意思
尿性是什么意思
sophia什么意思
乔迁新居的祝福语
天寒地冻的意思
thriller什么意思
秋天喝什么茶好
什么是城镇化
11万左右买什么车好
猜你喜欢
1.8td是什么意思
亚健康是什么意思
fabe是什么意思
movie是什么意思
占空比是什么意思
d7100配什么镜头
猥亵的意思
scissors是什么意思
言简意赅是什么意思
什么叫共享