指南生活
首页
美食营养
手工爱好
生活家居
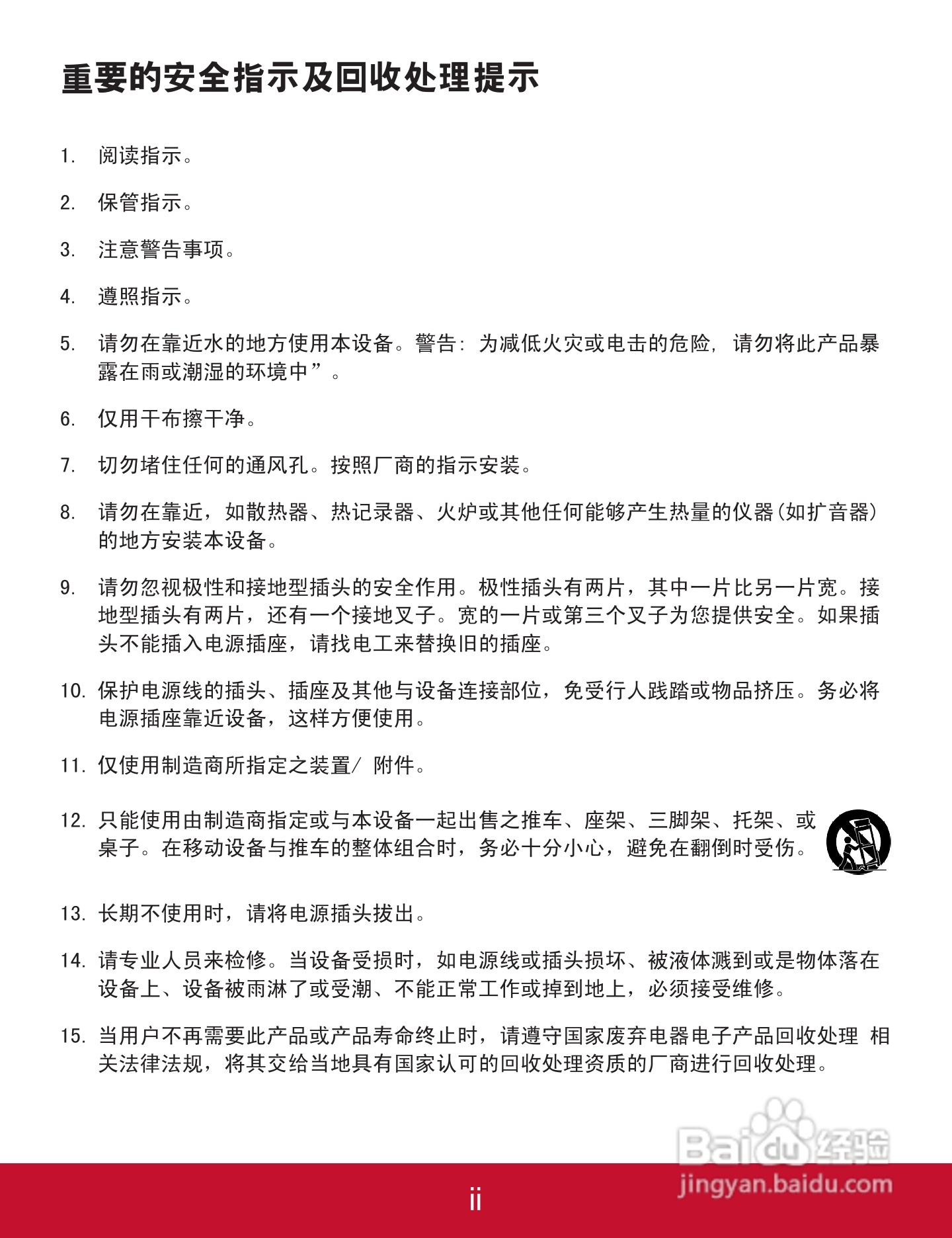
返回
指南生活
首页
美食营养
游戏数码
手工爱好
生活家居
健康养生
运动户外
职场理财
情感交际
母婴教育
时尚美容
知识问答
生活知识
搜索
优派PJD5523w投影机使用说明书:[1]
2025-12-29 17:09:38
本篇为《优派PJD5523w投影机使用说明书》,主要介绍该产品的使用方法以及常见故障解决方案。
(共篇)
下一篇:
声明:
本网站引用、摘录或转载内容仅供网站访问者交流或参考,不代表本站立场,如存在版权或非法内容,请联系站长删除,联系邮箱:site.kefu@qq.com。
相关推荐
优派PJD6531w投影机使用说明书:[5]
阅读量:124
优派PJD6531w投影机使用说明书:[1]
阅读量:193
优派PJD6531w投影机使用说明书:[2]
阅读量:60
优派PJD6531w投影机使用说明书:[6]
阅读量:82
优派PJD7400W投影机使用说明书:[7]
阅读量:50
猜你喜欢
水木娃娃十万个为什么
养老保险怎么交
晕车怎么办
嫩豆腐的家常做法
端午节粽子的做法
我的世界怎么骑马
社会实践报告怎么写
失业证怎么办理
parents怎么读
生育津贴怎么算
猜你喜欢
西米怎么煮
1582年10月的日历为什么少了十天
眩晕症怎么治疗
平安保险怎么样
祖玛阁怎么走
结婚为什么 电视剧
炒辣子鸡的家常做法
怎么注册微信号
爱奇艺怎么取消自动续费
翻糖蛋糕的做法