指南生活
首页
美食营养
手工爱好
生活家居
返回
指南生活
首页
美食营养
游戏数码
手工爱好
生活家居
健康养生
运动户外
职场理财
情感交际
母婴教育
时尚美容
知识问答
生活知识
生活百科
搜索
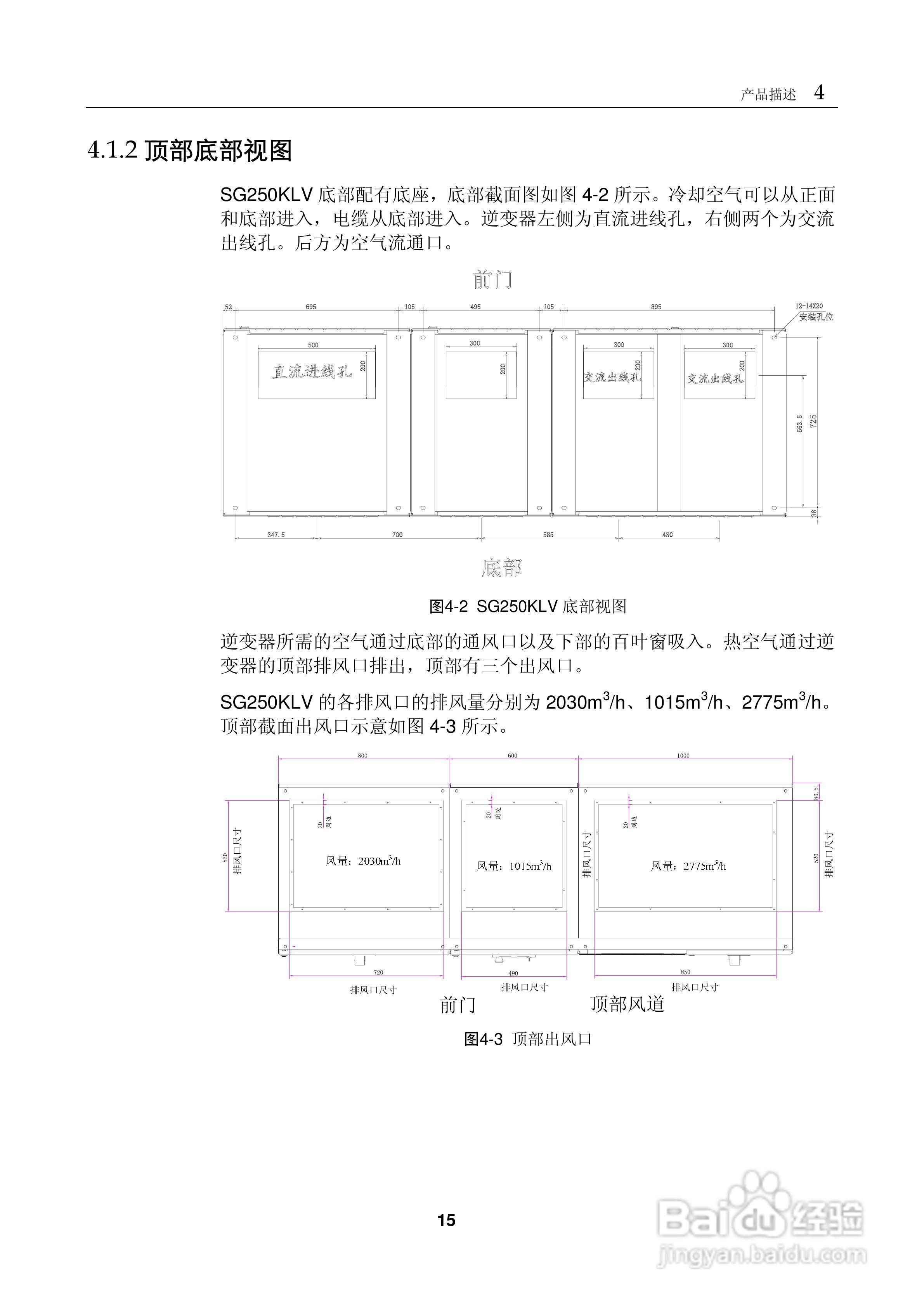
SG250KLV光伏并网逆变器使用手册:[3]
2026-05-18 09:25:06
本篇为《SG250KLV光伏并网逆变器使用手册》,主要介绍该产品的使用方法以及常见故障解决方案。
(共篇)
上一篇:
|
下一篇:
声明:
本网站引用、摘录或转载内容仅供网站访问者交流或参考,不代表本站立场,如存在版权或非法内容,请联系站长删除,联系邮箱:site.kefu@qq.com。
相关推荐
SG250KLV光伏并网逆变器使用手册:[2]
阅读量:74
SG250KLV光伏并网逆变器使用手册:[5]
阅读量:57
阳光SG250K3-Installation光伏并网逆变器使用手册:[3]
阅读量:27
阳光SG250K3-Installation光伏并网逆变器使用手册:[5]
阅读量:104
阳光SG250K3-Installation光伏并网逆变器使用手册:[6]
阅读量:78
猜你喜欢
端详是什么意思
退回妥投是什么意思
always是什么意思
我劝天公重抖擞不拘一格降人才的意思
什么是基金?
什么牌子的口红好用
油管是什么意思啊
sport是什么意思
坚定不移的意思
cf是什么意思
猜你喜欢
清晰的意思
办宽带需要什么
语重心长的意思
涌泉穴道位置和作用
幽门螺旋杆菌阳性是什么意思
河蟹什么意思
立顿红茶的功效与作用
期房是什么意思
此起彼伏是什么意思
苟延残喘的意思