指南生活
首页
美食营养
手工爱好
生活家居
返回
指南生活
首页
美食营养
游戏数码
手工爱好
生活家居
健康养生
运动户外
职场理财
情感交际
母婴教育
时尚美容
知识问答
生活知识
生活百科
搜索
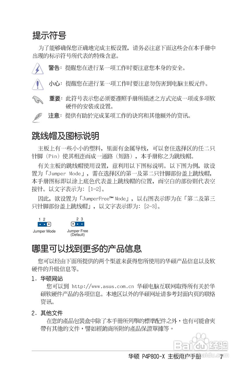
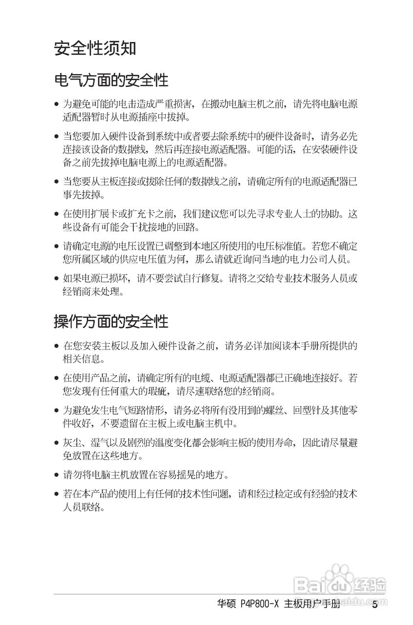
华硕P4P800-X主板使用说明书:[1]
2026-04-24 13:15:26
本篇为《华硕P4P800-X主板使用说明书》,主要介绍该产品的使用方法以及常见故障解决方案。
(共篇)
下一篇:
声明:
本网站引用、摘录或转载内容仅供网站访问者交流或参考,不代表本站立场,如存在版权或非法内容,请联系站长删除,联系邮箱:site.kefu@qq.com。
相关推荐
华硕P4V800-X主板使用手册说明书:[1]
阅读量:189
华硕bios设置图解
阅读量:59
华硕路由器设置教程
阅读量:137
华硕笔记本怎么恢复出厂设置
阅读量:102
华硕键盘背光灯怎么开
阅读量:136
猜你喜欢
20万买什么车好
庚日是什么意思
什么护肤品好用
不以为然的然是什么意思
tick是什么意思
水产养殖
苏州有什么好玩的
致铅球运动员加油稿
什么意思英语
career是什么意思
猜你喜欢
常州有什么好玩的地方
q235b是什么材料
54运动
相逢何必曾相识什么意思
ava是什么
维生素b5
张灯结彩的张是什么意思
养殖加盟
什么是假释
家用净水器什么牌子好