指南生活
首页
美食营养
手工爱好
生活家居
返回
指南生活
首页
美食营养
游戏数码
手工爱好
生活家居
健康养生
运动户外
职场理财
情感交际
母婴教育
时尚美容
知识问答
生活知识
生活百科
搜索
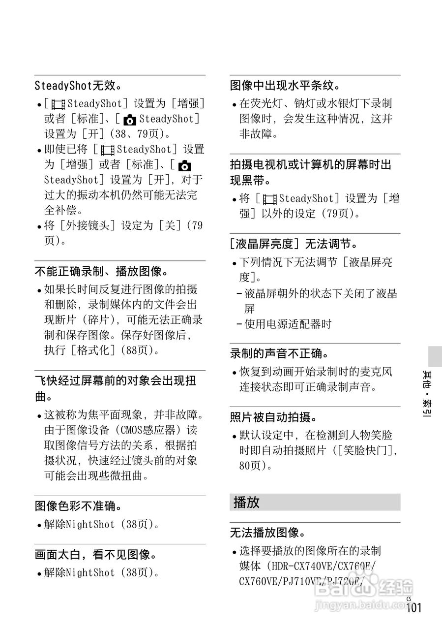
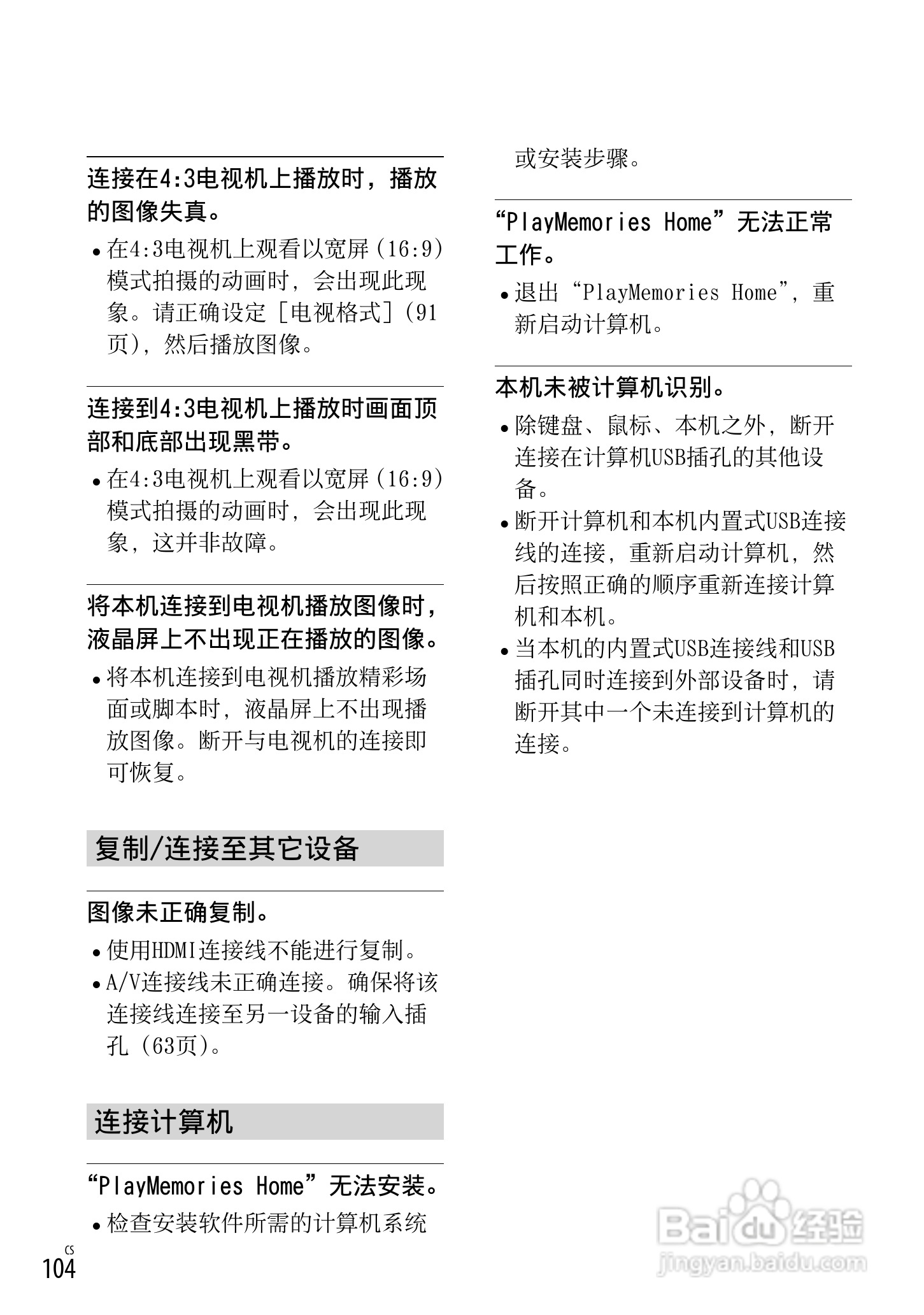
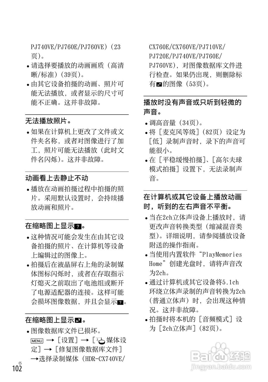
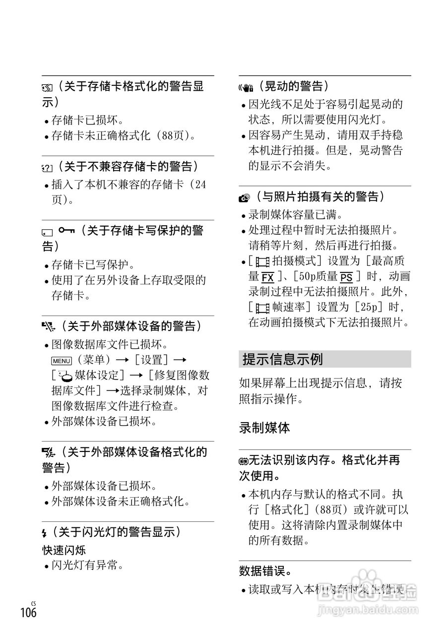
SONY索尼 HDR-PJ740VE数码摄像机说明书:[11]
2026-03-26 06:17:44
本篇为《SONY索尼 HDR-PJ740VE数码摄像机说明书》,主要介绍该产品的使用方法以及常见故障解决方案。
(共篇)
上一篇:
|
下一篇:
声明:
本网站引用、摘录或转载内容仅供网站访问者交流或参考,不代表本站立场,如存在版权或非法内容,请联系站长删除,联系邮箱:site.kefu@qq.com。
相关推荐
SONY索尼 HDR-PJ740VE数码摄像机说明书:[10]
阅读量:123
SONY索尼 HDR-PJ740VE数码摄像机说明书:[6]
阅读量:99
SONY索尼 HDR-PJ740VE数码摄像机说明书:[5]
阅读量:148
SONY索尼 HDR-PJ740VE数码摄像机说明书:[8]
阅读量:176
SONY索尼 HDR-PJ740VE数码摄像机说明书:[7]
阅读量:74
猜你喜欢
壳聚糖的作用
牛顿运动定律
初中生物知识点总结
初中英语知识点大全
青萝卜的功效与作用
运动会感受
运动会加油诗
medium什么意思
买车按揭需要什么手续
中考数学知识点
猜你喜欢
过渡句的作用
黄金期货知识
茅草根的功效与作用
脐带血的作用
鹅蛋的功效与作用
注册商标需要什么条件
党外知识分子联谊会
破折号的作用有哪些
养生知识大全
今天农历什么日子