指南生活
首页
美食营养
手工爱好
生活家居
返回
指南生活
首页
美食营养
游戏数码
手工爱好
生活家居
健康养生
运动户外
职场理财
情感交际
母婴教育
时尚美容
知识问答
生活知识
生活百科
搜索
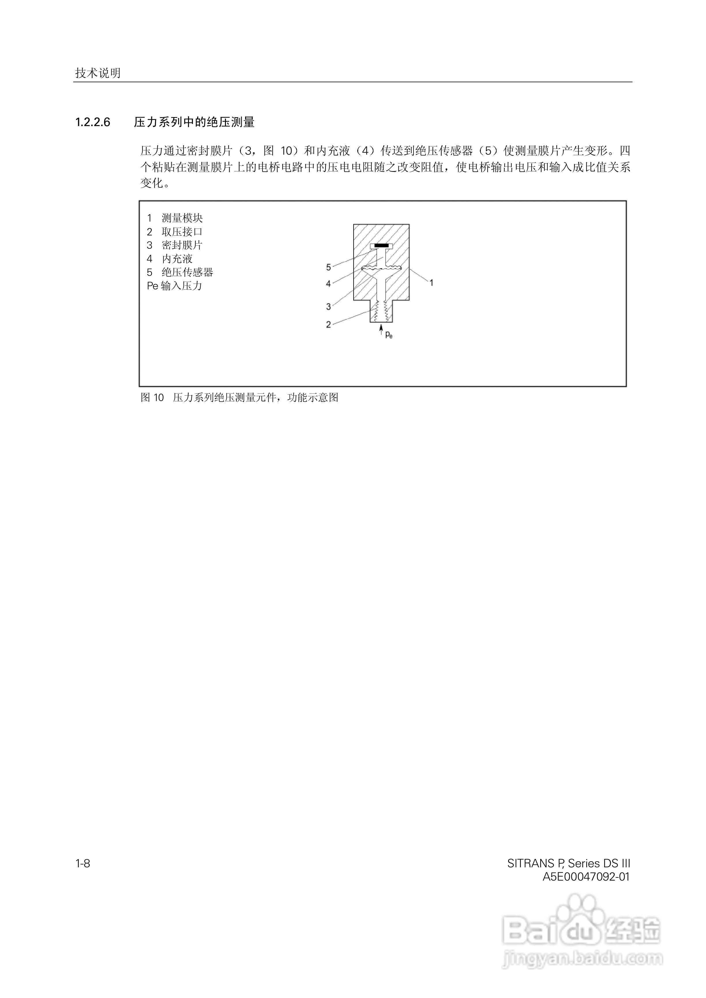
SITRANS/P压力变送器中文手册:[2]
2026-04-12 04:26:51
本篇为《SITRANS/P压力变送器中文手册》,主要介绍该产品的使用方法以及常见故障解决方案。
(共篇)
上一篇:
|
下一篇:
声明:
本网站引用、摘录或转载内容仅供网站访问者交流或参考,不代表本站立场,如存在版权或非法内容,请联系站长删除,联系邮箱:site.kefu@qq.com。
相关推荐
SITRANS/P压力变送器中文手册:[3]
阅读量:87
SITRANS/P压力变送器中文手册:[1]
阅读量:187
SITRANS FM Intermag2 电磁流量变送器使用说明书:[10]
阅读量:30
SITRANS/P压力变送器中文手册:[7]
阅读量:194
SITRANS/P压力变送器中文手册:[5]
阅读量:28
猜你喜欢
坤宝丸的功效与作用
荆芥的功效与作用
盐酸西替利嗪片的功效与作用
微信运动怎么刷步数
看病人送什么水果
三七粉什么时间吃最好
桑葚干的功效与作用
什么是骑缝章
植物的作用
领结婚证需要什么证件
猜你喜欢
thx什么意思
天麻的功效与作用吃法
佛手柑的功效与作用
什么叫性情中人
揶揄什么意思
比喻论证的作用
历史必修三知识框架
八角的功效与作用
集思广益什么意思
橘皮的功效与作用