指南生活
首页
美食营养
手工爱好
生活家居
返回
指南生活
首页
美食营养
游戏数码
手工爱好
生活家居
健康养生
运动户外
职场理财
情感交际
母婴教育
时尚美容
搜索
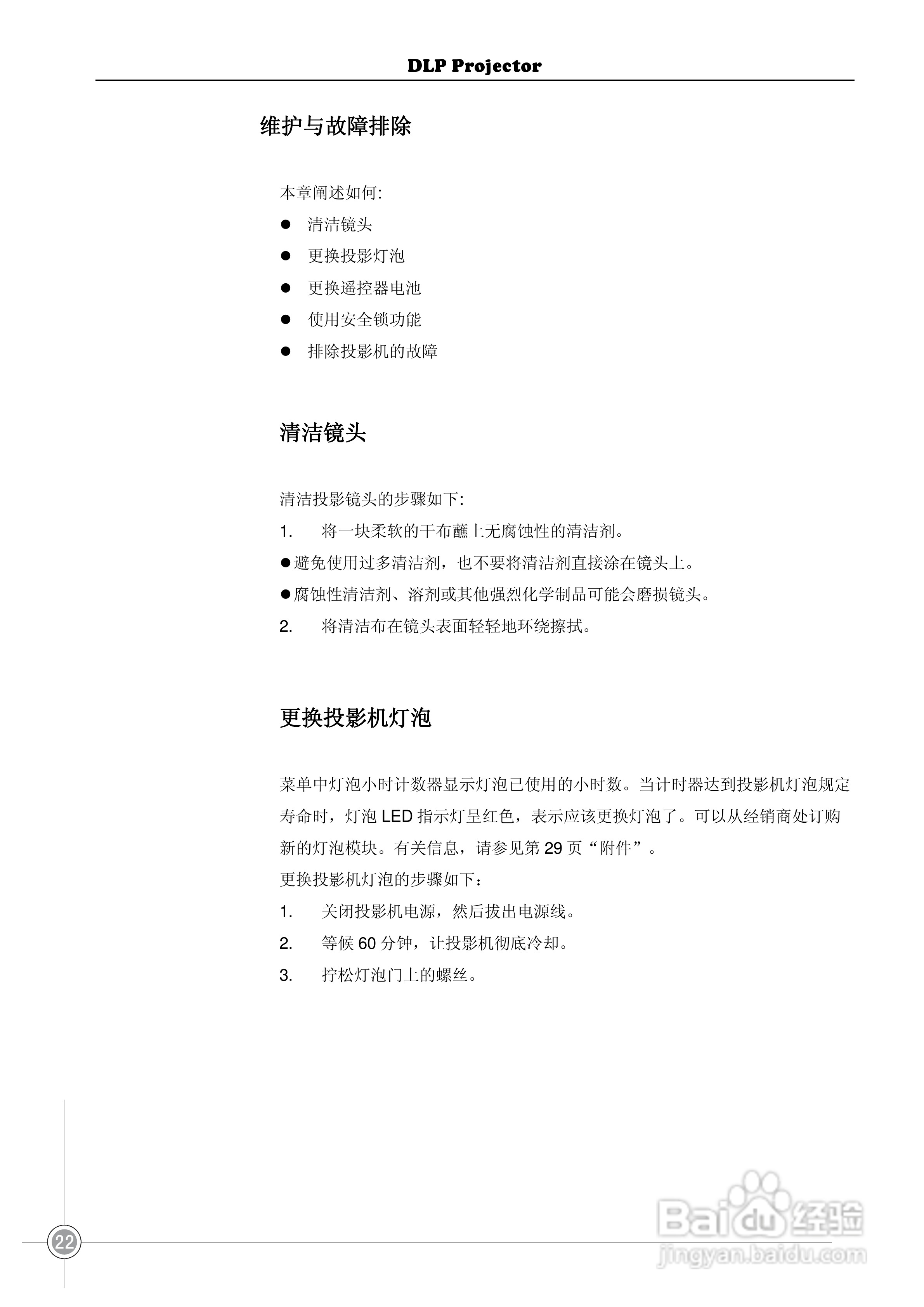
雅图ACTO DX120投影机使用说明书:[3]
2025-10-23 02:19:23
本篇为《雅图ACTO DX120投影机使用说明书》,主要介绍该产品的使用方法以及常见故障解决方案。
(共篇)
上一篇:
|
下一篇:
声明:
本网站引用、摘录或转载内容仅供网站访问者交流或参考,不代表本站立场,如存在版权或非法内容,请联系站长删除,联系邮箱:site.kefu@qq.com。
相关推荐
雅图ACTO DX128投影机使用说明书:[3]
阅读量:168
雅图ACTO DX120投影机使用说明书:[4]
阅读量:68
雅图ACTO DX123投影机使用说明书:[4]
阅读量:104
投影机怎样连接使用
阅读量:196
投影机的安装与调试
阅读量:153
猜你喜欢
behave是什么意思
什么牌子的摄像机好
dictionary是什么意思
唯物主义是什么意思
thunder是什么意思
丰胸精油什么牌子好
version是什么意思
感同身受是什么意思
相敬如宾是什么意思
庚日是什么意思
猜你喜欢
什么动物天天熬夜?
木吉他什么牌子好
ability是什么意思
耿直是什么意思
诉求是什么意思
看照片用什么软件好
日本有什么好的护肤品
重温的意思
心心相印的意思
开网店卖什么最畅销