指南生活
首页
美食营养
手工爱好
生活家居
返回
指南生活
首页
美食营养
游戏数码
手工爱好
生活家居
健康养生
运动户外
职场理财
情感交际
母婴教育
时尚美容
知识问答
生活知识
生活百科
搜索
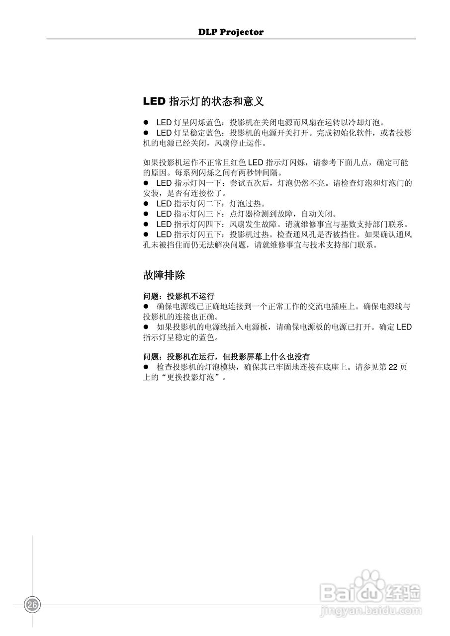
雅图ACTO DX123投影机使用说明书:[4]
2026-04-15 11:30:04
本篇为《雅图ACTO DX123投影机使用说明书》,主要介绍该产品的使用方法以及常见故障解决方案。
(共篇)
上一篇:
声明:
本网站引用、摘录或转载内容仅供网站访问者交流或参考,不代表本站立场,如存在版权或非法内容,请联系站长删除,联系邮箱:site.kefu@qq.com。
相关推荐
雅图ACTO DX128投影机使用说明书:[4]
阅读量:84
雅图ACTO DX123投影机使用说明书:[3]
阅读量:99
雅图ACTO DX120投影机使用说明书:[3]
阅读量:102
投影机怎样连接使用
阅读量:39
投影机的安装与调试
阅读量:135
猜你喜欢
胃反酸水是怎么回事
快手怎么直播游戏
小儿积食怎么办
房屋出租合同怎么写
炸丸子怎么做
本田凌派怎么样
钻石怎么画
信用卡怎么用最划算
薄荷糖吃多了会怎么样
硬盘坏道怎么修复
猜你喜欢
测孕纸怎么看
可转债怎么买
怎么在网上赚钱
谷歌浏览器怎么用
宝马mini怎么样
名字中间的点怎么打
工作自我评价怎么写
妇宁栓效果怎么样
录音笔怎么用
家里有老鼠怎么办