指南生活
首页
美食营养
手工爱好
生活家居
返回
指南生活
首页
美食营养
游戏数码
手工爱好
生活家居
健康养生
运动户外
职场理财
情感交际
母婴教育
时尚美容
知识问答
生活知识
生活百科
搜索
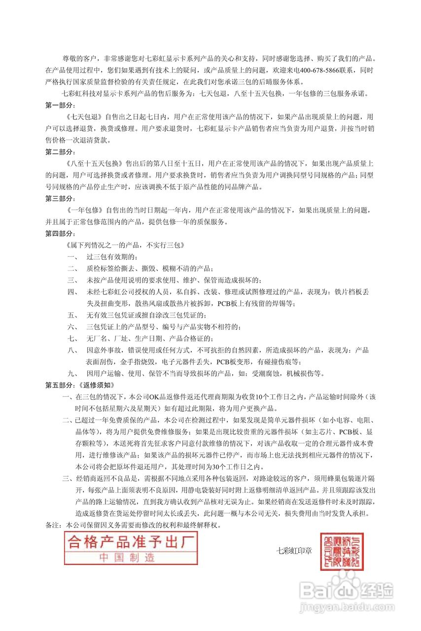
七彩虹:逸彩9500GT-GD2 CV黄金版 TC512M R25说明书:[4]
2026-04-22 14:17:43
本篇为《七彩虹:逸彩9500GT-GD2 CV黄金版 TC512M R25说明书》,主要介绍该产品的使用方法以及常见故障解决方案。
(共篇)
上一篇:
声明:
本网站引用、摘录或转载内容仅供网站访问者交流或参考,不代表本站立场,如存在版权或非法内容,请联系站长删除,联系邮箱:site.kefu@qq.com。
相关推荐
七彩虹:逸彩9500GT-GD2 CV黄金版 TC512M R25说明书:[2]
阅读量:117
七彩虹:逸彩9500GT-GD2 CV黄金版 512M M25说明书:[4]
阅读量:157
七彩虹:逸彩9500GT-GD2 CV黄金版 512M M25说明书:[3]
阅读量:170
七彩虹:逸彩9500GT-GD3 CV黄金版 TC512M C08说明书:[2]
阅读量:62
七彩虹b150刷bios教程
阅读量:116
猜你喜欢
什么行车记录仪最好
虔诚什么意思
枸杞的功效与作用
超体2什么时候上映
省煤器的作用
投桃报李什么意思
谈什么色变
说明文知识点归纳
揩油什么意思
黄芪颗粒的功效与作用
猜你喜欢
hello kitty什么意思
电感的作用
圆脸适合什么眉形
运动规律
麻仁丸的功效与作用
防震减灾知识
九朵玫瑰代表什么意思
侵犯知识产权
幼儿园运动会反思
运动会进行曲