指南生活
首页
美食营养
手工爱好
生活家居
返回
指南生活
首页
美食营养
游戏数码
手工爱好
生活家居
健康养生
运动户外
职场理财
情感交际
母婴教育
时尚美容
知识问答
生活知识
搜索
七彩虹:逸彩9500GT-GD2 CV黄金版 512M M25说明书:[4]
2025-12-30 15:18:48
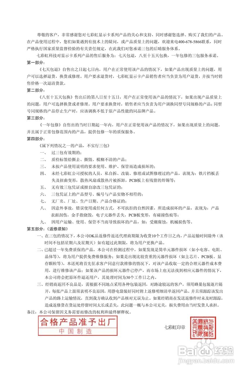
本篇为《七彩虹:逸彩9500GT-GD2 CV黄金版 512M M25说明书》,主要介绍该产品的使用方法以及常见故障解决方案。
(共篇)
上一篇:
声明:
本网站引用、摘录或转载内容仅供网站访问者交流或参考,不代表本站立场,如存在版权或非法内容,请联系站长删除,联系邮箱:site.kefu@qq.com。
相关推荐
七彩虹:逸彩9500GT-GD2 CV黄金版 TC512M R25说明书:[4]
阅读量:104
七彩虹:逸彩9500GT-GD2 CV黄金版 TC512M R25说明书:[3]
阅读量:156
七彩虹:逸彩9500GT-GD2 CV黄金版 TC512M C30说明书:[4]
阅读量:107
七彩虹:逸彩9500GT-GD2 CV黄金版 TC512M C30说明书:[1]
阅读量:79
七彩虹:逸彩9500GT-GD3 CV黄金版 TC512M C08说明书:[4]
阅读量:81
猜你喜欢
baby什么意思
would是什么意思
朱砂是什么
凉凉是什么意思
激素六项都是查什么
121是什么电话
什么牌子的冰箱好
5月19日是什么星座
借调是什么意思
12月30日是什么星座
猜你喜欢
提前批需要什么条件
凌乱的意思是什么
高铁一等座跟二等座有什么区别
存在感是什么意思
澄粉是什么粉
在地下城寻求邂逅是否搞错了什么
转述句是什么意思
厅级干部是什么级别
利润分配属于什么科目
代理是什么意思