指南生活
首页
美食营养
手工爱好
生活家居
返回
指南生活
首页
美食营养
游戏数码
手工爱好
生活家居
健康养生
运动户外
职场理财
情感交际
母婴教育
时尚美容
知识问答
生活知识
生活百科
搜索
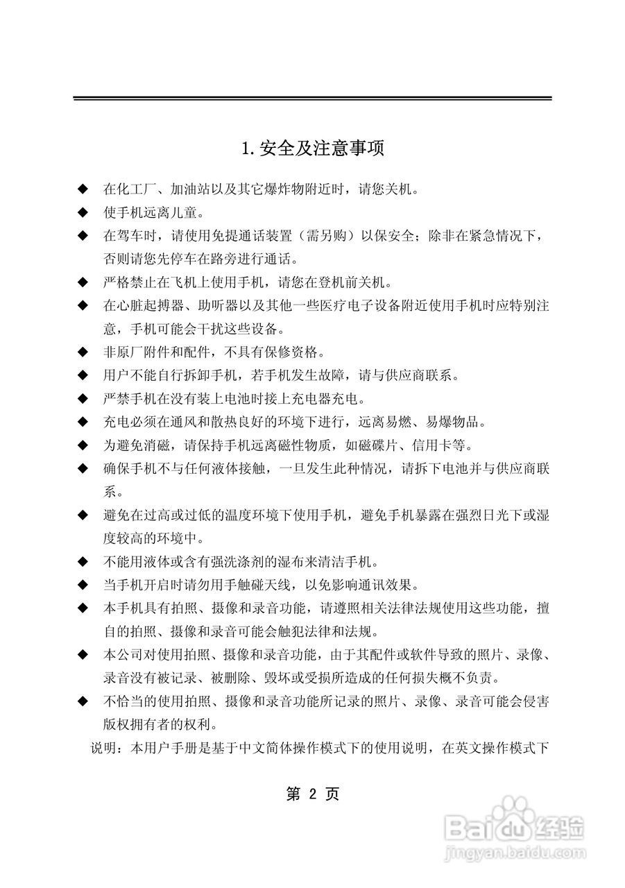
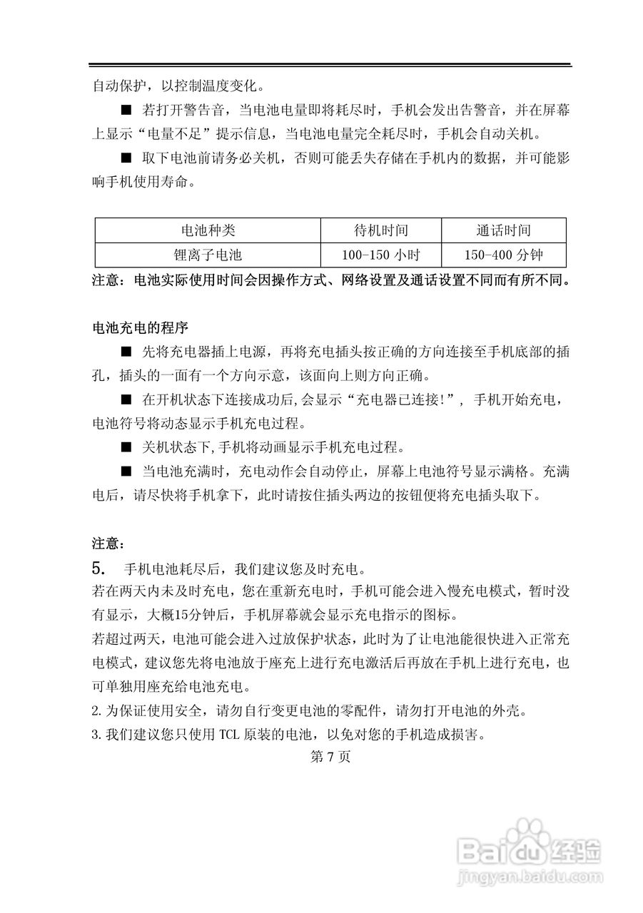
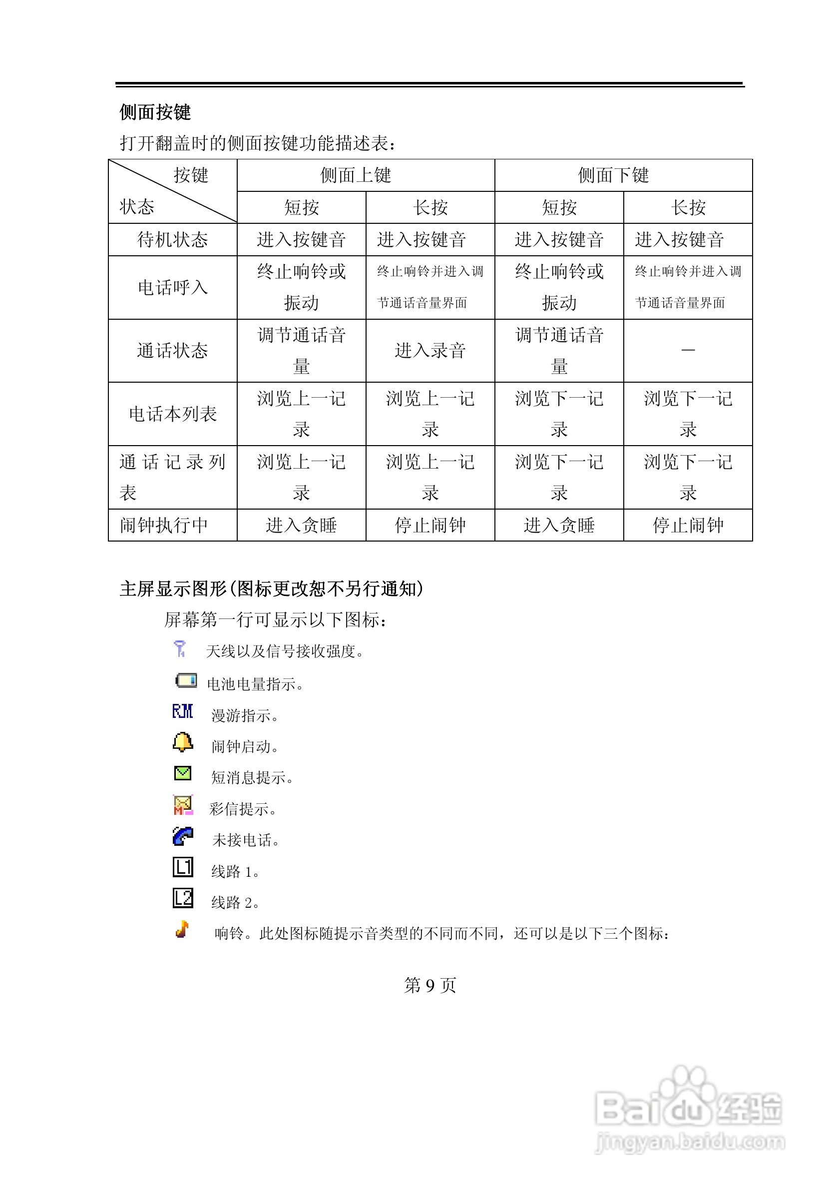
TCL C328手机使用说明书:[1]
2026-04-29 08:03:20
(共篇)
下一篇:
声明:
本网站引用、摘录或转载内容仅供网站访问者交流或参考,不代表本站立场,如存在版权或非法内容,请联系站长删除,联系邮箱:site.kefu@qq.com。
相关推荐
TCL C328手机使用说明书:[1]
阅读量:121
TCL C328手机使用说明书:[3]
阅读量:72
TCL C328手机使用说明书:[4]
阅读量:190
TCL 3188C手机使用说明书:[6]
阅读量:123
TCL E906手机说明书:[1]
阅读量:167
猜你喜欢
king是什么意思
大彻大悟的意思
supreme是什么意思
宝宝湿疹用什么药膏
畅所欲言的意思
生吃鸡蛋有什么好处
怜悯是什么意思
cr是什么意思
乌鸡的功效与作用
风驰电掣的意思
猜你喜欢
海清演过什么电视剧
短期投资属于什么科目
什么什么什么成
什么样的手机号码好
碱性磷酸酶偏高是什么意思
市场营销属于什么类
find是什么意思
cng是什么意思
车前子的作用与功效
尿素霜的作用