指南生活
首页
美食营养
手工爱好
生活家居
返回
指南生活
首页
美食营养
游戏数码
手工爱好
生活家居
健康养生
运动户外
职场理财
情感交际
母婴教育
时尚美容
知识问答
生活知识
生活百科
搜索
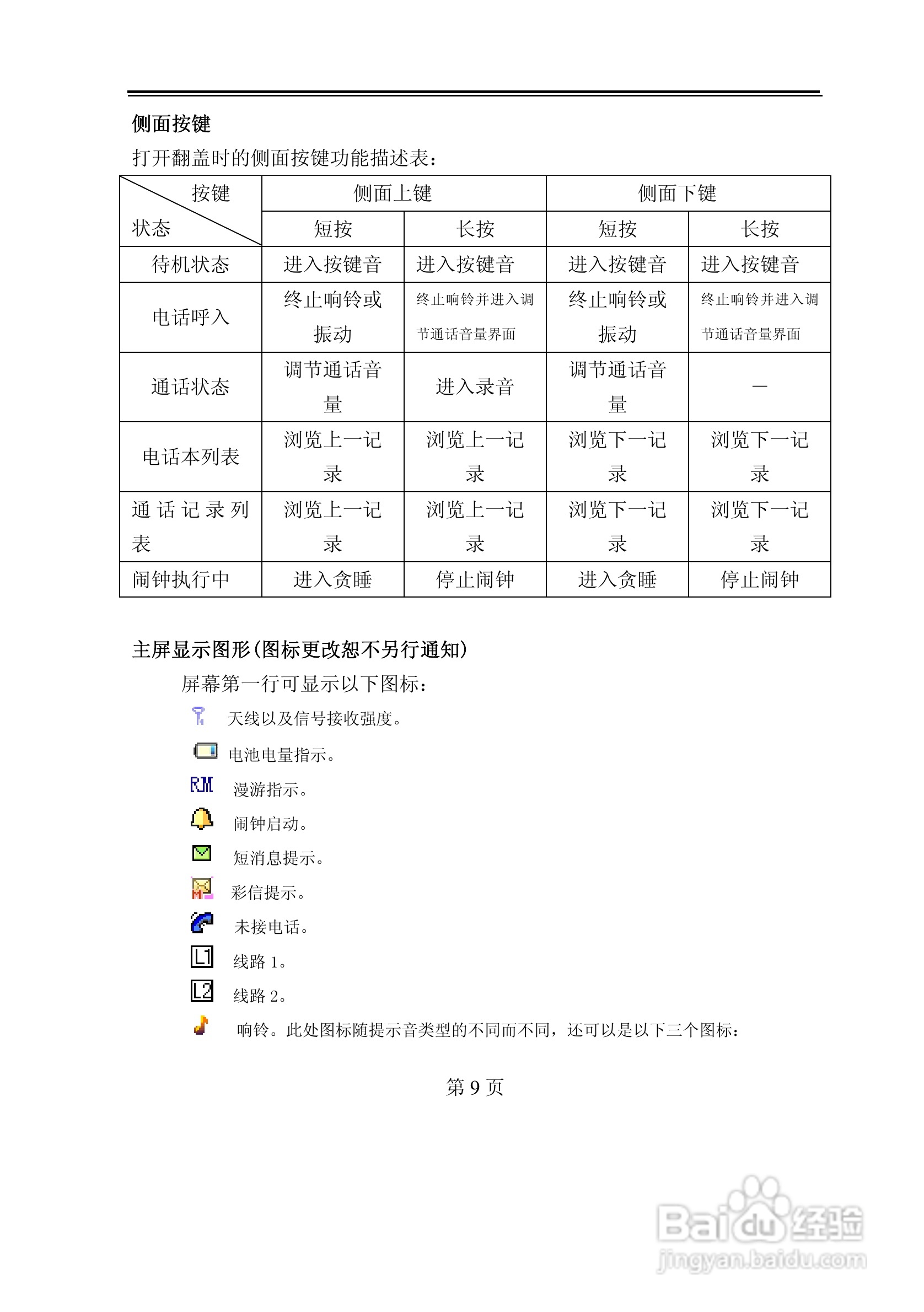
TCL C328手机使用说明书:[1]
2026-03-26 00:56:08
(共篇)
下一篇:
声明:
本网站引用、摘录或转载内容仅供网站访问者交流或参考,不代表本站立场,如存在版权或非法内容,请联系站长删除,联系邮箱:site.kefu@qq.com。
相关推荐
TCL C328手机使用说明书:[1]
阅读量:175
TCL C328手机使用说明书:[3]
阅读量:174
TCL C328手机使用说明书:[4]
阅读量:68
TCL 3188C手机使用说明书:[6]
阅读量:133
TCL E906手机说明书:[1]
阅读量:181
猜你喜欢
车厘子的功效与作用
牛蒡的功效与作用
桑黄的功效与作用
光年是什么的单位
茼蒿的功效与作用
不破不立什么意思
不寒而栗什么意思
芋头的功效与作用
英语必修一知识点总结
儿童消防安全知识
猜你喜欢
党参的作用与功效
定速巡航有什么用
dha的作用
地瓜的功效与作用
什么是子公司
运动会200米广播稿
丁可以组什么词
黄精的功效与作用及食用方法
橱柜用什么板材好
会计知识