指南生活
首页
美食营养
手工爱好
生活家居
返回
指南生活
首页
美食营养
游戏数码
手工爱好
生活家居
健康养生
运动户外
职场理财
情感交际
母婴教育
时尚美容
知识问答
生活知识
生活百科
搜索
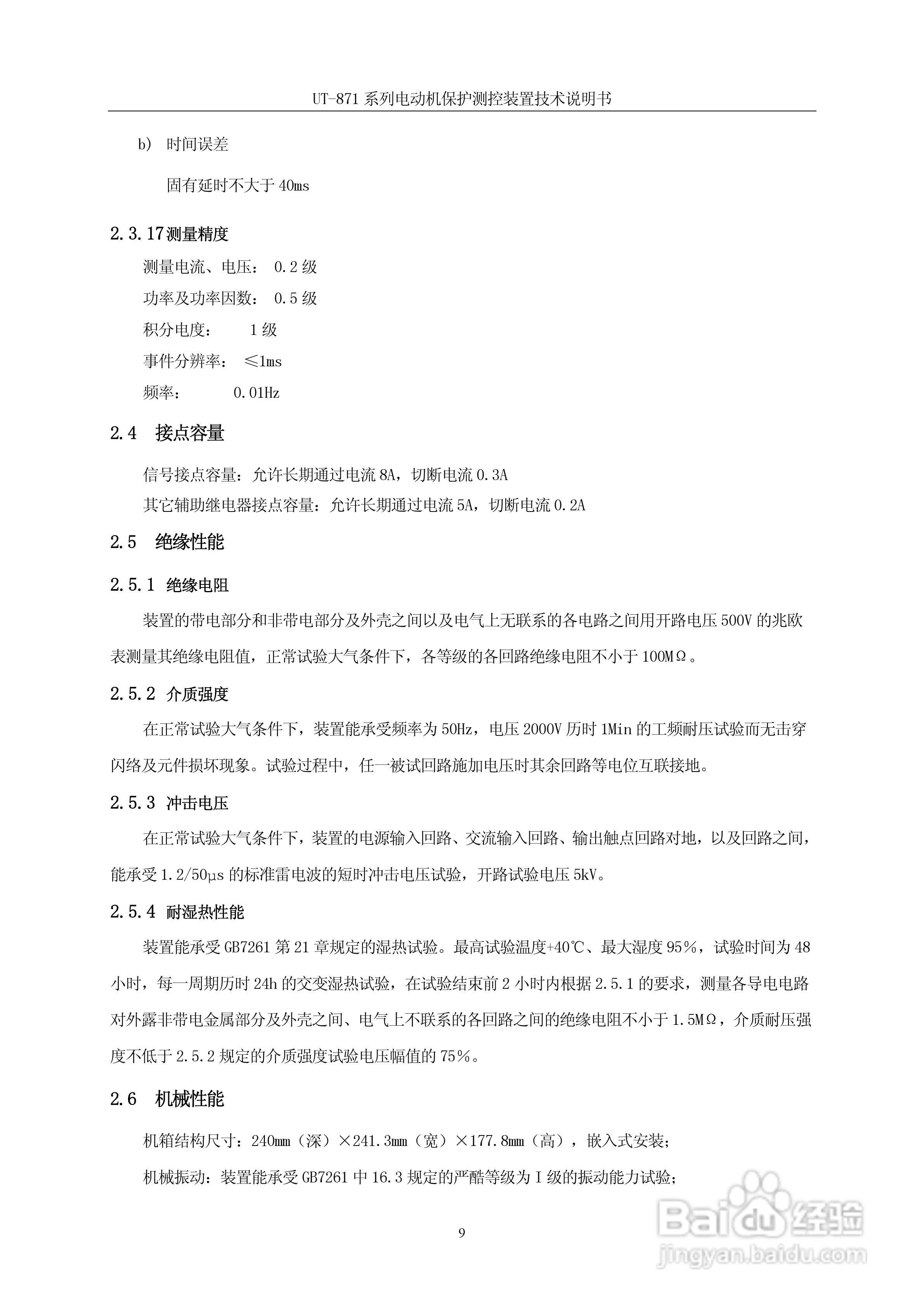
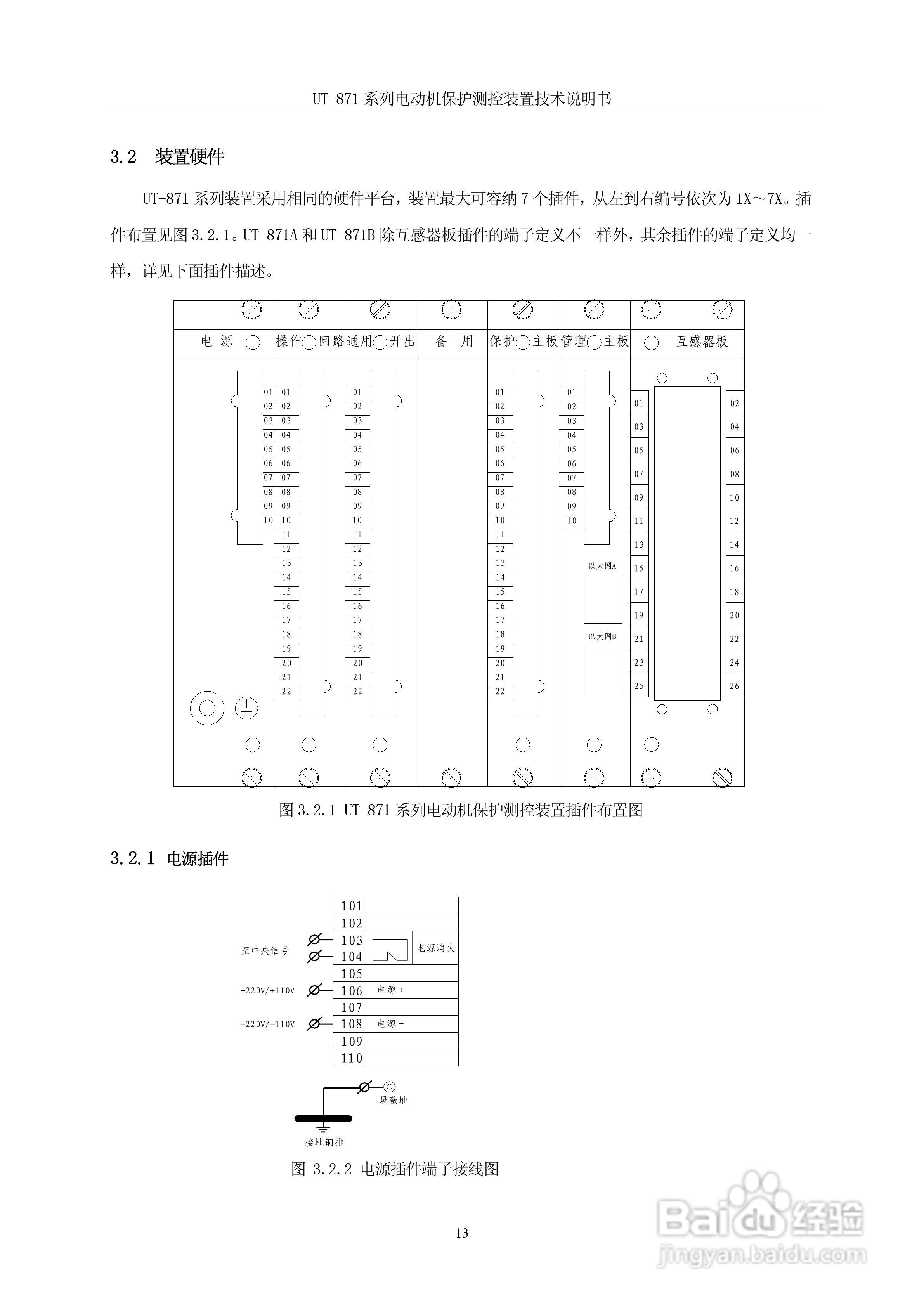
优特UT-871B电动机保护测控装置说明书:[2]
2026-03-27 06:04:52
本篇为《优特UT-871B电动机保护测控装置说明书》,主要介绍该产品的使用方法以及常见故障解决方案。
(共篇)
上一篇:
|
下一篇:
声明:
本网站引用、摘录或转载内容仅供网站访问者交流或参考,不代表本站立场,如存在版权或非法内容,请联系站长删除,联系邮箱:site.kefu@qq.com。
相关推荐
优特UT-871B电动机保护测控装置说明书:[4]
阅读量:189
电动机三相电流不平衡的原因及表现
阅读量:20
优特UT-871B电动机保护测控装置说明书:[5]
阅读量:29
珠海优特电力UT-9911B线路保护测控装置使用说明书:[1]
阅读量:48
珠海优特电力UT-9911B线路保护测控装置使用说明书:[2]
阅读量:36
猜你喜欢
网络诈骗怎么追回钱
英魂之刃怎么玩
乐视2手机怎么样
吃药后多久可以喝茶
拔牙后多久可以喝水
甜面酱可以做什么菜
道客巴巴怎么免费下载
月经期可以喝茶吗
社保什么时候可以领
江西婺源旅游
猜你喜欢
怎么学英语口语
西双版纳旅游地图
广东省旅游景点
中老年旅游
凉拌鸡爪的做法
山西五台山旅游攻略
福州旅游景点排行
封条怎么写
魂斗罗30条命怎么调
仓鼠可以吃什么