指南生活
首页
美食营养
手工爱好
生活家居
返回
指南生活
首页
美食营养
游戏数码
手工爱好
生活家居
健康养生
运动户外
职场理财
情感交际
母婴教育
时尚美容
知识问答
生活知识
生活百科
搜索
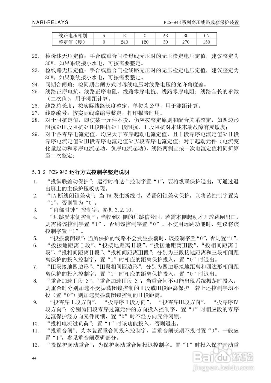
PCS-943系列高压线路成套保护装置使用说明书:[5]
2026-04-24 08:16:56
本篇为《PCS-943系列高压线路成套保护装置使用说明书》,主要介绍该产品的使用方法以及常见故障解决方案。
(共篇)
上一篇:
|
下一篇:
声明:
本网站引用、摘录或转载内容仅供网站访问者交流或参考,不代表本站立场,如存在版权或非法内容,请联系站长删除,联系邮箱:site.kefu@qq.com。
相关推荐
PCS-9690系列低压综合保护测控装置技术和使用说明书:[5]
阅读量:106
PCS-9690系列低压综合保护测控装置技术和使用说明书:[4]
阅读量:68
使用说明书封面怎么做
阅读量:192
使用说明书wf2651使用指南
阅读量:116
南瑞PCS-901G(F)超高压线路成套保护装置使用说明书:[3]
阅读量:154
猜你喜欢
合肥旅游网
英语考级怎么考
摩托车碟刹怎么调
专科生可以考公务员吗
新西兰旅游签证
房天下怎么样
天涯明月刀攻略
ps怎么修改图片尺寸
水龙头堵了怎么办
百香果的籽可以吃吗
猜你喜欢
庆阳旅游
庐山旅游景点
visa信用卡怎么办理
英语考级怎么考
手术疤痕怎么去除
什么游戏可以挂机赚钱
高考失利怎么办
圣托里尼岛旅游多少钱
怎么样消除颈纹
珠海旅游必去的4个景点