指南生活
首页
美食营养
手工爱好
生活家居
返回
指南生活
首页
美食营养
游戏数码
手工爱好
生活家居
健康养生
运动户外
职场理财
情感交际
母婴教育
时尚美容
知识问答
生活知识
生活百科
搜索
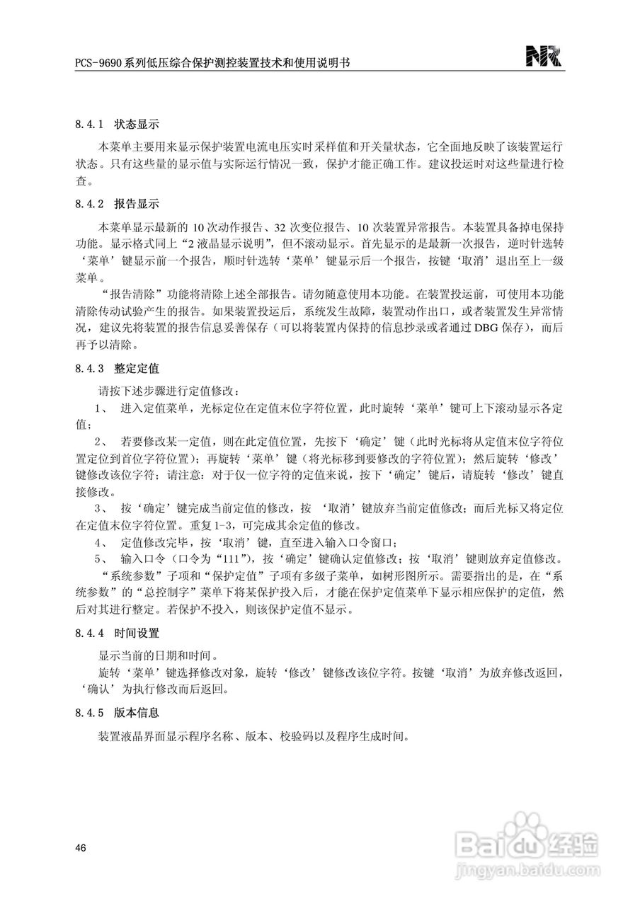
PCS-9690系列低压综合保护测控装置技术和使用说明书:[5]
2026-03-24 21:31:39
本篇为《PCS-9690系列低压综合保护测控装置技术和使用说明书》,主要介绍该产品的使用方法以及常见故障解决方案。
(共篇)
上一篇:
|
下一篇:
声明:
本网站引用、摘录或转载内容仅供网站访问者交流或参考,不代表本站立场,如存在版权或非法内容,请联系站长删除,联系邮箱:site.kefu@qq.com。
相关推荐
PCS-9690系列低压综合保护测控装置技术和使用说明书:[4]
阅读量:41
PCS-9690系列低压综合保护测控装置技术和使用说明书:[3]
阅读量:179
PCS-915分布式母线保护装置说明书:[3]
阅读量:186
PCS-915分布式母线保护装置说明书:[2]
阅读量:87
PCS 7 操作员站体系结构
阅读量:185
猜你喜欢
教资成绩什么时候出
2013年是什么年
什么的草地
什么是语文
接驳是什么意思
客厅沙发背景墙挂什么画好
2002年属什么生肖
贷后管理是什么意思
知青是什么意思
吃蜂蜜有什么好处
猜你喜欢
ba是什么意思
担当是什么意思
批注是什么意思
武夷岩茶属于什么茶
5g网络什么时候普及
小腿酸痛是什么原因
什么是记叙文
殆是什么意思
pdf是什么意思
信息素是什么