指南生活
首页
美食营养
手工爱好
生活家居
返回
指南生活
首页
美食营养
游戏数码
手工爱好
生活家居
健康养生
运动户外
职场理财
情感交际
母婴教育
时尚美容
知识问答
生活知识
生活百科
搜索
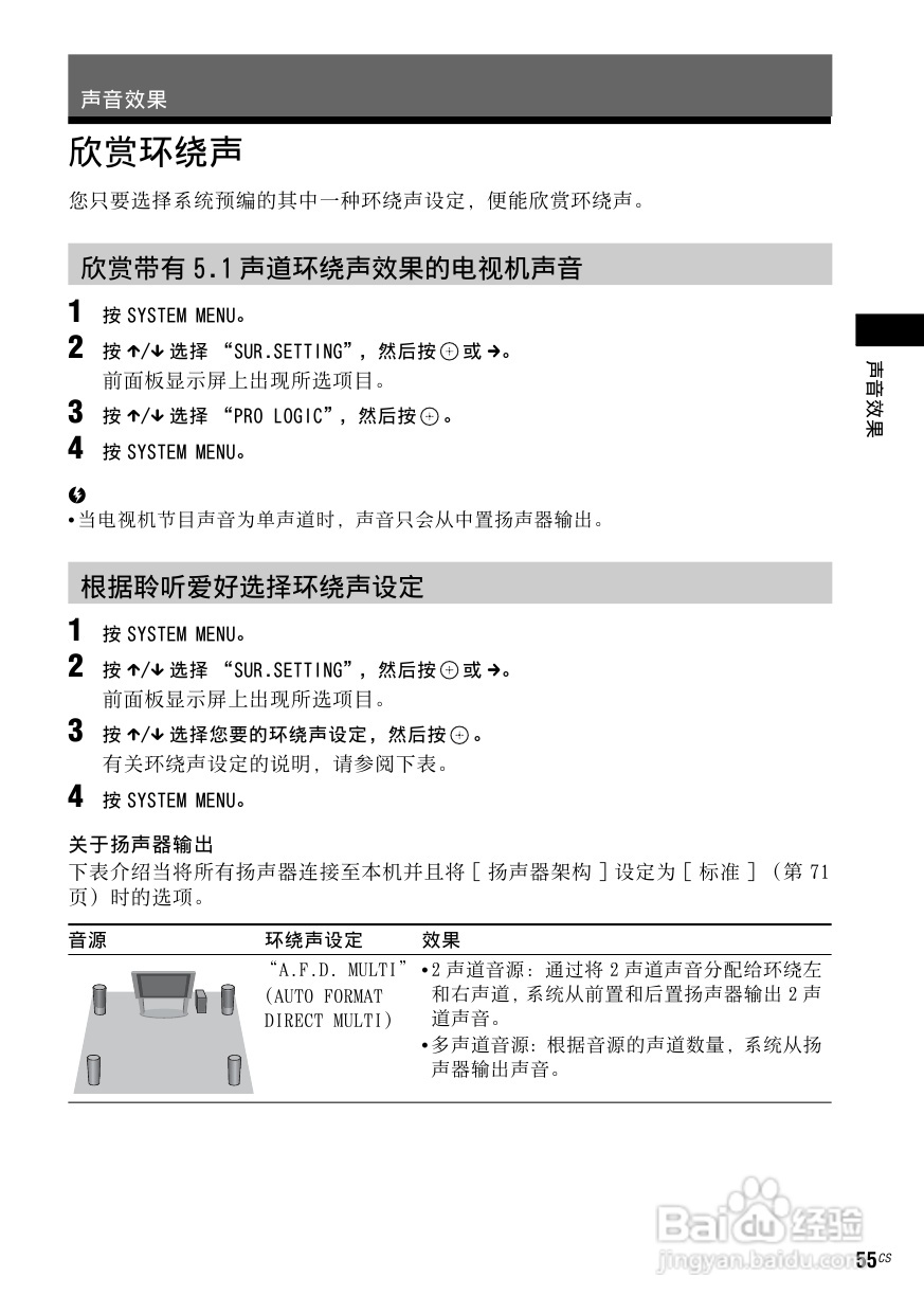
DAV-DZ910W DVD家庭影音系统说明书:[3]
2026-04-22 11:34:57
(共篇)
上一篇:
|
下一篇:
声明:
本网站引用、摘录或转载内容仅供网站访问者交流或参考,不代表本站立场,如存在版权或非法内容,请联系站长删除,联系邮箱:site.kefu@qq.com。
相关推荐
DAV-DZ910W DVD家庭影音系统说明书:[4]
阅读量:184
dav文件电脑怎么播放
阅读量:35
DAV-DZ910W DVD家庭影音系统说明书:[5]
阅读量:190
索尼DAV-TZ130家庭影院使用说明书:[1]
阅读量:32
索尼DAV-TZ130家庭影院使用说明书:[2]
阅读量:96
猜你喜欢
生子祝福语
汽车上牌需要什么资料
ass是什么意思
公司年会唱什么歌好
pie是什么意思
转租需要注意什么
驼色适合什么肤色
对老师的祝福语
周末快乐祝福语
重阳节的祝福
猜你喜欢
6元麻辣烫什么意思
字形是什么意思
miss意思
对食是什么意思
lob头适合什么脸型
谨慎的意思
叹为观止的意思是什么
木瓜是什么意思
溺爱的意思
去泰国需要准备什么