指南生活
首页
美食营养
手工爱好
生活家居
返回
指南生活
首页
美食营养
游戏数码
手工爱好
生活家居
健康养生
运动户外
职场理财
情感交际
母婴教育
时尚美容
知识问答
生活知识
搜索
富士PXH电动阀控制型数字显示式调节器操作手册:[1]
2025-12-17 01:37:07
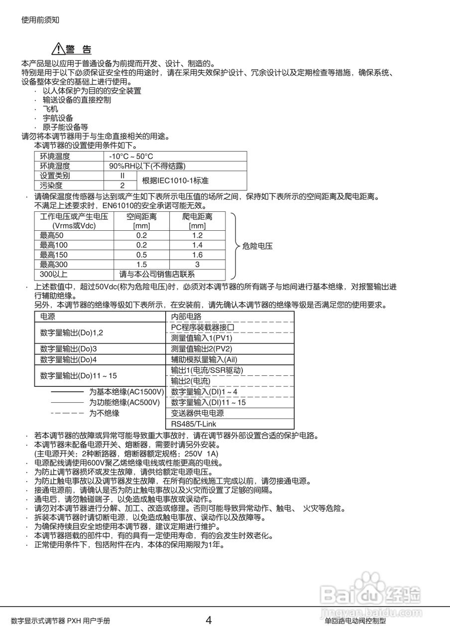
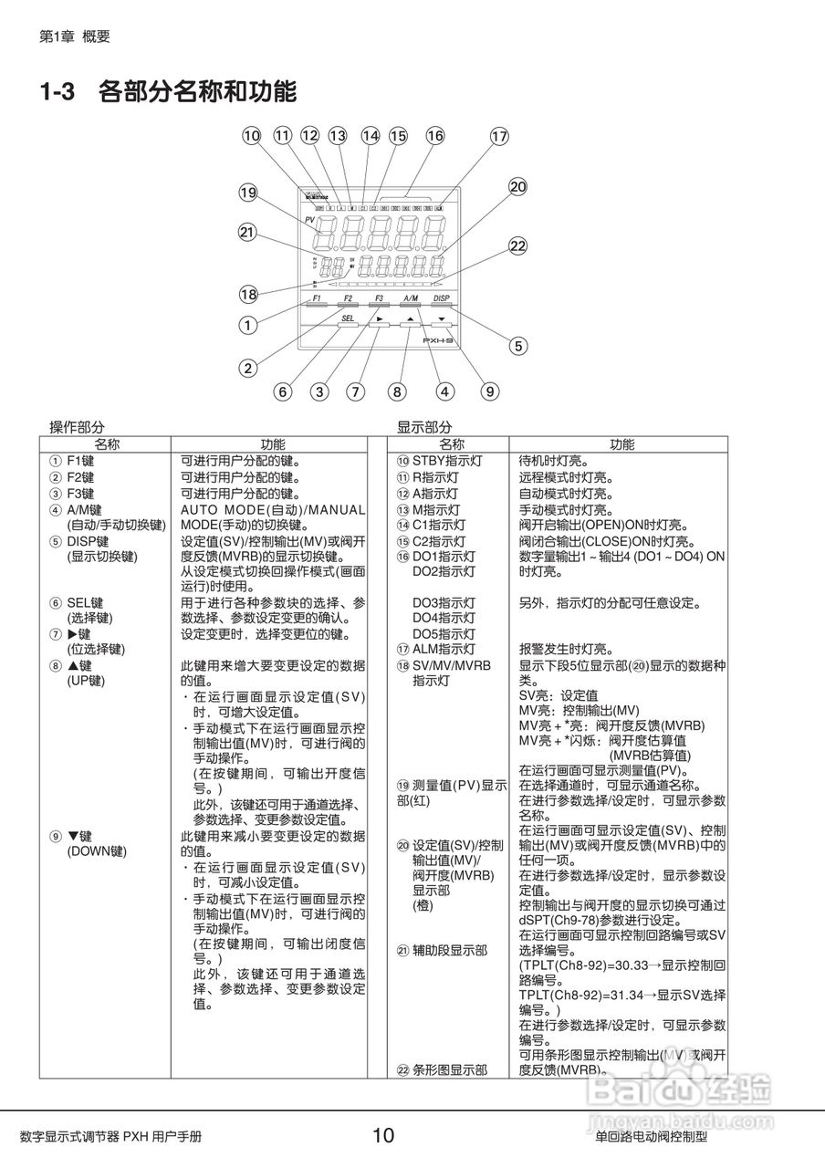
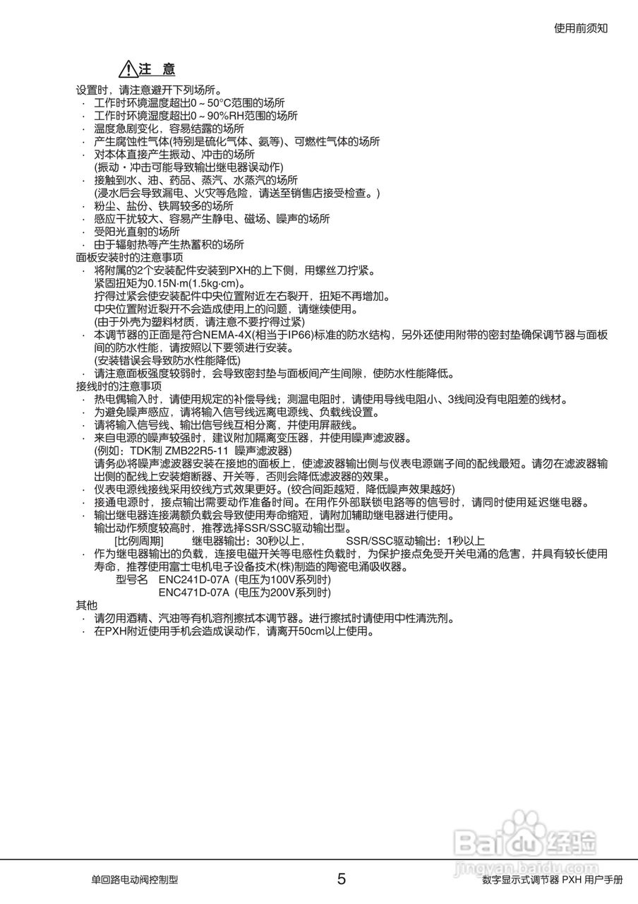
本篇为《富士PXH电动阀控制型数字显示式调节器操作手册》,主要介绍该产品的使用方法以及常见故障解决方案。
(共篇)
下一篇:
声明:
本网站引用、摘录或转载内容仅供网站访问者交流或参考,不代表本站立场,如存在版权或非法内容,请联系站长删除,联系邮箱:site.kefu@qq.com。
相关推荐
富士PXH电动阀控制型数字显示式调节器操作手册:[10]
阅读量:173
富士施乐s2110扫描设置
阅读量:166
富士施乐s2520扫描设置教程
阅读量:87
富士施乐打印机驱动软件安装教程
阅读量:28
富士施乐硒鼓清零方法
阅读量:78
猜你喜欢
520代表什么
this是什么意思
玻璃胶用什么洗
hbcab阳性是什么意思
最近有什么好看的动漫
faq什么意思
restore什么意思
气冲斗牛的意思
现在都用什么看片
孕妇能用什么护肤品
猜你喜欢
深沉的意思
红糖鸡蛋的功效与作用
什么样的网名好听
什么样的女人最有魅力
hbcab阳性是什么意思
革故鼎新的意思
两个毫不动摇是指什么
个人贷款需要什么条件
务虚会是什么意思
宣木瓜的功效与作用