指南生活
首页
美食营养
手工爱好
生活家居
返回
指南生活
首页
美食营养
游戏数码
手工爱好
生活家居
健康养生
运动户外
职场理财
情感交际
母婴教育
时尚美容
知识问答
生活知识
生活百科
搜索
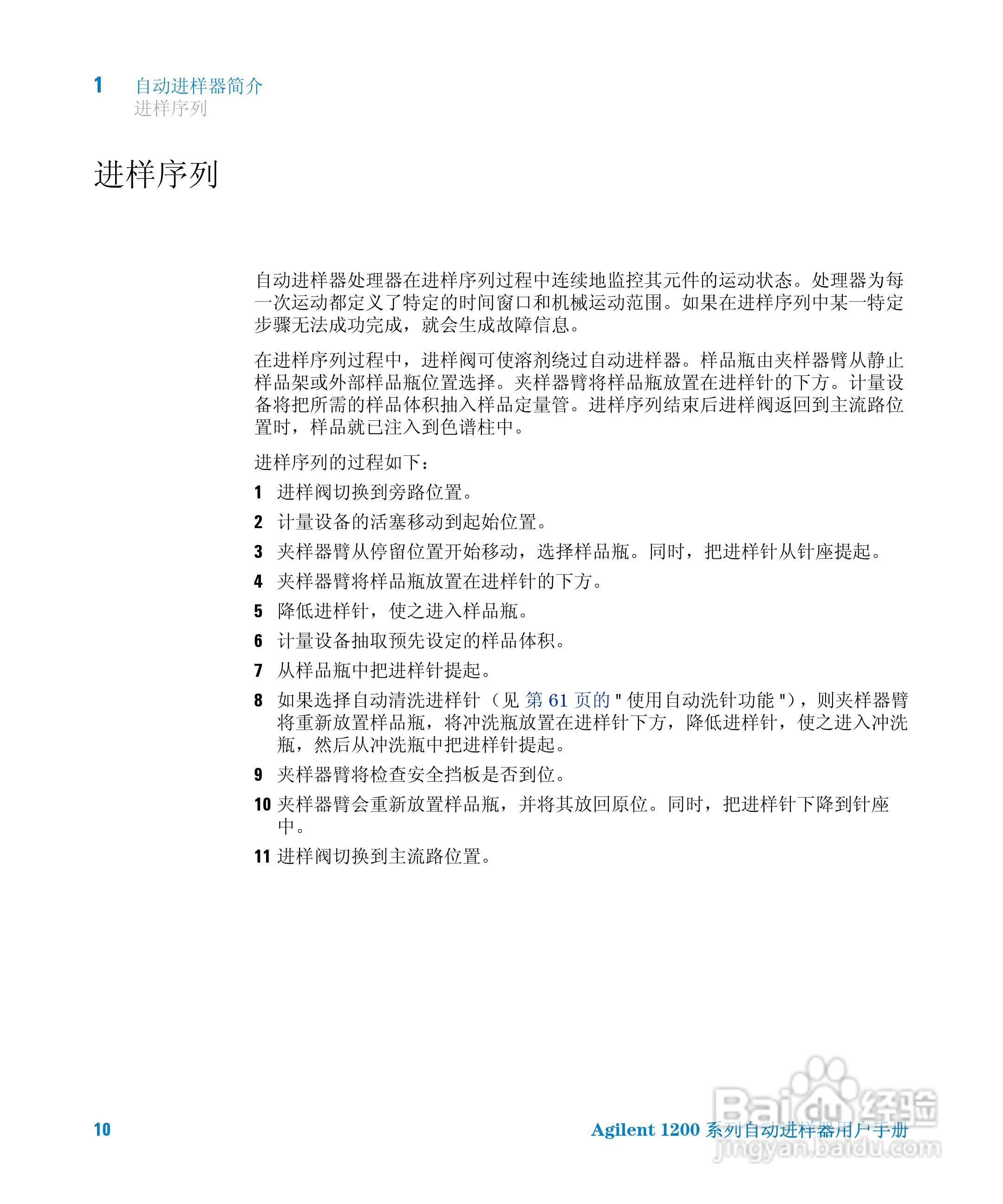
Agilent 1200 系列标准和制备自动进样器用户手册:[1]
2026-04-26 09:19:42
本篇为《Agilent 1200 系列标准和制备自动进样器用户手册》,主要介绍该产品的使用方法以及常见故障解决方案。
(共篇)
下一篇:
声明:
本网站引用、摘录或转载内容仅供网站访问者交流或参考,不代表本站立场,如存在版权或非法内容,请联系站长删除,联系邮箱:site.kefu@qq.com。
相关推荐
Agilent 1200 系列标准和制备自动进样器用户手册:[5]
阅读量:102
Agilent 1200 系列标准和制备自动进样器用户手册:[4]
阅读量:77
如何安装Agilent 1200 HPLC系统
阅读量:46
Agilent 1120一体式液相色谱仪用户手册:[14]
阅读量:146
Agilent 1120一体式液相色谱仪用户手册:[16]
阅读量:180
猜你喜欢
平面向量知识点
高考历史必背知识点
什么叫引产
养兔知识
鹿血酒的功效与作用
沙棘果的作用
那一天我与什么相遇
趣味运动会新闻稿
蓝砂石的功效与作用
深海鱼油的功效与作用
猜你喜欢
location什么意思
什么是假声
京剧脸谱黑色代表什么
环保知识手抄报
阿莫西林胶囊的作用与功效
什么叫物流
一二·九运动
胎菊的功效与作用
延胡索的功效与作用
送什么