指南生活
首页
美食营养
手工爱好
生活家居
返回
指南生活
首页
美食营养
游戏数码
手工爱好
生活家居
健康养生
运动户外
职场理财
情感交际
母婴教育
时尚美容
知识问答
生活知识
生活百科
搜索
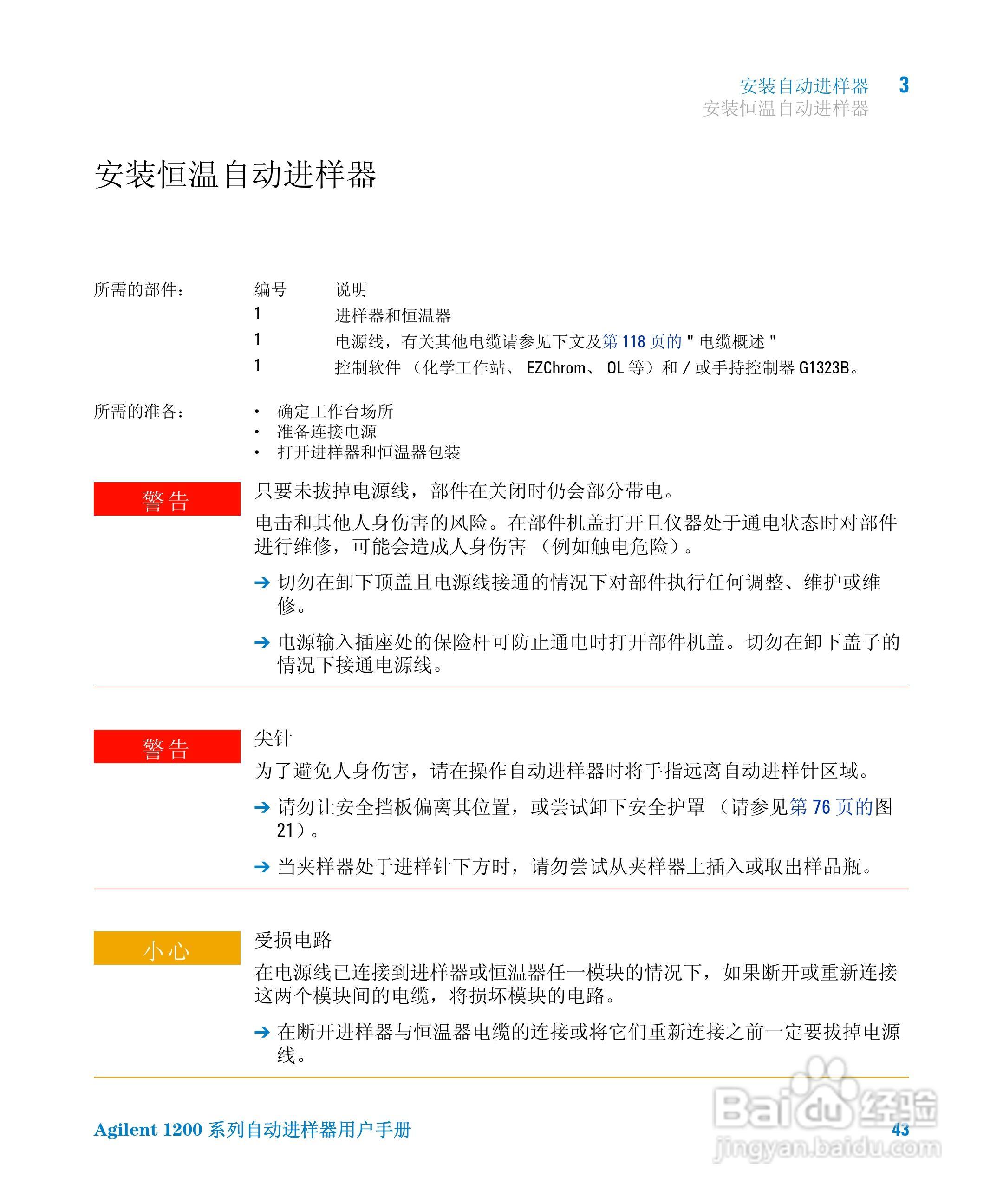
Agilent 1200 系列标准和制备自动进样器用户手册:[5]
2026-04-26 16:08:03
本篇为《Agilent 1200 系列标准和制备自动进样器用户手册》,主要介绍该产品的使用方法以及常见故障解决方案。
(共篇)
上一篇:
|
下一篇:
声明:
本网站引用、摘录或转载内容仅供网站访问者交流或参考,不代表本站立场,如存在版权或非法内容,请联系站长删除,联系邮箱:site.kefu@qq.com。
相关推荐
Agilent 1200 系列标准和制备自动进样器用户手册:[1]
阅读量:105
Agilent 1200 系列标准和制备自动进样器用户手册:[3]
阅读量:104
如何安装Agilent 1200 HPLC系统
阅读量:101
Agilent 1120一体式液相色谱仪用户手册:[5]
阅读量:131
Agilent 1120一体式液相色谱仪用户手册:[14]
阅读量:182
猜你喜欢
打卡机什么牌子好
climate是什么意思
dna是什么意思
在主里祝福你
qq是什么意思
祝福祖国的成语
挨挨挤挤的意思
鉴赏的意思
什么牌子的音箱好
高速etc是什么意思
猜你喜欢
相形见绌是什么意思
poppy是什么意思
broken是什么意思
大大是什么意思
gas是什么意思
如沐春风是什么意思
bin是什么意思
什么是汪星人
杯水车薪是什么意思
木瓜是什么意思