指南生活
首页
美食营养
手工爱好
生活家居
返回
指南生活
首页
美食营养
游戏数码
手工爱好
生活家居
健康养生
运动户外
职场理财
情感交际
母婴教育
时尚美容
知识问答
生活知识
生活百科
搜索
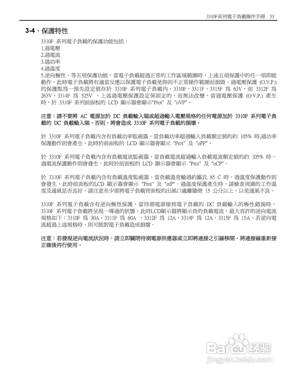
博计3310F系列电子负载使用手册:[4]
2026-04-07 05:55:00
本篇为《博计3310F系列电子负载使用手册》,主要介绍该产品的使用方法以及常见故障解决方案。
(共篇)
上一篇:
|
下一篇:
声明:
本网站引用、摘录或转载内容仅供网站访问者交流或参考,不代表本站立场,如存在版权或非法内容,请联系站长删除,联系邮箱:site.kefu@qq.com。
相关推荐
博计3310F系列电子负载使用手册:[3]
阅读量:168
博计3305F四模组电子负载机框使用手册:[4]
阅读量:71
博计3305F四模组电子负载机框使用手册:[3]
阅读量:183
博计3305F四模组电子负载机框使用手册:[1]
阅读量:24
电子负载分类及选型
阅读量:131
猜你喜欢
过生日送什么礼物
运动会黑板报内容
苹果6s什么时候上市
重阳节是什么节
rp什么意思
罗曼蒂克是什么意思
拜读是什么意思
什么是唯物辩证法
黄瓜咸菜的腌制方法
初中毕业学什么专业好
猜你喜欢
蔡徐坤是什么梗
小狼狗是什么意思
预科生是什么意思
运动眼镜
北京有什么好玩的地方
realize是什么意思
thankyou是什么意思
otherwise什么意思
caco3是什么
农历3月3日是什么日子