指南生活
首页
美食营养
手工爱好
生活家居
返回
指南生活
首页
美食营养
游戏数码
手工爱好
生活家居
健康养生
运动户外
职场理财
情感交际
母婴教育
时尚美容
知识问答
生活知识
搜索
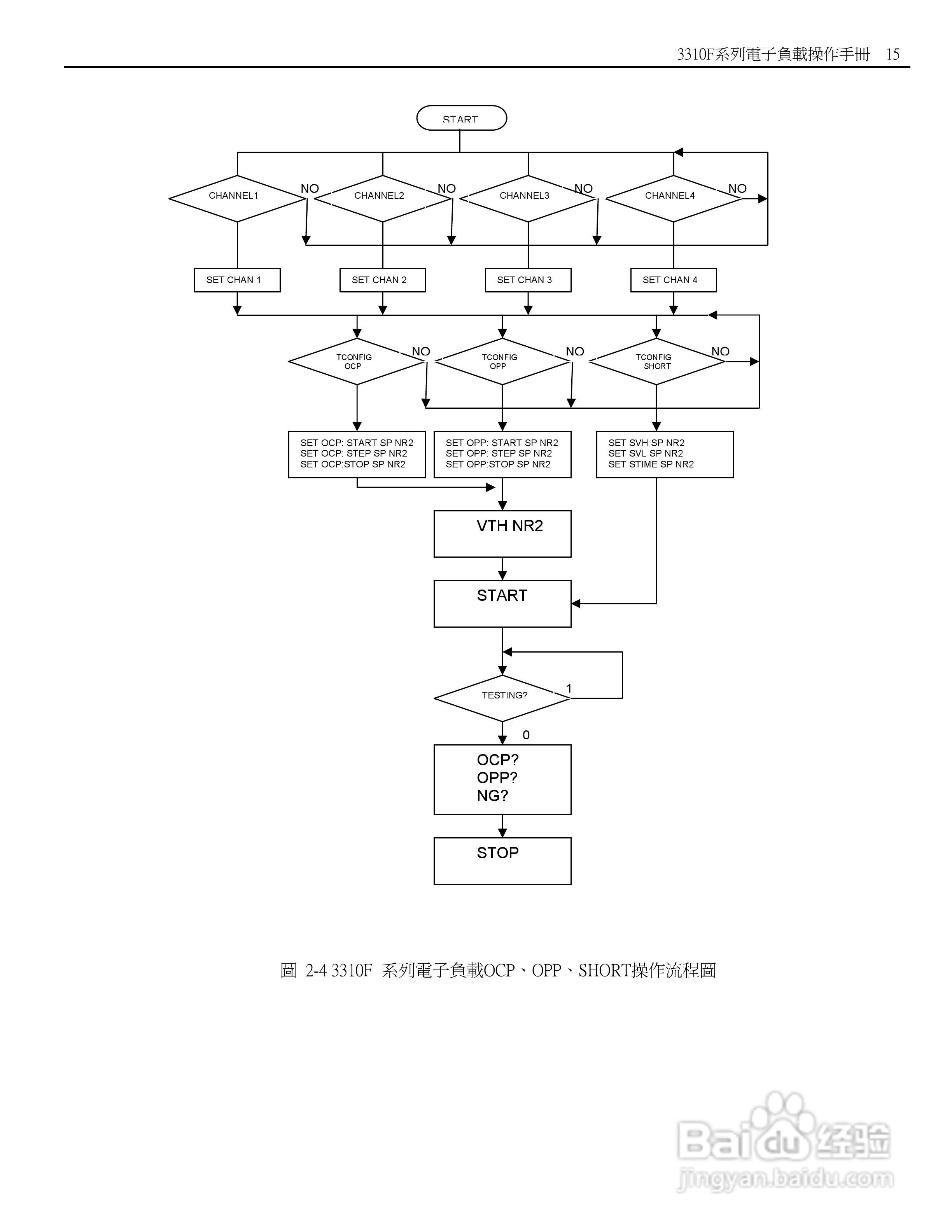
博计3310F系列电子负载使用手册:[3]
2025-12-27 16:29:25
本篇为《博计3310F系列电子负载使用手册》,主要介绍该产品的使用方法以及常见故障解决方案。
(共篇)
上一篇:
|
下一篇:
声明:
本网站引用、摘录或转载内容仅供网站访问者交流或参考,不代表本站立场,如存在版权或非法内容,请联系站长删除,联系邮箱:site.kefu@qq.com。
相关推荐
博计3310F系列电子负载使用手册:[2]
阅读量:119
博计3305F四模组电子负载机框使用手册:[3]
阅读量:50
博计3305F四模组电子负载机框使用手册:[6]
阅读量:124
博计3305F四模组电子负载机框使用手册:[5]
阅读量:149
博计3305F四模组电子负载机框使用手册:[4]
阅读量:84
猜你喜欢
蝴蝶兰开完花后怎么处理方法
你怎么读
五谷杂粮粥的做法
洁尔阴洗液怎么用
青椒炒肉的家常做法
钝角三角形的高怎么画
页眉页脚怎么设置
为什么会得白血病
围棋怎么下
怎么恢复qq聊天记录
猜你喜欢
轮胎怎么看生产日期
跖疣怎么读
winter怎么读
邕字怎么读
喙怎么读
橙子治咳嗽的做法
键盘打不出字怎么回事
立方怎么算
为什么手机连上wifi却上不了网
手机字体大小怎么调