指南生活
首页
美食营养
手工爱好
生活家居
返回
指南生活
首页
美食营养
游戏数码
手工爱好
生活家居
健康养生
运动户外
职场理财
情感交际
母婴教育
时尚美容
知识问答
生活知识
生活百科
搜索
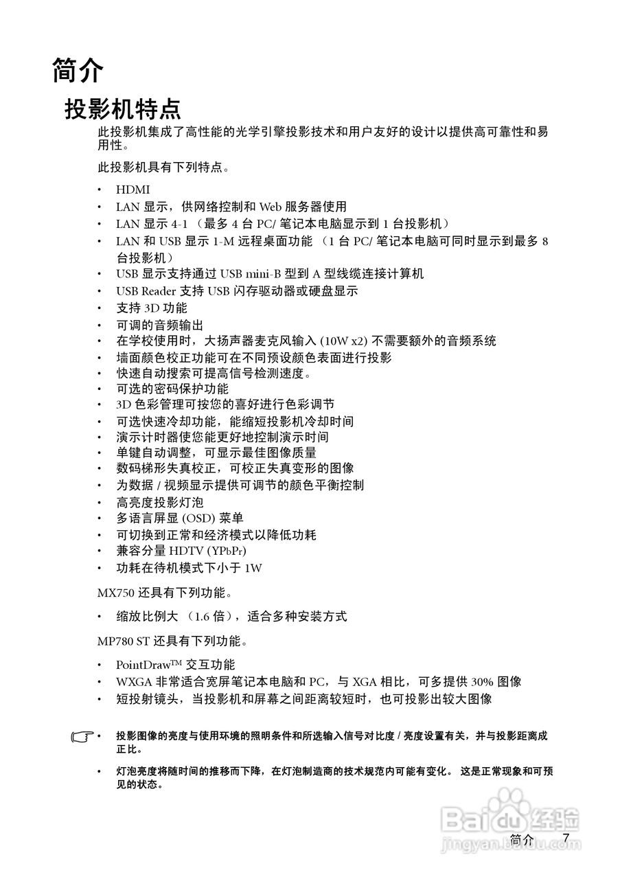
明基MP780ST投影机使用说明书:[1]
2026-03-27 20:05:03
本篇为《明基MP780ST投影机使用说明书》,主要介绍该产品的使用方法以及常见故障解决方案。
(共篇)
下一篇:
声明:
本网站引用、摘录或转载内容仅供网站访问者交流或参考,不代表本站立场,如存在版权或非法内容,请联系站长删除,联系邮箱:site.kefu@qq.com。
相关推荐
明基MP780ST投影机使用说明书:[6]
阅读量:44
明基MP780ST投影机使用说明书:[5]
阅读量:180
使用说明书wf2651使用指南
阅读量:74
使用说明书封面怎么做
阅读量:148
明基MX713ST投影机使用说明书:[1]
阅读量:96
猜你喜欢
家常火锅
香雪兰的养殖方法
挖掘机视频表演大全
糖醋萝卜的腌制方法
减肥的方法
平安树的养殖方法和注意事项
海带怎么做好吃
冬笋怎么做好吃又简单
神话故事大全
好吃的生日蛋糕
猜你喜欢
不锈钢焊接方法
建议书怎么写
刀拍凉拌黄瓜怎么做好吃
会计报表怎么做
荨麻疹的有效治疗方法
牙龈痛怎么快速止痛
腊肉怎么做好吃
结节性痤疮怎么治疗
生菜怎么做好吃
治疗腰痛的最好方法