指南生活
首页
美食营养
手工爱好
生活家居
返回
指南生活
首页
美食营养
游戏数码
手工爱好
生活家居
健康养生
运动户外
职场理财
情感交际
母婴教育
时尚美容
知识问答
生活知识
生活百科
搜索
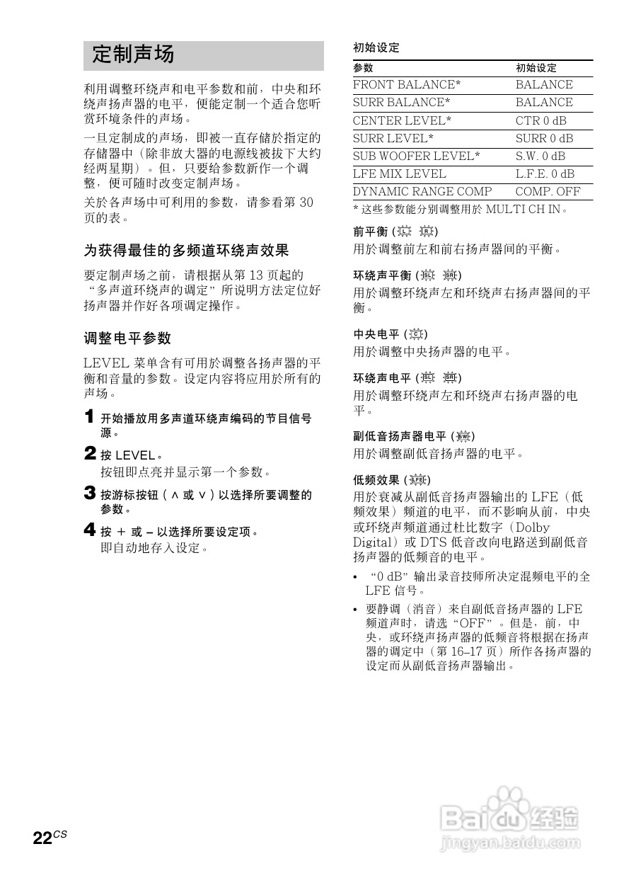
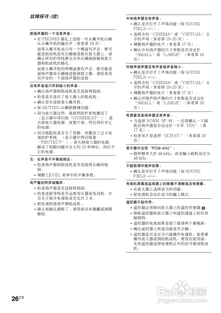
索尼HT-SL7A家庭影院使用说明书:[3]
2026-05-04 12:38:08
(共篇)
上一篇:
|
下一篇:
声明:
本网站引用、摘录或转载内容仅供网站访问者交流或参考,不代表本站立场,如存在版权或非法内容,请联系站长删除,联系邮箱:site.kefu@qq.com。
相关推荐
如何作为家庭代表在婚礼上发言?
阅读量:81
天草副本攻略
阅读量:57
如何有效的防止静脉曲张?
阅读量:162
蝴蝶肯定也有家,改为设问句怎么改?
阅读量:51
开会讲话怎么才能不紧张
阅读量:131
猜你喜欢
a股b股是什么意思
wtf什么意思
我国的立国之本是什么
8月5日是什么星座
喝柠檬水有什么好处
buff是什么意思
1977年属什么生肖
僭越的意思是什么
驻车制动是什么意思
电脑上怎么截图按什么键
猜你喜欢
干货是什么意思
副乳是什么
干股是什么意思
像什么一样造句
ibm是什么意思
10月19日是什么星座
梦见下雪是什么征兆
1968年属什么生肖
vb是什么
留什么给你歌词