指南生活
首页
美食营养
手工爱好
生活家居
返回
指南生活
首页
美食营养
游戏数码
手工爱好
生活家居
健康养生
运动户外
职场理财
情感交际
母婴教育
时尚美容
知识问答
生活知识
生活百科
搜索
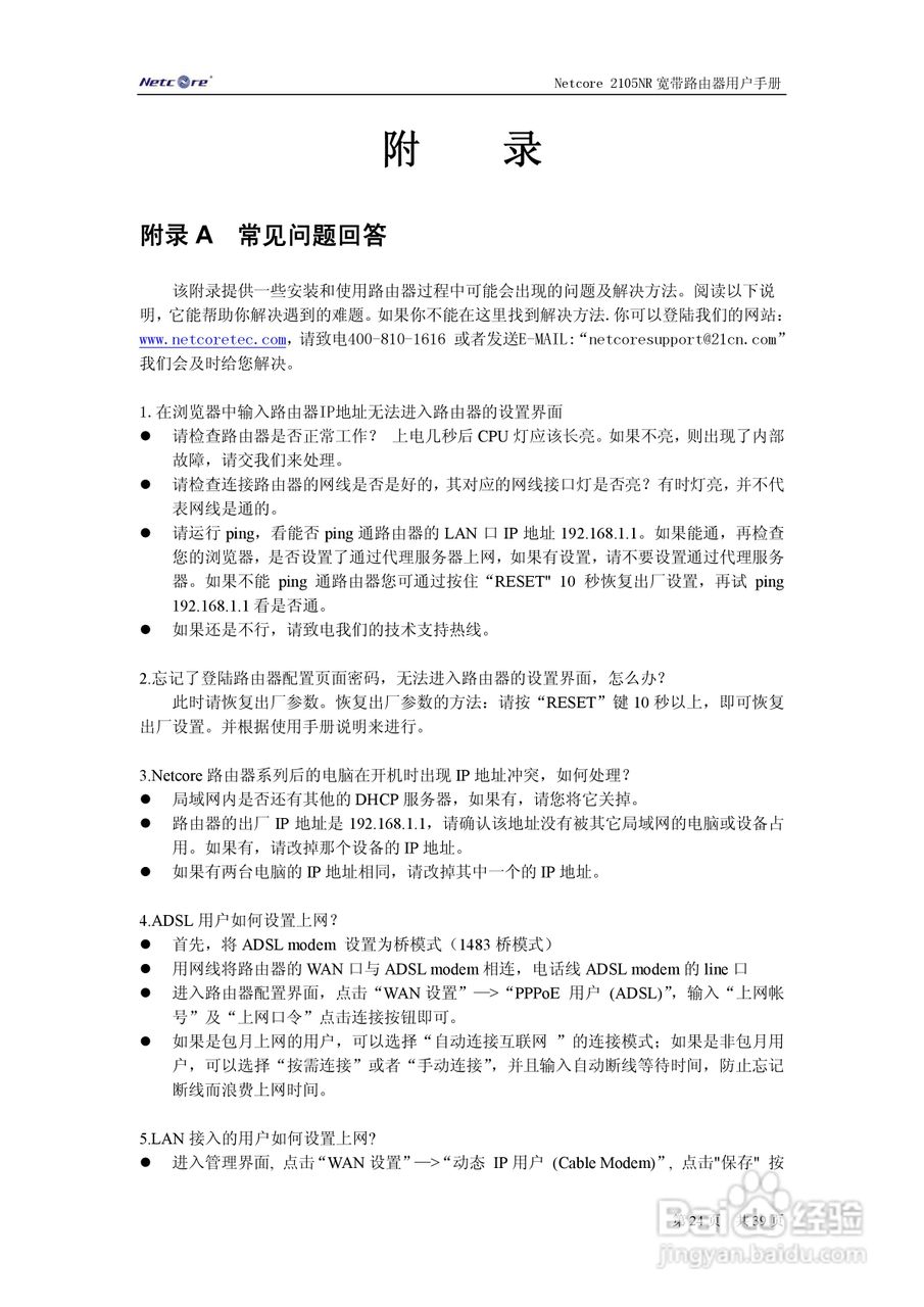
Netcore 2105NR路由器用户手册:[3]
2026-03-28 20:40:26
本篇为《Netcore 2105NR路由器用户手册》,主要介绍该产品的使用方法以及常见故障解决方案。
(共篇)
上一篇:
|
下一篇:
声明:
本网站引用、摘录或转载内容仅供网站访问者交流或参考,不代表本站立场,如存在版权或非法内容,请联系站长删除,联系邮箱:site.kefu@qq.com。
相关推荐
Netcore 2105NR宽带路由器用户手册:[3]
阅读量:98
Netcore 2105NR路由器用户手册:[1]
阅读量:76
Netcore 2105NR宽带路由器用户手册:[1]
阅读量:159
Netcore 2605NR多功能宽带路由器用户手册:[7]
阅读量:137
NR218路由器NETCORE使用教程
阅读量:131
猜你喜欢
区块链是什么意思
hc什么意思
浅尝辄止是什么意思
通讯地址是什么
cosplay什么意思
我最难忘是你的眼睛是什么歌
ms什么意思
lldpe是什么材料
受精卵着床有什么感觉
tt什么意思
猜你喜欢
什么食物含叶酸
什么是文学
sr是什么意思
什么是太岁
宝宝什么时候长牙
水淀粉是什么
4月1日是什么星座
b2驾驶证能开什么车
2010年是什么命
中指戴戒指什么意思