指南生活
首页
美食营养
手工爱好
生活家居
返回
指南生活
首页
美食营养
游戏数码
手工爱好
生活家居
健康养生
运动户外
职场理财
情感交际
母婴教育
时尚美容
知识问答
生活知识
生活百科
搜索
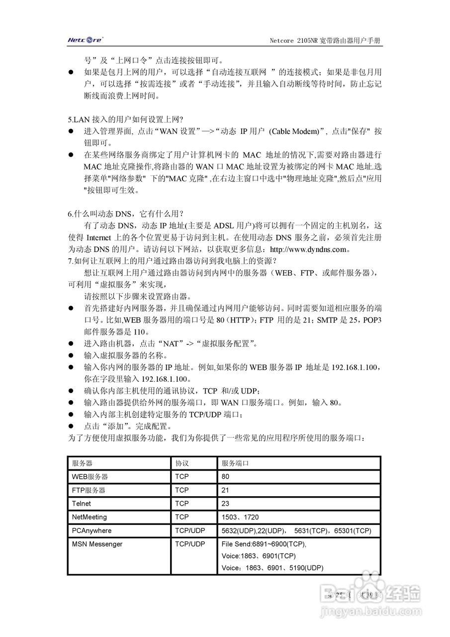
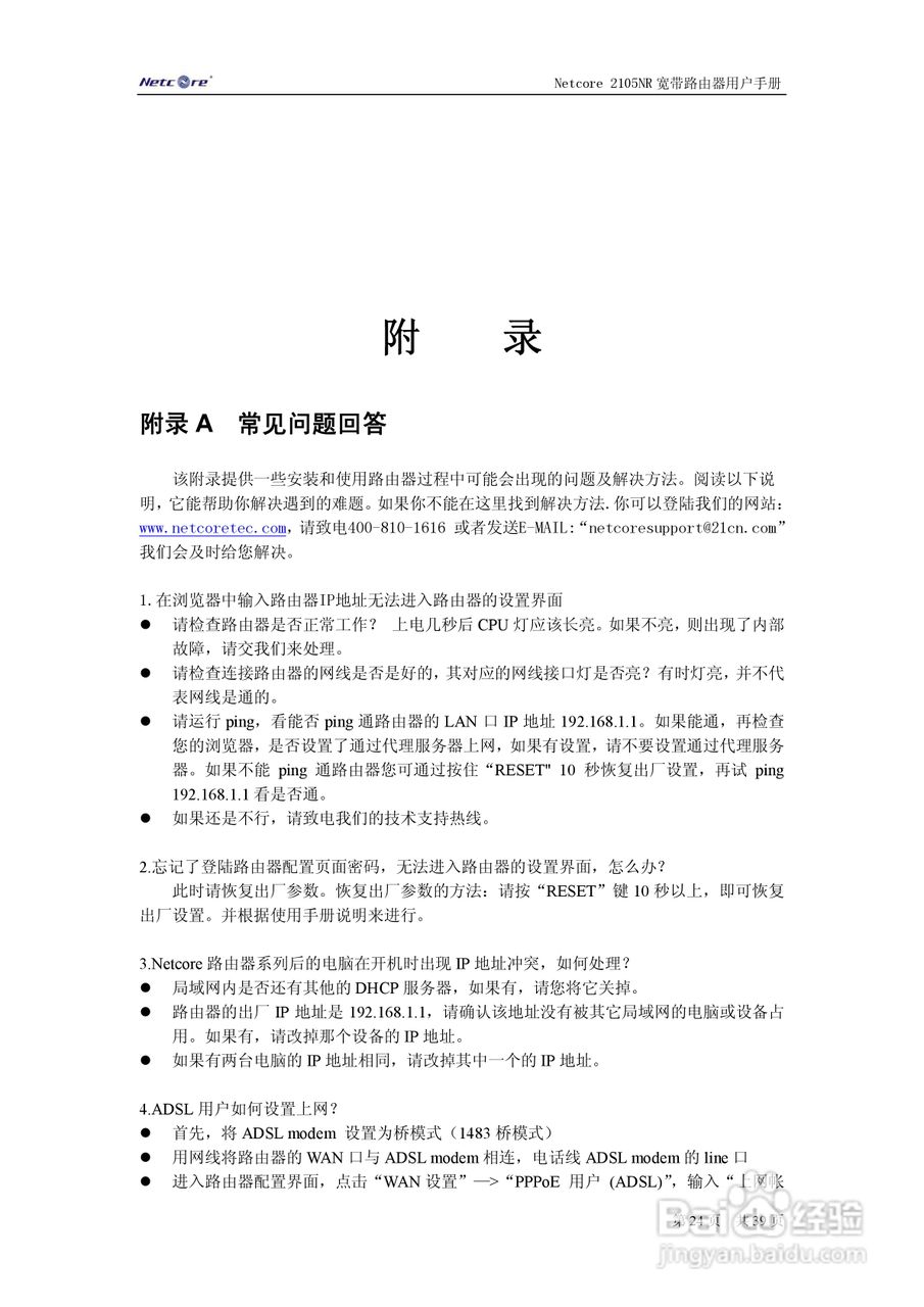
Netcore 2105NR宽带路由器用户手册:[3]
2026-03-28 22:52:48
本篇为《Netcore 2105NR宽带路由器用户手册》,主要介绍该产品的使用方法以及常见故障解决方案。
(共篇)
上一篇:
|
下一篇:
声明:
本网站引用、摘录或转载内容仅供网站访问者交流或参考,不代表本站立场,如存在版权或非法内容,请联系站长删除,联系邮箱:site.kefu@qq.com。
相关推荐
Netcore 2105NR路由器用户手册:[3]
阅读量:155
Netcore 2105NR宽带路由器用户手册:[1]
阅读量:49
Netcore 2105NR路由器用户手册:[1]
阅读量:48
Netcore 2605NR多功能宽带路由器用户手册:[6]
阅读量:71
Netcore 2605NR多功能宽带路由器用户手册:[7]
阅读量:71
猜你喜欢
bs机是什么意思
如何发链接
新手如何网上购物
牙龈出血是什么原因
如何创建局域网
c开头的火车是什么车
穿越火线怎么卡bug
经常耳鸣是什么原因
中性粒细胞偏高是什么意思
开盘价是怎么定的
猜你喜欢
如何处理好人际关系
emm表情是什么意思啊
如何发链接
word里下划线怎么打
怎么除雀斑
野兔子肉怎么做好吃
羽绒服有鸭毛味怎么办
芒种是什么意思
李老汉的性生生活
四不放过原则是什么