指南生活
首页
美食营养
手工爱好
生活家居
返回
指南生活
首页
美食营养
游戏数码
手工爱好
生活家居
健康养生
运动户外
职场理财
情感交际
母婴教育
时尚美容
知识问答
生活知识
搜索
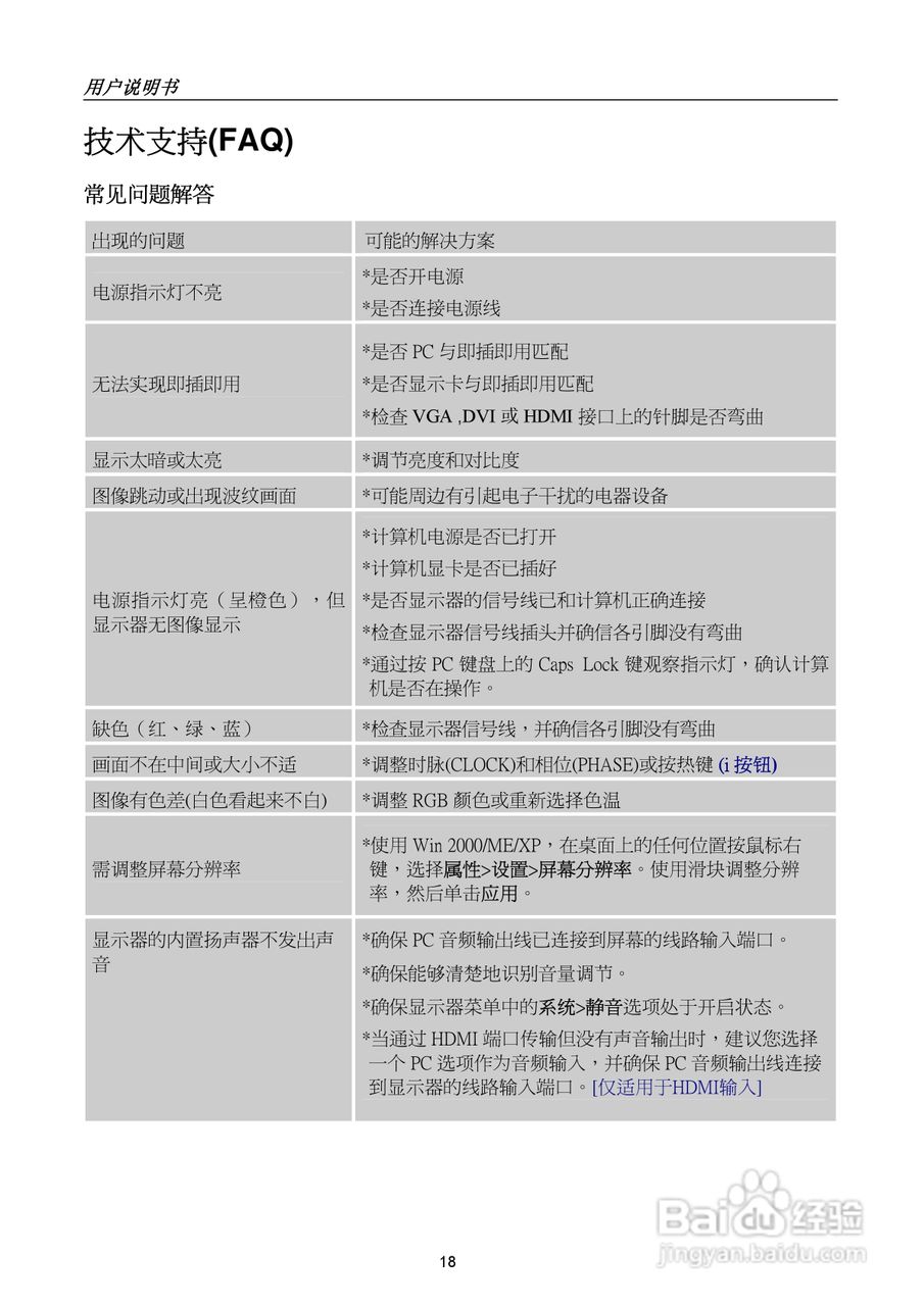
瀚视奇HH221DPB液晶显示器使用说明书:[2]
2025-12-09 10:13:09
(共篇)
上一篇:
声明:
本网站引用、摘录或转载内容仅供网站访问者交流或参考,不代表本站立场,如存在版权或非法内容,请联系站长删除,联系邮箱:site.kefu@qq.com。
相关推荐
瀚视奇HH221DPB液晶显示器使用说明书:[1]
阅读量:169
瀚视奇HH223DPB液晶显示器使用说明书:[2]
阅读量:161
瀚视奇HL227DBB液晶显示器使用说明书:[2]
阅读量:68
瀚视奇HH281HPB液晶显示器使用说明书:[2]
阅读量:95
瀚视奇HL251DPB液晶显示器使用说明书:[2]
阅读量:76
猜你喜欢
水印是什么
事业单位是什么
12月7日是什么星座
times是什么意思
假如我是什么作文
高铁上不能带什么东西
打牌一直输有什么预兆
放屁多是什么病的征兆
张大千擅长画什么
防空警报响了什么意思
猜你喜欢
adventure是什么意思
腰酸痛是什么原因
什么地
郁郁寡欢的意思是什么
资质是什么意思
青春是什么
how是什么意思
ctc是什么意思
舌头发白什么原因
什么叫做比